①工商银行山西省分行、建行银行因涉减费让利执行不到位被监管开出罚单。 ②据国家金融监管总局网站披露,在此之前,银行涉及减费让利执行情况罚单并不多见。 ③业内人士表示,对执行不到位行为进行处罚,畅通政策执行,让微观主体获得实实在在政策红利。
财联社12月1日讯(记者 邹俊涛)近日,两家大行罕见因收费减免优惠措施执行不到位被监管接连开出罚单。
11月30日,国家金融监管总局网站显示,工商银行山西省分行因“内控管理不到位,导致部分分支机构对总行收费减免优惠措施执行不到位”被国家金融监管总局山西监管局罚款20万元,连带时任工商银行山西省分行投资银行部业务主管张钰堃也被处以警告。

12月1日,国家金融监督管理总局又对建设银行开出3791.879382万元的大额罚单,其中处罚案由也多处涉及收费减免优惠措施执行不到位情况。

一位股份行宏观研究员告诉财联社记者,目前我国经济处于修复阶段,部分企业仍面临不少困难挑战,国内积极引导金融合理让利实体经济,激发微观主体活力,促进经济加快恢复。但由于少数机构经营压力、内部治理不够完善等问题,出现一些政策执行不到位情况。
国有大行接连因减费让利政策执行不力被罚
据国家金融监管总局山西监管局开出的罚单显示,工商银行山西省分行此次被罚主要因为其 “内控管理不到位,导致部分分支机构对总行收费减免优惠措施执行不到位”。
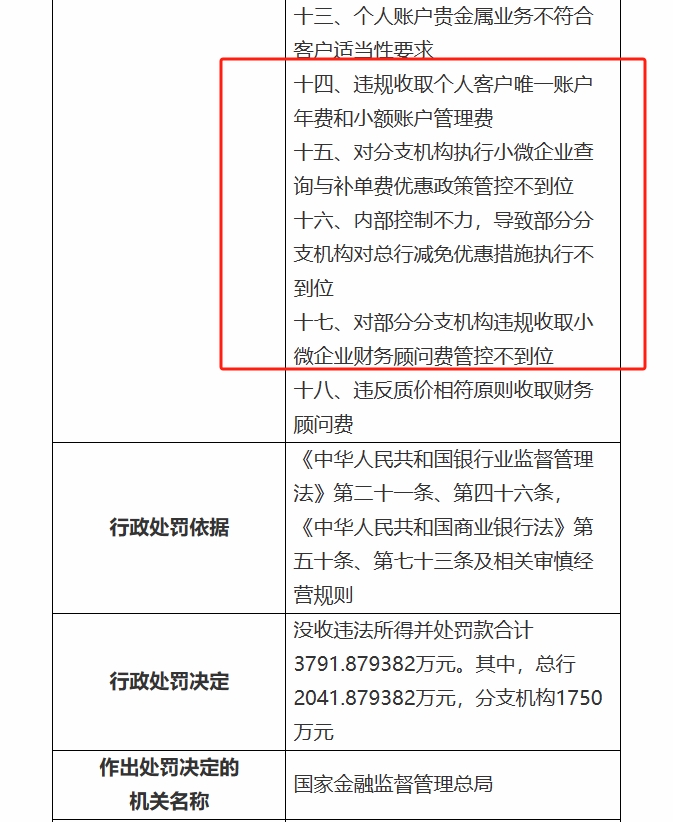
国家金融监管总局对建设银行开出的罚单涉及案由多达18条,其中“十四、违规收取个人客户唯一账户年费和小额账户管理费”,“十五、对分支机构执行小微企业查询与补单费优惠政策管控不到位”,“十六、内部控制不力,导致部分分支机构对总行减免优惠措施执行不到位”,“十七、对部分分支机构违规收取小微企业财务顾问费管控不到位”等涉及减费让利政策执行情况。
财联社记者通过查询国家金融监管总局网站后发现,在此之前,该网站披露处罚公告中的罕有此类罚单出现。工商银行山西省分行为近期首例罚单,建设银行紧接其后。
对于此次监管罕见对减费让利执行情况连开罚单,上述研究员表示,国内监管部门强化监管职责,对一些执行不到位行为进行处罚,就是要推动少数机构完善内部治理,畅通政策执行,让微观主体获得实实在在政策红利,提振市场信心,促进经济加快恢复。
国内商业银行正执行新一轮轮减费让利政策
财联社记者注意到,近两年来国内商业银行已陆续执行多轮减费让利措施。目前,新一轮的减费让利政策正在逐渐落地当中。
今年10月,中国银行业协会发布《关于调整银行部分服务价格提升服务质效的倡议书》(简称《倡议书》),提出取消商业汇票工本费、降低银行承兑汇票手续费、减免个人存款账户对账单打印费、对安全认证工具工本费实施成本定价方式和综合提升信用卡服务质效等五方面倡议,以进一步引导银行业支持实体经济发展,提升人民群众金融消费体验。
10月30日,中农工建交等五大国有行同时发布关于调整部分服务价格提升服务质效的通告,称将积极响应《倡议书》,加大服务实体经济和民众的减费让利力度,并于10月31日起执行多项减免费服务。
此外,在刚刚过去的11月份,多家股份行以及城农商行也陆续跟进协会倡议。据财联社记者不完全统计,截至目前,中信银行等股份行、宁波银行等城商行以及多地农商行纷纷宣布,在此前已实施的降费政策基础上,对部分服务项目收费标准和优惠措施进行调整,进一步加大服务降费力度。
