关于我们
网站声明
联系方式
用户反馈
网站地图
帮助
首页
电报
话题
盯盘
VIP
FM
投研
下载
头条
A股
港股
环球
公司
券商
基金·ETF
地产
金融
汽车
科创
品见
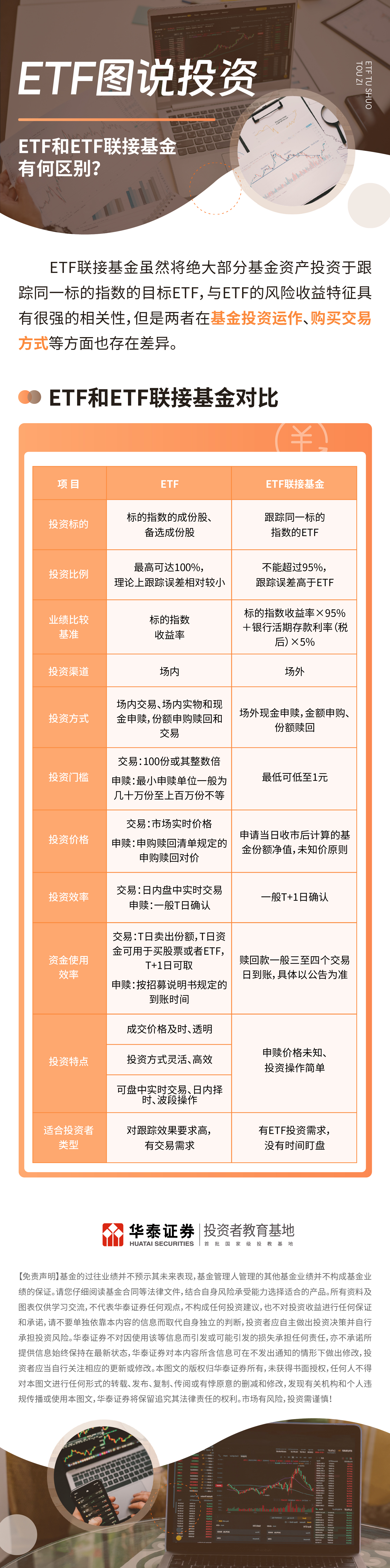
ETF图说投资:ETF和ETF联接基金有何区别?
【专题用】华泰证券投教基地-知识小铺
2025-11-20 14:44 星期四
华泰证券
ETF图说投资:ETF和ETF联接基金有何区别?
收藏
阅54.21W
我要评论
反馈意见
图片
欢迎您发表有价值的评论,发布广告和不和谐的评论都将会被删除,您的账号将禁止评论。
发表评论
要闻
股市
查看更多
关联话题
【专题用】华泰证券投教基地-知识小铺
8349 人关注