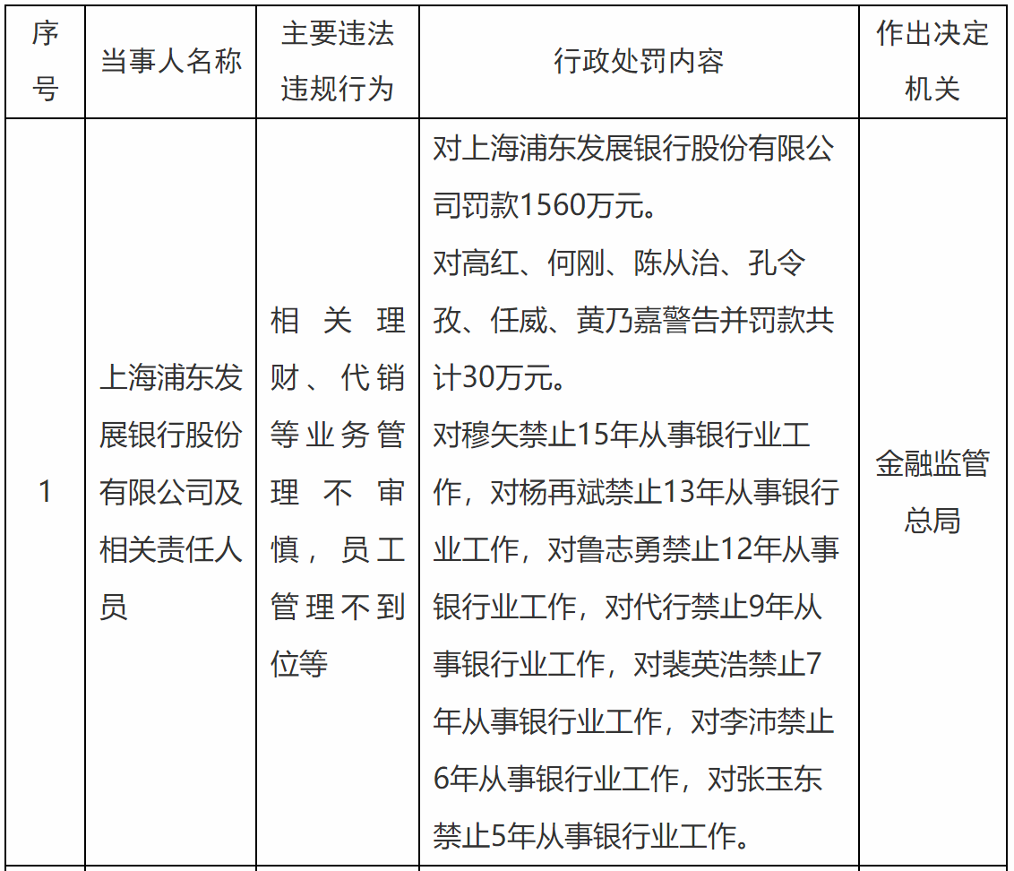
①上海浦东发展银行股份有限公司及相关责任人员因相关理财、代销等业务管理不审慎等被处罚;②罚款金额1560万元。
财联社12月19日讯 国家金融监督管理总局发布了一张罚单,剑指上海浦东发展银行股份有限公司及相关责任人员。
罚单显示,浦发银行的主要违法违规事实(案由)为:相关理财、代销等业务管理不审慎,员工管理不到位等。
针对上述违法违规行为,金融监管总局对浦发银行罚款1560万元;对高红、何刚、陈从治、孔令孜、任威、黄乃嘉警告并罚款共计30万元;对穆矢禁止15年从事银行业工作,对杨再斌禁止13年从事银行业工作,对鲁志勇禁止12年从事银行业工作,对代行禁止9年从事银行业工作,对裴英浩禁止7年从事银行业工作,对李沛禁止6年从事银行业工作,对张玉东禁止5年从事银行业工作。

