①国盛证券股东江西建材近日减持股份280万股,减持比例为0.14%,减持计划仍在进行; ②Wind数据显示,去年以来已有9只券商股首次披露股东减持计划,已有6只披露计划实施最新进展。
财联社1月11日讯(记者 陈俊兰)近期有减持计划的上市券商股东明显增多了。
1月8日晚间,国盛证券发布股东减持股份比例触及1%整数倍的公告。公司第六大股东江西建材通过集中竞价方式减持公司股份280万股,减持比例为0.14%。本次减持前,江西建材及其一致行动人合计持股2.34亿股,占总股本12.11%;减持后,合计持股2.32亿股,占总股本11.96%,累计减持数量已达到持股比例的1%。

综合多家机构观点来看,短期内减持行为或对市场情绪和股价形成一定压制,但从中长期来看,上市公司估值仍将回归基本面,取决于其实际经营业绩与发展前景。国盛证券股东此次股东减持行为并未引发股价大幅波动。1月9日,公司股价微跌0.06%,收盘价为17.07元。
Wind数据显示,2025年以来,包含国盛证券在内A股市场已有9只券商股首次披露股东减持计划。其中,国盛证券、东方财富、国信证券、哈投股份、财达证券以及方正证券公布了减持计划的最新进展。
国盛证券大股东减持,减持计划仍在进行中
1月8日晚间,国盛证券发布股东减持股份比例触及1%整数倍的公告。公司第六大股东江西建材通过集中竞价方式减持公司股份280万股,减持比例为0.14%。
回溯来看,江西建材此次减持系履行此前披露的减持计划。
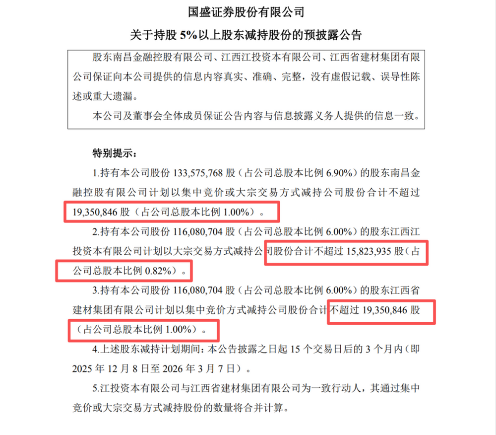
2025年11月,国盛证券公告称,南昌金控、江投资本、江西建材三家国资股东计划于2025年12月8日至2026年3月7日期间合计减持不超过5452.56万股,占公司总股本2.82%,减持原因均为“股东自身经营发展需要”。其中,江西建材单独计划通过集中竞价方式减持不超过1935万股,占公司总股本1%,本次280万股的减持规模尚在计划范围内。

而早在2025年12月20日,公司第五大股东南昌金融控股有限公司已完成其减持计划,通过集中竞价或大宗交易方式累计减持1935万股,占公司总股本的1%。此次减持后,南昌金融控股的持股比例降至5.9%。
根据公告内容,江西建材此次减持的股份全部来自2022年协议转让取得的标的,彼时其作为江西国资联合体成员,参与了国盛证券88.79亿元的股权收购,成为公司重要战略股东。本次减持后,江西建材仍持有国盛证券1.13亿股,占总股本比例5.85%,其与江投资本、江西能源组成的一致行动人合计持股比例降至11.96%。

从资金用途来看,结合其母公司江西投资集团短期债务压力较大、自身盈利能力偏弱的现状,此次减持所得资金或用于补充流动资金及债务管理。值得注意的是,南昌金控、江投资本、江西建材均不属于公司控股股东、实际控制人,本次减持计划的实施不会导致公司控制权发生变更,不会对公司治理结构及持续经营产生重大影响。
市场层面,国盛证券近期刚完成重大股权调整,2025年12月公司实际控制人由江西省交通运输厅变更为江西省国资委,国资整合持续深化。业内人士分析,三家国资股东同步减持或兼具自身资金需求与省级国资布局优化双重考。此外,江投资本、江西建材合计余约3237.47万股的减持额度尚未实施,后续减持节奏及市场承接力仍需持续关注。
东方财富多次披露股东减持计划
与此同时,作为券商行业重要上市公司,东方财富也于近期完成了一轮高管层面的小幅减持。
1月7日,东方财富发布公告称,公司高级管理人员黄建海、杨浩实施的股份减持计划已执行完毕。两人均通过集中竞价交易方式合计减持34.99万股,占公司总股本的0.0022%。本次减持的股份来源均为其通过公司股权激励计划所获股份。
此次减持系落实二人于2025年11月28日披露的减持计划的一部分。彼时,东方财富公告显示,包括黄建海、杨浩及另一位高管程磊在内的三名核心管理人员,拟合计减持不超过公司总股本0.022%的股份,主要目的为偿还参与股权激励计划所产生的借款、缴纳相关个人所得税及其他个人资金需求。最终,黄建海与杨浩实际减持数量与其计划基本一致,而程磊的减持进展目前暂未进一步披露。
而更早之前的2025年7月与9月,公司实控人家族成员沈友根、陆丽丽曾通过询价转让方式两度大额减持,合计套现超90亿元,资金用于投资科技创业类企业,不过两次减持合计占总股本比例未超过3%,远低于影响公司控制权的核心阈值,未引发市场对公司控制权稳定性的担忧。
2025年以来已有6家券商公布减持计划最新进展
Wind数据显示,2025年以来年内已有9家券商股首次披露股东减持计划,除国盛证券外,还包括国信证券、东方财富、方正证券、华西证券、中银证券、哈投股份、财达证券、长城证券。
截至1月9日,包含国盛证券和东方财富证券在内,共有6券商公布减持计划的最新进展。
2025年12月31日,国信证券发布第九大股东一汽投资减持实施情况公告,2025年12月15日-12月26日,一汽投资以集中竞价方式合计完成2200万股减持,减持比例为0.21%,按减持均价计算,对应套现金额约2.87亿元。
2025年11月18日,哈投股份公告称,公司第二大股东大正集团通过集中竞价交易方式减持以发行股份购买资产取得公司的股份1139.61万股,减持比例为0.548%,持有公司股份比例由9.45%下降至8.90%。
2025年9月30日,财达证券第一大股东国控运营减持计划实施完毕,期间通过集中竞价减持3244.35万股,大宗交易减持6487.82万股,合计减持9732.17万股,占总股本3%。减持后,国控运营持股降至3.44亿股,占比10.62%;其与一致行动人国控投资合计持股降至3.74亿股,占比11.54%。
2025年7月30日,方正证券发布公告称,公司第三大股东中国信达此前计划的集中竞价减持期限已于7月28日届满,未实施减持。该减持计划拟减持股份不超过8232.1万股,占总股本1%。
结合多家机构人士观点来看,股东减持本就是资本市场运行过程中的常态现象,对于持股比例处于较高水平的非控股股东而言,出于自身资金规划调配或资产优化配置等需求而选择减持的情形更是屡见不鲜。从上述案例来看,相关减持操作均严格遵循监管要求完成了事前信息披露。尽管减持行为短期内可能对市场情绪及个股股价形成一定压制,但拉长周期来看,上市公司估值仍将回归基本面,取决于其实际经营业绩与发展前景。
