随着劳务纠纷调查的深入,项目合作涉及的四川发展信创公司、朗诗地产、太行瑞宏地产三家公司浮出水面。

11月1日,成都,天府新区牧华路三段,华府279项目里施工工人干得热火朝天,施工车辆进进出出。工地门口外,数十位民工手持标语喊:“拖欠工程款,还民工血汗钱,保留施工现场证据!”
在现场,四川宇飞建筑装饰工程公司负责人汪志彬告诉中国房地产报记者,他们这样做实属无奈。现在由华西十二公司承担施工的华府279项目,两年前开发商交给汪志彬他们负责其中一些工程。“我们是2016年10月5日进的场,25日挖好了售楼部的基础土方,30日前又定制了四五百吨钢材。上面突然叫停工,结果一停就是两年,钱一分没有收到,全是我垫资,现在农民工讨工资,我真的没办法了。”
据汪志彬说,农民工的工钱约有200万元,加上垫付给钢铁厂的制作费、保管费以及施工车道的建造费等费用,近900万元。“他们(开发商)起初说会复工,我们也信以为真,直到前段时间有工友路过,看到其他人进场和拆掉之前的东西(售楼部),大家才反映过来。”
记者在现场看到,售楼部已被拆得面目全非。“我有当时报售楼部临建的合法手续。别的可以修,这片不能拆!我们就是想保留‘证据’”汪志彬他们维权的真正原因是保留证据,拿回自己的前期投资与工人工钱。
记者质疑,你们是和朗诗地产签的合同,为什么不去找朗诗处理?
“我们找过了朗诗,他们承认我们的施工‘事实’,但现在几家合作公司有分歧。”汪志彬称,四川发展土地管理公司旗下的信创公司,之前还给我们做过成本核算,后来负责的人走了,就没人管了。
11月2日,汪志彬们的讨薪引起了四川天府新区成都管委会规划建设国土局的重视,当即约谈华府279项目的相关负责人,并将相关拖欠工程款的证明材料及涉及民工工资进行登记造册。目前官方还在协调处理此事中。
随着劳务纠纷调查的深入,项目合作涉及的四川发展信创公司、朗诗地产、太行瑞宏地产三家公司浮出水面。对两年前修建的售楼部突然宣布停工,现在进场的施工企业又将售楼部拆掉——这是一个看似简单的农民工劳务纠纷,但背后公司之间的股权转让,有着“不简单”的幕后风云。
支付7.39亿后股权转让缘何终止?
华府279项目所在地块约279亩,是成都信创置业有限公司在2015年初竞得。成都信创置业有限公司为四川发展土地资产运营管理有限公司的全资子公司。后者的母公司则是四川发展(控股)有限责任公司。

2016年6月8日,成都太行瑞宏房地产开发有限公司(以下简称“太行瑞宏”)通过网络竞价成功取得四川发展土地资产运营管理有限公司(以下简称“四川发展土地公司”)在西南联合产权交易所公示编号为G316SC1000294、标的名称为“北京信拓置业有限公司49%股权及债权和成都信创置业有限公司49%债权 ”项目。北京信拓置业有限公司随后变更为成都颐和新企业管理有限公司(以下简称“颐和公司”),成都信创置业有限公司(以下简称“成都信创公司”)为颐和公司的全资子公司。


2016年6月16日,太行瑞宏与四川发展土地公司签订《产权交易合同(股权类)》,西南联合产权交易所对该合同进行了备案。在《产权交易合同》签订后,太行瑞宏按约足额支付了交易价款,共计73949.96万元。

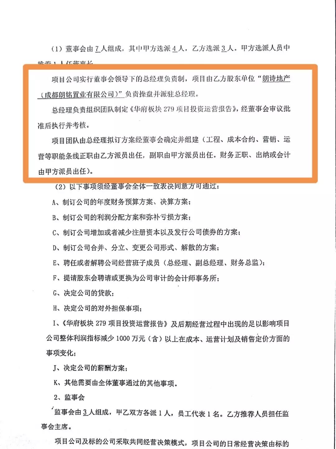
据知情人向记者透露,2016年6月,成都信创公司与成都太行瑞宏签订协议,太行瑞宏获得信创49%股权,双方共同开发“华府279项目”,依据太行瑞宏与四川发展土地公司之间的合作协议,天府新区华府板块279项目应由太行瑞宏指定的公司操盘开发并派驻总经理,随即指定了太行瑞宏的股东——成都朗铭置业有限公司(朗诗地产)负责操盘。知情人还透露,毁约的真正原因可能是:2016年之后土地市场持续火热大幅升值。2015年信创最初取得土地对应楼面价是3000元 ∕ 平方米左右,当时市场情况不好,所以寻找企业联合开发。2017年成都楼市出现一波上涨行情,如今该地块的楼面价已上涨到13000元∕ 平方米左右,翻了几倍。
2016年6月27日,西南联合产权交易所出具西南联交鉴[2016]第670号《产权交易鉴证书》,明确记载“此文件用于到标的物所在地权属部门办理变更手续使用。”至此,办理北京信拓置业有限公司49%股权变更登记的条件已全部完成。
交易成功后,太行瑞宏曾多次催促四川土地公司履行合同义务进行工商变更,四川发展土地公司以其内部审批程序为由,迟迟未办理交易标的变更登记手续。2017年5月12日,太行瑞宏收到四川土地公司发出的《工作联系函》,函中再次提出单方终止产权交易行为的要求,同时提出“如太行瑞宏不配合办理终止协议的相关手续,由此产生的损失由太行瑞宏自行承担”的不合理要求。
2017年12月25日、12月26日,太行瑞宏分别收到公司第一大股东重庆华美地产发展有限公司及其股东阳泉煤业太行地产投资管理有限公司的《关于尽快处置北京信拓长期股权投资的函》,函中提出应山西省国资委审计要求,重庆华美及阳煤太行地产要求太行瑞宏尽快办理变更登记手续,保证投资收益。
除朗诗外,太行瑞宏的股东还有阳泉煤业(集团)有限责任公司、四川发展。也就是说,信创、朗诗、太行瑞宏三者其实有着“亲缘关系”。
有业界人士认为,太行瑞宏履行合同约定,筹措资金按时支付全部合同价款,而四川发展土地公司迟迟股权不过户,导致了土地长时间闲置,错过了成都房地产开发市场的最佳窗口期,已给太行瑞宏造成巨大经济损失。现在,成都信创公司不但未履行项目合作开发协议由太行瑞宏操盘,反在太行瑞宏不知情的情况下,对该项目开展招标等工作,并已进行动工建设。
各向司法提起诉讼
目前,双方的争锋已经延伸到司法层面。因认为对方违约,太行瑞宏已依法向四川省高级人民法院提起诉讼,四川发展土地公司则对管辖权异议,已向最高人民法院提起上诉。
太行瑞宏相关负责人告诉记者,他们得知华府279项目在今年10月动工开建,施工方已严重侵犯我公司权益。现已按照有关程序,向公安机关报警,目前已完成对该项目地块的相关证据采集保全。
对此,记者采访了重庆索通律师事务所一位资深律师,他认为,太行瑞宏通过西南联合产权交易所的公开竞价,成功受让土地公司持有的北京信拓置业有限公司49%股权及债权和成都信创置业有限公司49%债权,双方签订《产权交易合同(股权类)》合法有效。太行瑞宏已依据合同约定,足额支付交易对价;土地公司却拒不履行合同义务,至今尚未办理股权变更登记手续,拒绝向债务人发出债权转让通知,已经构成违约,太行瑞宏作为守约方,有权要求继续履行合同,并由四川发展土地公司承担相应的违约责任。
营商环境的考问
对事情的原委,四川发展土地公司怎么认为? 11月8日,记者前往位于天府二街的四川发展土地公司了解相关情况,等待许久后,对方均以开会忙为由拒绝了采访。11日,记者又以短信的形式采访。12日,四川发展土地公司旗下信创公司法人代表雷霞来电向记者表示:作为国企我们愿意接受媒体监督,但已启动了司法程序,不接受记者的任何采访。
两个月前,成都作为全国首批社会信用体系建设示范城市,狠抓政府率先示范带动、重点行业示范带动来推进社会信用体系建设,促进了城市营商环境持续改善,实体经济得到有力支持。
同一时期,四川省委、省政府也正式印发了《关于营造企业家健康成长环境弘扬优秀企业家精神更好发挥企业家作用的实施意见》,全面推行企业信用承诺制度。
有不愿具名的人士对这个事件称,这个公司之间的经济纠纷已经进入司法程序,结果还要等。但事件背后的营商环境是所有企业关心的大事情,不能漠视不理。
