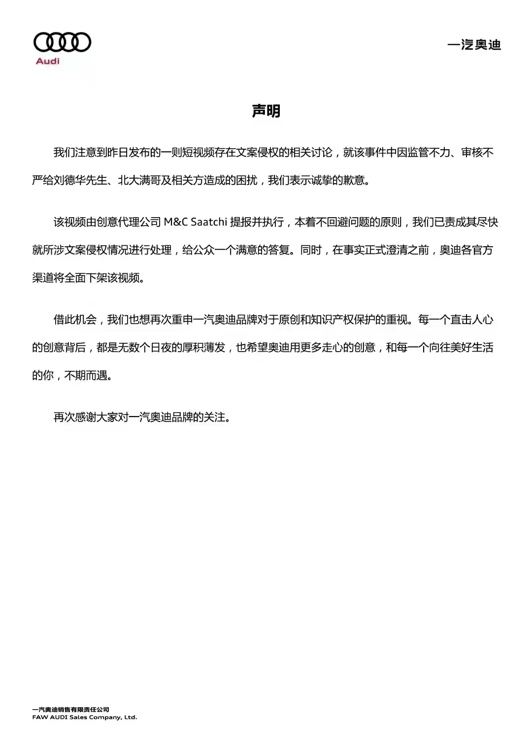
奥迪声明称,给刘德华先生、北大满哥及相关方造成的困扰,表示诚挚的歉意。
财联社5月22日讯,登上微博热搜第一,奥迪小满广告涉嫌抄袭。

5月21日是中国的小满节气,一汽奥迪与明星刘德华合作推出以小满为主题的宣传广告,其唯美的画面和深远的意境让人印象深刻,短时间内刷爆了短视频平台和朋友圈。
然而21日晚,拥有360多万粉丝的抖音博主“北大满哥”发视频称,一汽奥迪当日所发广告,涉嫌抄袭他在2021年5月21日一条视频的文案。
奥迪今日发布声明称,注意到昨日发布的一则短视频存在文案侵权的相关讨论,就该事件中因监管不力、审核不严给刘德华先生、北大满哥及相关方造成的困扰,表示诚挚的歉意。
奥迪也提到,该视频由创意代理公司M&C Saatchi提报并执行,本着不回避问题的原则,已责成其尽快就所涉文案侵权情况进行处理,给公众一个满意的答复。同时,在事实正式澄清之前,奥迪各官方渠道将全面下架该视频。
声明全文如下:

