2022年05月20日 18:04:27
财联社5月20日互动平台精选
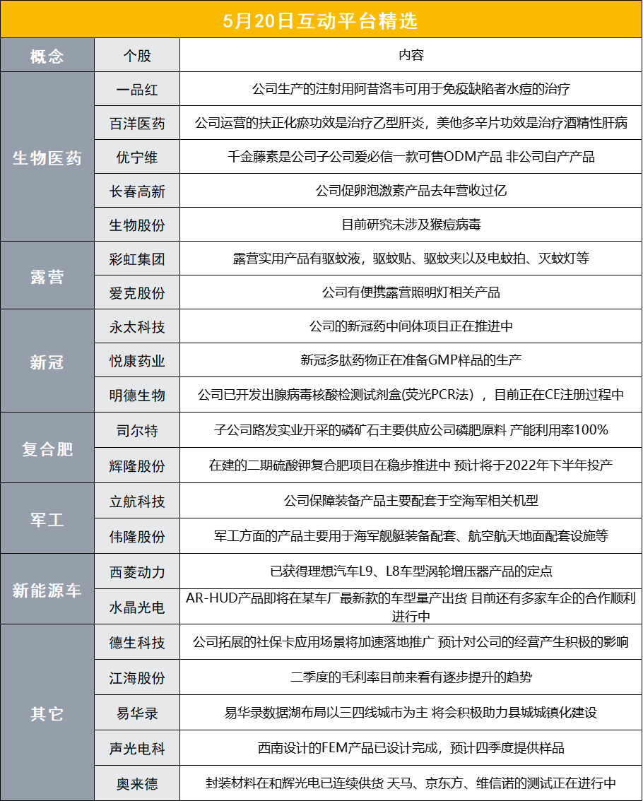
大盘全天高开高走,沪指涨1.6%,深成指涨1.82%,创业板指涨1.69%。板块方面,煤炭、工业金属、露营经济、新型烟草等板块涨幅居前。在互动平台上,彩虹集团表示,露营实用产品有驱蚊液,驱蚊贴、驱蚊夹以及电蚊拍、灭蚊灯等;德生科技表示,公司拓展的社保卡应用场景将加速落地推广,预计对公司的经营产生积极的影响;百洋医药表示,公司运营的扶正化瘀功效是治疗乙型肝炎,美他多辛片功效是治疗酒精性肝病;易华录表示,易华录数据湖布局以三四线城市为主,将会积极助力县城城镇化建设;奥来德表示,封装材料在和辉光电已连续供货 天马、京东方、维信诺的测试正在进行中;辉隆股份表示,在建的二期硫酸钾复合肥项目在稳步推进中,预计将于2022年下半年投产。
收藏
417.08W
我要评论
图片
欢迎您发表有价值的评论,发布广告和不和谐的评论都将会被删除,您的账号将禁止评论。
发表评论
关联话题
2.99W 人关注