关于我们
网站声明
联系方式
用户反馈
网站地图
帮助
首页
电报
话题
盯盘
VIP
FM
投研
下载
全部
加红
公司
看盘
港美股
基金
提醒
2022年05月20日 18:49:35
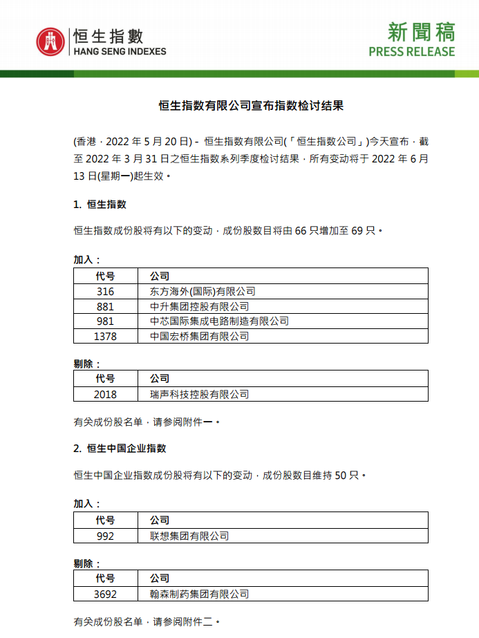
恒指公司:将中芯国际等4家公司纳入恒生指数 蔚来纳入恒生科技指数
财联社5月20日电,恒指公司公布季检结果,将中芯国际等4家公司纳入恒生指数,剔除瑞声科技,成份股数目将由66只增加至69只;将蔚来集团纳入恒生科技指数,剔除ASM Pacific,成份股数目维持30只。阿里巴巴在恒指中的权重下调至6.48%,腾讯控股、美团的权重分别上调至8.00%和6.71%。中芯国际在恒指中的权重为0.60%。蔚来集团在恒生科技指数中的权重为0.52%。
收藏
阅440.23W
我要评论
反馈意见
图片
欢迎您发表有价值的评论,发布广告和不和谐的评论都将会被删除,您的账号将禁止评论。
发表评论
关联话题
港股动态
2.72W 人关注
关于我们
|
网站声明
|
联系方式
|
用户反馈
|
网站地图
|
友情链接
|
举报电话:021-54679377转617
举报邮箱:editor@cls.cn
财联社
©2018-2026
上海界面财联社科技股份有限公司 版权所有
沪ICP备14040942号-9
沪公网安备31010402006047号
互联网新闻信息服务许可证:31120170007
沪金信备 [2021] 2号