截至上午发稿时,瑞达期货跌幅仍有8.04%,主力资金净流出达4026万元,为相关板块内净流出资金最多。
财联社1月20日讯(编辑 陈侃迪)今日A股期货概念板块上演惊心动魄一幕,瑞达期货(002961)上午9点31分开盘后便迅速下跌,至9点34分跌幅达9.98%,打开跌停板后于9点38分再度封死跌停板,截至上午发稿时盘中卖单一度达14051手,主力资金净流出4026万元。
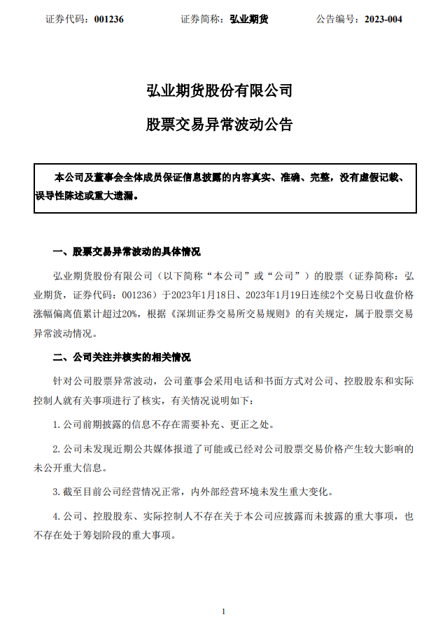
另一家行业公司弘业期货(001236)同样开盘后迅速下行至跌停板,9点35分开始持续封死在跌停板,直到9点49分才打开流动性,截至发稿时封单一度达53304手,主力资金净流出1606.9万元。交易时段内,公司发布股票交易异常波动公告,内容表示,未有应予以披露而未披露的、对公司股票及其衍生品种交易价格产生较大影响的信息。
图片来源:同花顺 财联社整理
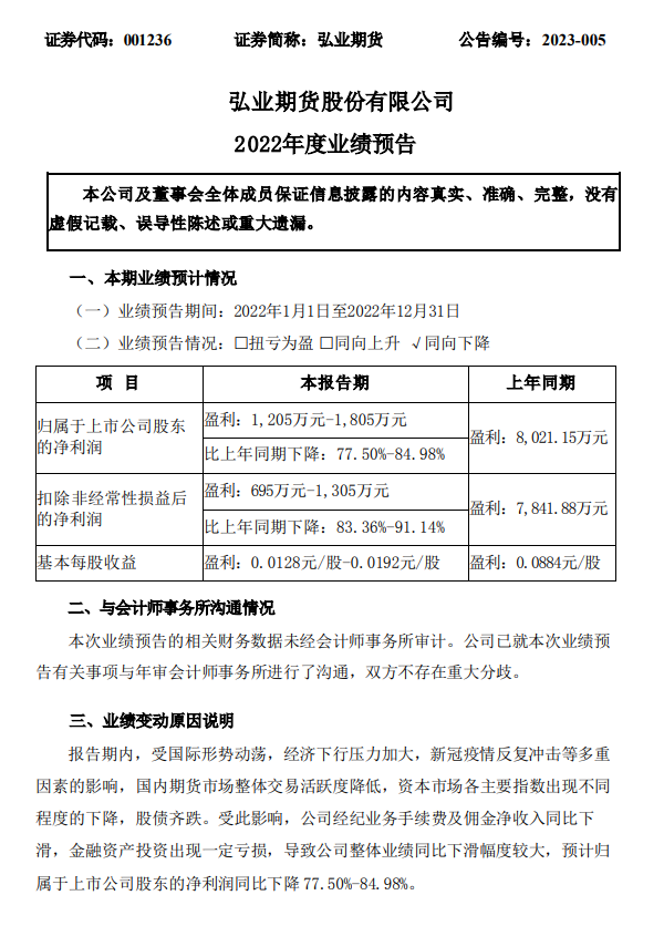
外汇期货拟上市引“高潮”,弘业期货净利润预计将减少84.98%
1月18日晚,一则“中金所外汇期货仿真交易新合约上市”的消息刷爆微信朋友圈,许多业内人士感慨,外汇期货“终于要来了”,甚至有高管开始畅想近期内关于外汇期货上市的准备。
受此消息刺激,相关期货概念股都出现不同程度的上涨,18日弘业期货股价呈小T字涨停板,19日开盘继续触及涨停,瑞达期货则于19日出现涨停。其他行业个股南华期货、永安期货、中泰期货等概念股也纷纷出现大涨。
不过随后有媒体记者调查证实,中金所的外汇期货仿真交易早在2014年就有开始上市交易,如今仿真交易已经过去了8年之久,尚未开始实盘上市。
同时消息面上,弘业期货19日晚间发出公告表示,预计2022年净利1205万元-1805万元,同比下降77.5%至84.98%。公司认为业绩下滑主要是受国际形势动荡,经济下行压力加大,新冠疫情反复冲击等多重因素的影响,导致公司经纪业务手续费及佣金净收入同比下滑,金融资产投资出现一定亏损。
图片来源:同花顺 财联社整理
期货概念板块遭抛售,瑞达期货跌幅仍有8.04%
今日上午开盘时段,相关期货概念板块的股票都出现不同程度的下跌。其中南华期货跌幅5.09%,中国中期跌4.41%,永安期货跌2.38%,中泰期货跌2.70%。截至上午发稿时,瑞达期货跌幅仍有8.04%,主力资金净流出达4026万元,为相关板块内净流出资金最多。
图片来源:同花顺 财联社整理
根据2022年前三季度的业绩报显示,弘业期货第三季度净利润为2883.66万元,而去年第三季度有5208.11万元,同比增长率为-44.63%。作为行业的龙头公司永安期货其一季度净利润更是同比下降90.10%,前三季度净利润平均下滑超过60%。
同时,根据期货业协会的2022年年度报告的数据,去年1月至12月,全国期货市场累计成交量为67.68亿手,累计成交额为534.93万亿元,同比分别下降9.93%和7.96%。无疑,过年一年里期货公司的整体经营情况并不如意。
