监管部门对银行经营管理中的诸多细分业务已实施穿透式监管。
财联社3月14日讯(编辑 张伟)据渤海银行官网,3月14日一则临时信息披露报告显示,近日渤海银行收到中国人民银行行政处罚决定书(银罚决字[2023]16号),渤海银行因违反货币信贷、支付结算等管理规定,被处警告,没收违法所得106.99万元,并处罚款1589.49万元。
渤海银行回应称,该项处罚是基于2020年中国人民银行对本行现场检查发现问题做出的,对于监管部门的上述处罚事项,本行已经对相关问题进行了整改,并已启动对相关责任人员的问责工作,后续将进一步加强管控措施,提高合规风险管理能力。
除公司处罚外,银罚决字[2023]17号-25号分别对9名渤海银行相关人员做出警告、罚款等处罚措施。央行公开信息显示,渤海银行存在以下12项违规行为:
1.违反存款准备金管理规定;
2.违反账户管理规定;
3.违反清算管理规定;
4.违反人民币反假有关规定;
5.占压财政存款或者资金;
6.违反国库科目设置和使用规定;
7.违反信用信息采集、提供、查询及相关管理规定;
8.违反征信安全管理规定;
9.未按规定履行客户身份识别义务;
10.未按规定保存客户身份资料和交易记录;
11.未按规定报送大额交易报告或者可疑交易报告;
12.与身份不明的客户进行交易或者为客户开立匿名账户、假名账户。
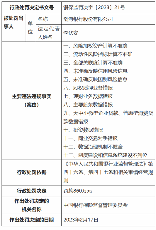
今年开年以来,渤海银行接连爆出多张罚单,据监管部门官网显示,今年2月,渤海银行因在银行业非现场监管报表(1104)数据报送质量等方面存在违规行为,收到中国银行保险监督管理委员会行政处罚决定书(银保监罚决字[2023]21号),被处罚款人民币860万元。

(图片来源:银保监官网)
银保监罚决字[2023]8号、9号信息显示,渤海银行因2019年中国银保监会对本行开展的民营企业及小微企业重大政策落实情况现场检查中发现问题,被处罚款人民币1660万元,另有1名人员被予以警告。
仅一个月之内,渤海银行上述三张罚单金额已超4千万,2021年,渤海银行还收过9720万元罚单。
近年来,一些城商行的经营不善往往能够从内控合规管理薄弱上找到原因。华福证券在此前报告中表示,对于一些已经出险的城商行来说,问题银行的风险根源主要集中在内部治理失灵、关联交易管理薄弱和管理层利益输送等问题,混乱的内部管理会拉高合规风险水平,从而导致银行资产质量下降,进而引发流动性问题和信用危机。
渤海银行虽然是一家总部设在天津的全国性股份制商业银行,仍需关注合规内控问题。不过,截至目前,渤海银行各项监管指标均符合要求。
2022年半年报显示,渤海银行不良贷款率为1.76%,与上年末持平;贷款损失准备计提充足,贷款减值准备236.39亿元,较上年末增加8.07亿元;非债券投资减值准备108.57亿元;贷款拨备率为2.39%,拨备覆盖率为136.30%;资产质量保持持续稳定,拨备指标符合监管要求。
截至报告期末,渤海银行资本充足率为11.52%,核心一级资本充足率为8.26%,一级资本充足率为10.17%,各级资本充足率均符合监管要求。
今年以来全国性商业银行接连被罚,违规细则的披露表明监管部门对银行经营管理中的诸多细分业务已实施了穿透式监管。
