参与民间融资,涉及金融超千万 工行泉州洛江支行一员工被终身禁业。
财联社4月18日讯(记者 彭科峰)日前,中国银保监会官网公布了一则行政处罚信息,将银行员工参与民间融资的问题再度拉回舆论视野。
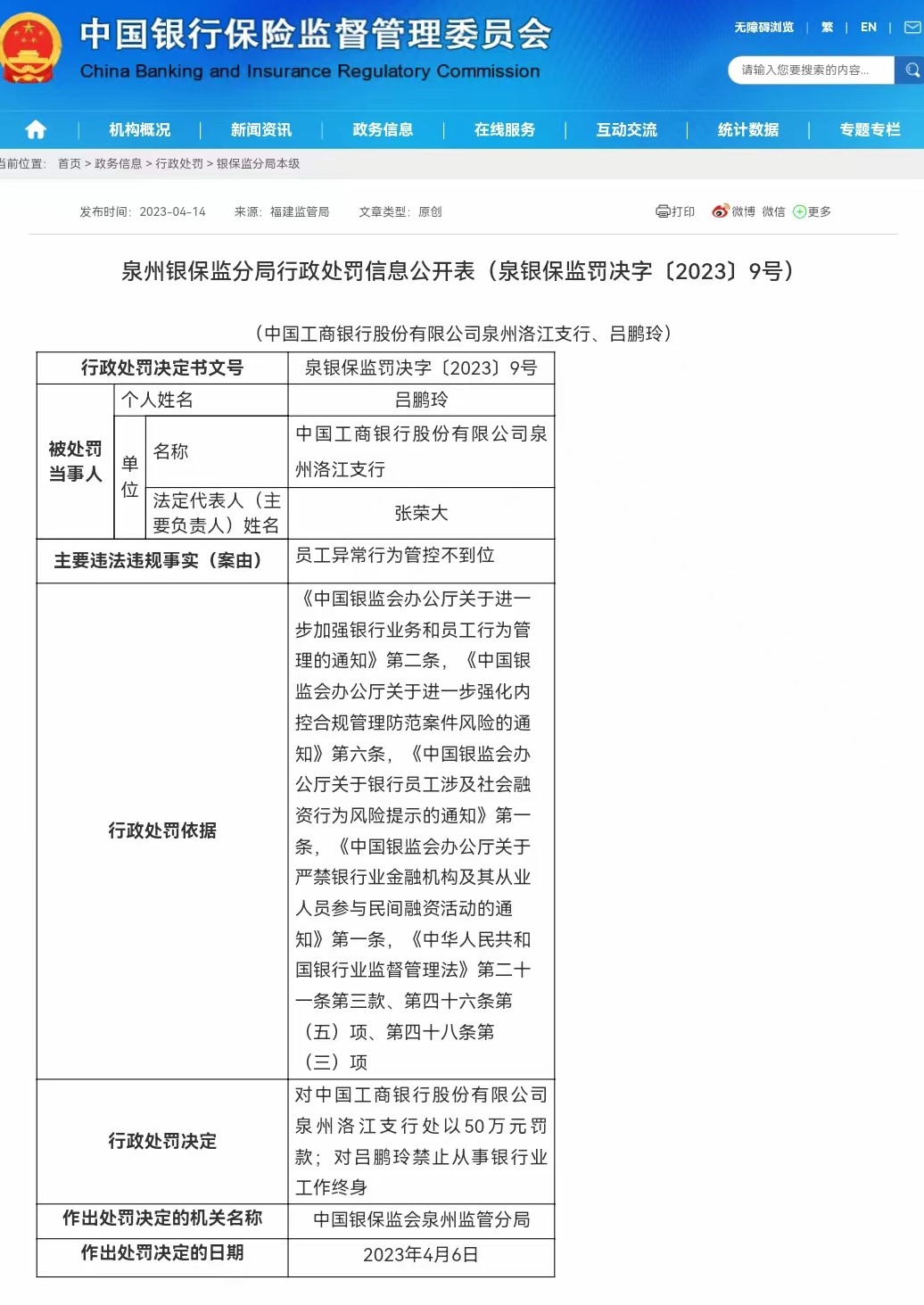
罚单信息显示,中国工商银行股份有限公司泉州洛江支行员工吕鹏玲被予以“禁止从事银行业工作终身”的处罚,当事支行也因“员工异常行为管控不到位”被处于50万元罚款。

财联社记者注意到,监管层处罚吕鹏玲的依据,是其违背了《中国银监会办公厅关于银行员工涉及社会融资行为风险提示的通知》第一条和《中国银监会办公厅关于严禁银行业金融机构及其从业人员参与民间融资活动的通知》等若干规定。简单来说,就是吕鹏玲违反有关规定进行民间融资,这一行为触碰了红线。
夫妻两人涉及民间借贷金额超千万
吕鹏玲参与的民间融资规模有多大?财联社记者从中国裁判文书网查询到,目前公开的与吕鹏玲相关的判决书和裁定书共有24份之多,主要案由均为“民间借贷”,且以2021年尤为集中。
从标的金额来看,吕鹏玲个人名义对外借款的数额并不算大,但以林辉明和吕鹏玲夫妻关系为名义对外发生的借贷纠纷则较为集中,甚至涉及周边亲友,金额也在千万以上,借款时间在2019至2021年,且集中在2020年。
编号为(2021)闽0525民初2477号的民事裁定书显示,“经查,2021年6月,本院受理陈辉忠等人诉林辉明及林辉明、吕鹏玲民间借贷纠纷案件14件,涉案金额200多万元。又根据丰泽法院(2021)闽0503民初6547号民事裁定书载明:丰泽法院今年受理被告为林辉明、吕鹏玲的民间借贷案件18件,涉案金额1600万元左右,另在洛江法院、晋江法院等地也有相关诉讼案件。”
其中提及的(2021)闽0503民初6352号的民事裁定书则进一步显示,“另查,本院近三个月期间,受理许丽娜等十八人诉吕鹏玲民间借贷系列案件共计十九件,借款时间在2019年7月至2021年5月,借款时间主要集中在2020年期间,借款月利率在2%至4.5%不等,借款总金额1600万元左右。自2020年12月起,吕鹏玲开始出现未付利息的情形,但在2021年期间,仍有多笔大额借款。另据审判系统同名查询,吕鹏玲近三个月在洛江、晋江、永春等多地法院均有作为被告的诉讼案件,累计达二十多起,案由均为民间借贷,具体金额不详。”
财联社记者注意到,月息2%意味着年息24%。根据2020年之前多起法院的判决显示,民间借贷约定利率过高,超过24%法院不予支持。其法律依据为《关于审理民间借贷案件适用法律若干问题的规定》第二十六条。该项规定为民间借贷的利息划定了两条界限,设置了三个区间,年利率24%以内的利息属司法保护范畴,年利率超过36%的民间借贷利息,超出部分无效。
不过,最新修订的最高人民法院关于审理民间借贷案件适用法律若干问题的规定》(以下简称《若干规定》)对民间借贷最高利率做出了明确规定:借贷双方约定的利率不得超过合同成立时一年期贷款市场挂牌利率的4倍。该规定已于2021年1月1日实施。
值得注意的是,吕鹏玲所涉案件并不止于民事纠纷,编号为(2023)闽0503民初1560号的民事裁定书显示,据审判系统同名查询,被告人吕鹏玲、林辉明还因诈骗罪一案【案号为(2022)闽0504刑初114号】,已于2022年8月1日由泉州市洛江区人民法院作出判决。
经法院向该案承办法官电话核实,吕鹏玲已经上述刑事判决判处有期徒刑,且该刑事判决已经发生法律效力。
业内称银行员工参与民间借贷理应“严打”
财联社记者了解到,监管层早早就为银行员工参与民间融资、民间借贷的行为划定了红线。
发布于2012年5月的《中国银监会办公厅关于严禁银行业金融机构及其从业人员参与民间融资活动的通知》中明确规定,银行业金融机构及从其从业人员应依法合规开展业务活动,不得从事民间借贷、违规担保和非法集资活动。对于银行业金融机构内部员工参与民间融资活动的,要按照有关规定及时逐级上报,逐项建立事件档案,逐级督办处理结果。
2021年11月,银保监会办公厅在一份关于持续深入做好银行机构“内控合规管理建设年”有关工作的通知中也公开表示,严厉打击银行机构员工参与民间借贷、非法集资、充当资金掮客、经商办企业等行为。
“如果单纯从吕鹏玲个人对外借款的金额来看,终身禁业的处罚好像的确有些严格,但实际上加上其担保的金额则非常巨大。因此这样的处罚也并不意外,关键是银行员工的这种行为本身非常危险”,某券商不愿透露姓名的银行业分析师在接受财联社记者采访时表示。
该人士指出,监管层三令五申不允许银行员工参与民间借贷是防风险的关键一环。因为大众一般会把银行的声誉和员工联系在一起,尤其在进行借贷时,如果对方在银行工作,自然就会认为对方有足够的经济实力,不用担心还不起,甚至有些人会甚至认为如果最后真的出了风险,还可以找银行去要账。这样会对银行业金融机构的形象造成不利影响。另外,银行员工在信贷方面的资源远比普通人要多,如果卷入民间借贷,也容易滋生腐败,给银行资产带来风险。所以,无论吕鹏玲本人所牵涉的民间借贷金额大小,只要确定其已经参与其中,就应该严肃处理。
该人士对记者表示,从实际情况来看,高利贷在民间依旧毕竟常见,一些不法分子抓住大众的贪念,动辄以10%以上的利率向亲友以及周边人借款。
“除了大众要对高利息的借款人有戒备之心外,对于银行业而言,一方面要通过不断的教育和培训让员工明白参与民间借贷的危害,树立自律意识;另一方面也需要管理者常抓不懈,发现有不好的苗头和线索要抓紧处理。当然,像吕鹏玲这样的案例曝光之后,相信也会让大部分银行员工产生敬畏之心。”该分析师称。
