①因存在相关违法违规行为,北京银行、民生银行重庆分行均领大额罚单,合计被罚没金额超亿元。 ②北京银行被罚4830万元,涉及14项违法违规行为,包括贷款资金被挪用、房地产类业务违规、理财业务不合规等;民生银行重庆分行被罚没5967.8万元,涉及票据业务违规。
财联社6月21日讯(记者 高萍)监管对违法违规行为重拳出击。6月21日,地方银保监局披露两则巨额罚单引发市场关注。因存在相关违法违规行为,北京银行、民生银行重庆分行均领大额罚单,合计被罚没金额超亿元。
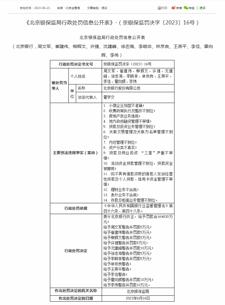
其中,北京银行被罚4830万元,涉及14项违法违规行为,包括贷款资金被挪用、房地产类业务违规、理财业务不合规等;民生银行重庆分行被罚没5967.8万元,涉及票据业务违规。对于此次被罚,民生银行方面对财联社记者表示,该行已严格按照监管要求全部完成整改,并对相关责任人员进行了严肃处理。
业内人士表示,从罚单来看,监管对违规行为持续保持严监管,监管处罚的根本目是为了对发现的问题整改落实,震慑潜在的违法违规行为。对于金融机构而言,要坚持依法合规经营,持续提升风险合规管理水平。
房地产类业务违规、理财业务不合规 北京银行因14项违规行为被罚4830万元
具体来看,北京银行被罚涉及14项违法违规事实,包括小微企业划型不准确;收费政策执行及整改不到位;房地产类业务违规;地方政府融资管理不审慎;贷款及投资业务管理不到位;关联交易管理及关联方名单管理不到位;内控管理不到位。
另外,还包括资产分类不真实;贷款及同业投资 “三查”严重不审慎;流动资金贷款管理不到位,贷款资金被挪用;向不具有借款资质的借款人发放经营性贷款及个人贷款、信用卡资金管理不审慎;理财业务不合规;表外业务不合规;存款及柜面业务管理不到位。
对此,北京银保监局责令北京银行改正,给予罚款合计4830万元;对12位相关人员给予警告和/或罚款5万元-10万元。

民生银行重庆分行领超5967万元罚单 涉及票据业务违规
同日,根据重庆银保监局行政处罚信息公开表,民生银行重庆分行也领到巨额罚单。
民生银行重庆分行被罚涉及票据业务违规行为。具体来看,民生银行重庆分行存在的违法违规事实包括,2015年至2016年期间违规买断假贴现的商业承兑汇票;违规开立同业账户用于票据交易;票据转贴现和买入返售、卖出回购业务环节中,存在“消规模”行为。
另外,民生银行重庆分行还存在与非名单内交易对手开展票据业务;票据代理回购中存在清单交易;违规开展票据代理回购业务;票据业务审慎性考核机制有待完善;票据业务重要资料档案保存不全;票据承兑业务未按期收齐发票;未经授权办理投资业务等违规行为。
对此,重庆银保监局根据相关法规,对民生银行重庆分行罚没共计5967.8万元;对相关人员曹瑜、赵晖处以禁止从事银行业工作10年的处罚;对李震山警告并罚款30万元。
对于上述被罚事件,民生银行方面对财联社记者表示,近日,中国民生银行重庆分行收到中国银保监会重庆监管局行政处罚决定书,对分行2016年及此前年度的票据业务违规行为罚款5967.8万元,并对相关责任人作出处罚。该行高度重视合规经营,已严格按照监管要求全部完成整改,并对相关责任人员进行了严肃处理。“本行将坚持依法合规经营,不断提升风险合规管理水平。”民生银行方面如是说。

