A股二季度收官,回顾二季度行情,各大股指悉数回调,其中上证指数一度站上3400点,最终报收3202.06点;创业板指持续回调,最终报收2215.00点。二季度期间,申万一级31个行业中,仅通信、传媒、机械设备、公用事业、家用电器、军工涨幅为正,其它行业全部下跌。
二季度虽然整体走势不佳,但《电报解读》在二季度期间持续追踪AI相关方向,梳理出多只翻倍大涨股,算得上交出了一份较满意的成绩单!其中财联社VIP《电报解读》发布多篇文章梳理市场潜在价值资讯,期间共发布402篇VIP资讯,每个交易日平均发布6-7篇。此外,栏目发布文章共涉及508家上市公司,其中167家被持续梳理2次及以上。
一、覆盖24个行业!短线龙头5日涨超50%,人气公司二季度股价翻倍
表现效果如何?具体以事实数据来说话:
二季度中,《电报解读》持续跟踪24个申万一级行业,梳理次数最多的前10行业分别是计算机、电子、机械设备、传媒、通信、电气设备、建筑装饰、汽车、化工,其中高频梳理前三行业分别为计算机、电子、机械设备。
结合5日内涨跌幅来看,《电报解读》梳理的个股中有17只短期拉升最高涨幅超30%,其中联特科技、源杰科技、步科股份分别以5日最高涨幅54.98%、46.07%、44.72%的数据位居前三。另有167只个股5日内最高涨幅在10%-30%区间。累计来看,栏目在二季度中梳理出的短线大涨率为24.02%。
如果将时间拉长至6月30日,则情况略有不同。如果将个股梳理后累计涨幅超15%定义为大涨,则有73家上市公司在文章发布后累计涨幅超15%,占比9.6%。此外,二季度中世纪天鸿以累计涨幅93.44%名列前茅,如果不考虑回落,则其区间最高涨幅有望达116.23%。
二、新上线「异动解析」,几大子栏目覆盖各风格投资用户需求 !4-5月成掘金“黄金期”
为满足投资者对各类型资讯的需求,《电报解读》设置「机构龙虎榜解读」「大佬持仓跟踪」「季报高增长」等子栏目,几乎能覆盖市场上各类型的投资线索,结合龙虎榜数据、业绩、资金等要素主动寻找潜力赛道及上市公司。且栏目还在2023年5月新增「异动解析」,专注于梳理盘面异动,并解读其异动原因及对应的产业链。
如果将个股梳理后累计涨幅超15%定义为大涨,则《电报解读》的大涨率为4.46%,其次的为机构龙虎榜、点金互动易。就短线大涨率来看,依旧是《电报解读》一马当先,以12.71%的概率领跑,而后是机构龙虎榜解读(5.77%)、点金互动易(3.08%)。
结合时间维度来看,如果把4月、5月及6月每个月提及的上市公司当作一个组合,以其发布时间为起点截至6月29日,《电报解读》每月梳理出上市公司的对应组合,其在5日最高涨跌幅分别为7.72%、7.12%、7.22%。
二季度中,哪一月份最适合掘金呢?通过复盘数据可以看到,二季度中不容错过的当属4月,期间对应梳理个股的短期大涨率为26.10%,如果把时间拉长来看,5月则是个不错的选择,其累计大涨率为14.92%。如果投资者能顺利把握4-5月,想必离1个小目标又近了一步。
三、涨超127%!畅销栏目顺势跟踪AI细分方向,世纪天鸿问鼎二季度榜首
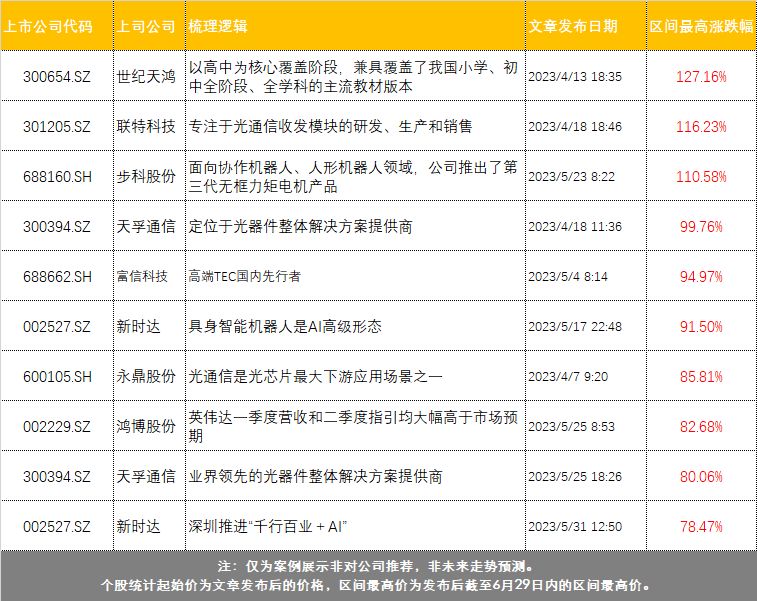
二季度市场环境虽然不佳,但依旧诞生不少人气龙头,《电报解读》在此期间梳理市场热点,涌现出不多亮眼的案例。其中,世纪天鸿、联特科技、步科股份分别以发布后区间最高涨幅127.16%、116.23%、110.58%夺得金股榜前三的位置。附上梳理出的TOP10案例:
短线题材发酵的时间往往很短,而引爆其上涨的重要线索就是资讯,投资者只有提升对资讯的敏感度才能在投资市场中获得更大的赢面。订阅了《电报解读》这款VIP资讯后,或能更加高效地追踪到市场地线索,栏目在4月-6月期间,依次把握AI行业多个细分方向。一起来看看:
①栏目持续梳理CPO相关方向,联特科技二季度持续大涨!
AI相关领域在二季度轮动走强,4月以来,多家科技巨头加快对AIGC、ChatGPT等方向的研发进展信息披露,在AI催动的高算力下,作为核心部件的CPO方向也受景气度传导。
《电报解读》持续追踪相关动态,于4月18日18:46发布文章《受益于人工智能快速发展CPO或在未来2-3年快速放量》解读相关产业链。
东北证券研报指出,AI爆发推动光模块下游需求边际改善,行业景气度有望迎来反转。根据Yole数据,2027年全球光模块市场空间将达到247亿美元,数通领域为主要增长引擎。CPO技术因其能显著降低光模块功耗,在光模块速率及功耗指数级增长下应用前景广阔,长期看将成为主流技术路线。国内光模块厂商已处于全球领先地位,有望率先受益AIGC需求提升迎来业绩释放。
消息面上,国际光互联组织OIF在4月中旬发布了业内第一个CPO标准草案,其主要定义了用于以太网交换机的3.2TCPO模块,可基于100G电通道,并提供50G通道后向兼容。受消息提振,CPO概念股于表现活跃,其中上市公司联特科技获资金买入。
栏目追踪到这一动态,并加以点评。此外,栏目还在5月12日19:07再度发布文章《800G光模块已给多个客户送样》解读联特科技,经过十年的发展,公司在光电芯片集成、光器件、光模块的设计以及生产工艺方面拥有了诸多关键技术,掌握了光芯片到光器件、光器件到光模块的设计制造能力。
联特科技随后震荡走高,截至6月29日收盘,区间最高涨幅达116.23%。

②前瞻AI+教育方向逻辑进展,行业佼佼者持续拉升涨超120%
在二季度期间,《电报解读》也深度覆盖教育的投研逻辑并辅以文章解读。其中栏目在4月13日18:35跟踪到资金大额流入世纪天鸿,随即发布文章《【机构龙虎榜解读】AI+创新药+CRO,正在开发基于AI的药物设计及筛选平台》解读其龙虎榜数据及公司被资金关注的原因。
文中指出:
公司以高中为核心覆盖阶段,兼具覆盖了我国小学、初中全阶段、全学科的主流教材版本,能够同时满足学生与老师,从小学到高中12个年级(K12)同步、备考、工具参考和教研活动等各类需求。
并且世纪天鸿叠加了AI+教育概念,在教育AI业务上,产品已深度覆盖学生的日常作业与考试等教学场景。同时公司在智慧教育方面加大资金投入力度,公司于今年3月顺利完成再融资,募集资金总额为2.44亿元,募集资金将全部用于教育内容AI系统建设项目。
4月24日18:33《电报解读》跟踪到资金买入世纪天鸿,随即再度发布文章《【机构龙虎榜解读】CPO+6G+卫星导航,一季度净利同比增近100%》解读公司获资金关注的原因。
世纪天鸿随后震荡走高,截至6月29日收盘,公司区间最高涨幅达127.16%。

话不多说!及时订阅《电报解读》,获取市场专业的解读观点,剖析价值电报,追踪热点,前瞻题材,掘金2023年更多价值资讯!栏目内容设置及发布时间如下:
《电报解读》:每个交易日8:00点到23:00点,实时更新6-12条。内容涵盖:1、大政策信息解读;2、重大突发事件;3、行业产业主题投资;4、盘面异动机会;5、数据信息机会挖掘。
《点金互动易》:每个交易日8:25更新1条,从上千条互动易回复中精选5-10条重要内容,并附带简评。
《机构龙虎榜》:每个交易日19:30更新1条,梳理当日龙虎榜信息中机构席位买卖动态,筛选2-3家机构关注的优质公司进行解读。
《大佬持仓跟踪》:每周二、周四11:30-13:00更新1条,重点解读知名基金经理持仓情况。
《寻找年报预期差》:近期每日晚间更新1条,解读上市公司业绩,梳理出优质上市公司。
注:《电报解读》为内容资讯产品,并非投资建议,栏目发布的所有内容仅供参考,据此做出的任何投资决策与本公司及栏目作者无关。



