①在去年底新修订的《企业集团财务公司管理办法》颁布以来,今年财务公司已经出现明显的加速离场潮。 ②据不完全统计,目前已有6家集团财务公司因为各种原因解散,已超去年全年5家的数量。
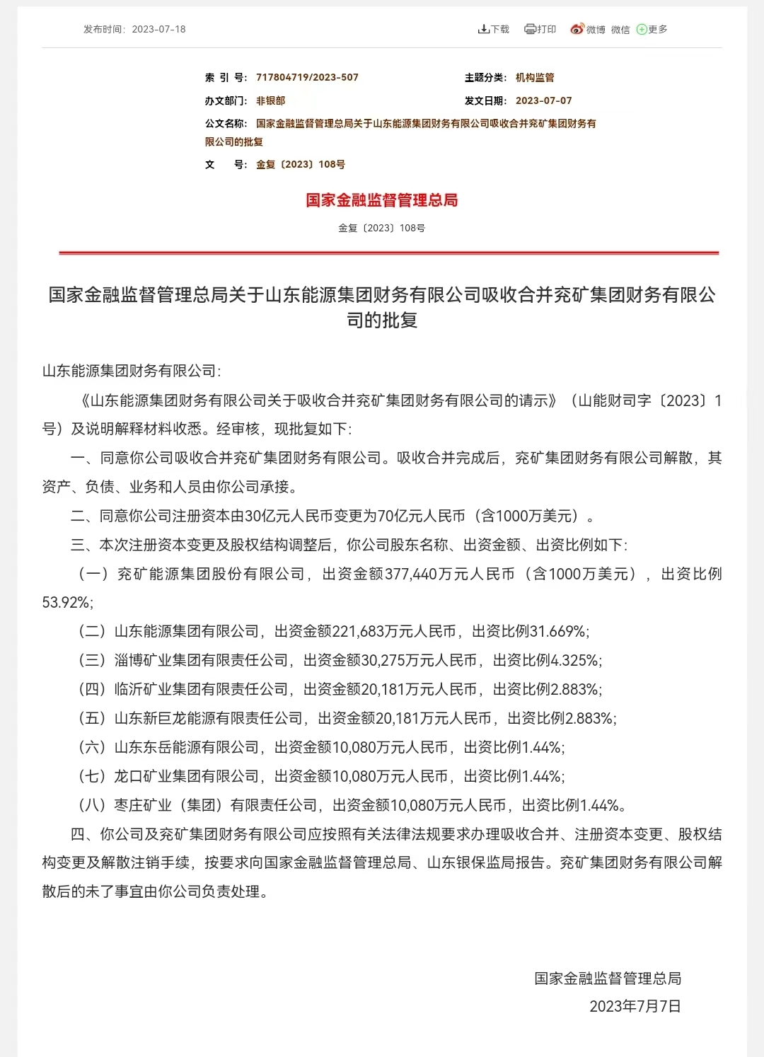
财联社7月19日讯(记者 彭科峰)7月18日晚间,国家金融监督管理总局发布信息称,同意山东能源集团财务有限公司吸收合并兖矿集团财务有限公司。吸收合并完成后,兖矿集团财务有限公司解散,其资产、负债、业务和人员由山东能源集团财务有限公司承接。同意山东能源集团财务有限公司注册资本由30亿元人民币变更为70亿元人民币(含1000万美元)。

财联社记者注意到,在去年底新修订的《企业集团财务公司管理办法》颁布以来,今年财务公司已经出现明显的加速离场潮。据不完全统计,目前已有6家集团财务公司因为各种原因解散,已超去年全年数量。
山东能源集团财务吸收兖矿集团财务
从公开信息来看,本次两大集团财务公司的吸收合并早有预兆。2022年9月8日,兖矿能源发布公告称,山能财务公司与公司非全资附属公司兖矿财务公司订立吸收合并协议。合并企业将为完成后的存续公司,将继续使用山能财务公司的名称。吸收合并完成后,合并企业资产规模将进一步扩大,进一步提高未来投资、融资及担保业务的能力,增强向成员单位提供服务水平的竞争力,及进一步改善其资产质量和盈利能力。
财联社记者注意到,国家金融监督管理总局的这份文件还揭示了本次注册资本变更及股权结构调整后,山东能源集团财务有限公司的股东名称、出资金额、出资比例。据悉,兖矿能源集团股份有限公司出资金额37.74亿元人民币(含1000万美元),出资比例53.92%;山东能源集团有限公司出资金额22.17亿元人民币,出资比例31.669%。
公开资料显示,山东能源集团有限公司是山东省委、省政府于2020年7月联合重组原兖矿集团、原山东能源集团,组建成立的大型能源企业集团。山东能源集团财务有限公司于2013年12月在山东省注册成立,为山东能源附属公司,也是经银保监会批准的非银行金融机构。主营业务包括为成员公司提供担保、办理成员单位间的委托贷款、对成员单位办理票据承兑与贴现、办理成员单位间的内部转账结算及相应的结算、吸收成员单位的存款、对成员单位办理贷款及融资租赁等业务。
兖矿集团财务有限公司于2010年9月在山东省注册成立,为兖矿能源附属公司。主营业务包括为成员公司提供担保、办理成员单位间的委托贷款、对成员单位办理票据承兑与贴现、办理成员单位间的内部转账结算及相应的结算、吸收成员单位的存款、对成员单位办理贷款及融资租赁等业务。
年内至少有6家集团财务公司解散
财联社记者注意到,今年以来,已经发生6起集团财务公司解散的案例,不过仅有一家进入破产程序。
1月,中冶集团财务有限公司获批解散。2月,北大方正集团财务有限公司进入破产程序。4月,监管部门批复同意宝武集团财务有限责任公司吸收合并马钢集团财务有限公司并设立马鞍山分公司,吸收合并完成后,马钢集团财务有限公司解散。6月,国家金融监督管理总局发布两则批复公告,同意解散渤海钢铁集团财务有限公司和天津物产集团财务有限公司。
财联社记者依据公开信息梳理发现,2022年,获批解散、破产、吸收合并的财务公司包括日照港集团财务公司、振华集团财务公司、本钢集团财务公司、中国一拖集团财务公司、中国化工财务公司等5家。以此计算,则今年以来解散的集团财务公司数量已超过去年全年。
从政策层面来看,2022年11月13日,原中国银保监会修订的《企业集团财务公司管理办法》正式实施,明确一家企业集团只能设立一家财务公司;重新划分业务类别并实施分级监管;增设了监管指标和加强风险监测预警;加强公司治理和股东股权监管;并且完善风险处置和退出机制。这或许意味着未来还会有一批集团财务公司离场。
