①2015年至2020年期间,霍彬峰曾担任山西阳城农村商业银行旗下支行行长职务。因2018年底开始参与网络赌博,后盯上所在单位贷款资金和他人资金。②2021年底,霍彬峰因诈骗罪、挪用公款罪,被法院判刑16年。
财联社8月16日讯(记者 彭科峰)都说远离黄赌毒,但总有银行从业人员不以为意,最终从金领沦为阶下囚。
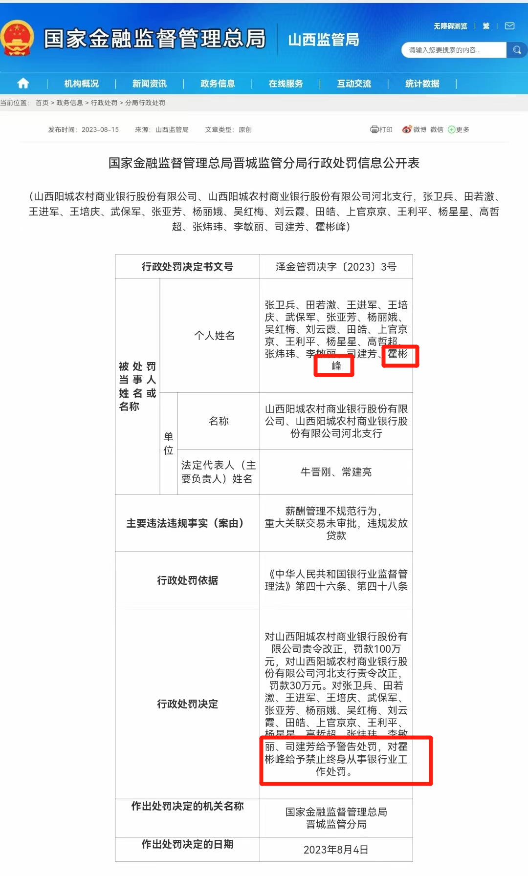
8月15日晚间,国家金融监督管理总局官网发布信息,山西阳城农村商业银行股份有限公司、山西阳城农村商业银行股份有限公司河北支行因为薪酬管理不规范行为,重大关联交易未审批,违规发放贷款等事项被处罚,张卫兵、田若激等多人被给予警告处罚,霍彬峰被终身禁业。

这张罚单所涉及的问题在业内不算罕见,霍彬峰为什么被顶格处以终身禁业?财联社记者查询裁判文书后发现,2015年至2020年期间,霍彬峰曾担任山西阳城农村商业银行旗下支行行长职务,但在2021年底已经因诈骗罪、挪用公款罪,被法院判刑16年。
沉迷网络赌博 支行行长借“薪易贷”挪用公款182万
文书资料显示,山西阳城农村商业银行是国有资本参股的股份制公司。经该行党委会议研究决定,霍彬峰于2019年4月被聘任为该行某支行行长。但上级部门并没有料到,被霍彬峰于2018年底开始参与网络赌博,已经负债累累。赌瘾难戒的他,开始动起了歪心思。
2019年5月,山西阳城农村商业银行推出“薪易贷”贷款服务,该贷款是面向阳城的国家机关、事业单位、国有企业以及银行、保险、证券等单位在职正式人员发放的用于家庭消费的贷款,以授信卡为载体,授信期限最长为三年,授信额度为借款人上年度工资总额的2倍或3倍,可在授信期限和授信额度内按照“一次核定,随用随贷,余额控制,周转使用”的原则使用贷款,还款方式可选择不定期还款等多种方式,结息方式为按月结息。“薪易贷”贷款办理流程有调查、审查、审批等环节,其中,审批环节由各支行行长负责审批。
检方查明,2019年6月至11月,霍彬峰在担任支行行长期间,利用负责业务管理、贷款审批等职务便利,以仅帮忙完成贷款任务、不承担任何还款责任等理由,让不明真相的亲友曹某、王某甲等10人提供相关资料后在银行办理“薪易贷”贷款。
值得注意的是,为了使其中4名人员符合贷款要求,霍彬峰还向该银行出具了4份虚假工资证明。在顺利批下贷款之后,后霍彬峰将该10人贷款共计1849772.50元归个人使用,用于网络赌博活动,至案发尚有1827265.02元无能力归还。
还嫌钱不够 行长诈骗390万用于网赌
财联社记者注意到,霍彬峰所犯罪名远不止挪用公款。据了解,2020年4月至5月间,霍彬峰在担任支行行长期间,以借款周转、帮忙完成储蓄任务为名,骗取6人钱财,全部用于网络赌博。
比如,2020年4月30日,霍彬峰以帮忙完成储蓄任务为名,骗取阳城县凤城镇杨某甲60万元;2020年5月30日,霍彬峰以帮忙完成储蓄任务为名骗取阳城县凤城镇王某甲150万元。
据统计,霍彬峰先后骗取杨某甲等6人现金共计390万元,全部用于网络赌博。案发前,他仅仅退还43万元。杨某甲此后向有关部门报案,2020年年中,霍彬峰事发。当年6月,他被免去支行行长职务,当年8月,他被开除并解除劳动合同。
基于此,当地法院在审理中指出,本案中被害人被霍彬峰骗取款项共计390万元,但案发前霍彬峰已退还被害人原某甲3万元、李某甲20万元、王某甲20万元,案发前退还的该部分款项可不计入诈骗犯罪数额,但应作为从重情节予以考虑。
法院认定诈骗罪、挪用公款罪成立 判刑16年
财联社记者获悉,2021年1月8日,霍彬峰被阳城县公安局刑事拘留,后于当年2月10日被阳城县公安局执行逮捕。
2021年11月,山西省阳城县人民法院开庭审理霍彬峰一案。公诉机关认为,霍彬峰以非法占有为目的,虚构事实、隐瞒真相,诈骗他人财物,数额特别巨大;霍彬峰身为国家工作人员,利用职务上的便利,挪用公款进行非法活动,情节严重,犯罪事实清楚,证据确实、充分,应当以诈骗罪、挪用公款罪追究其刑事责任。
审理期间,霍彬峰提出,在“薪易贷”系列案件中,他已向银行归还的利息17余万应当在挪用公款犯罪数额中予以扣除,但法院认为其以违规贷款方式挪用公款归个人使用,其为了事实真相不被发现而按月支付的利息属于为实施犯罪行为支付的财物,不能用于折抵其挪用公款的犯罪数额。
最终,法院裁定,霍彬峰犯诈骗罪,判处有期徒刑十三年,并处罚金三十万元;犯挪用公款罪,判处有期徒刑五年六个月;数罪并罚,决定执行有期徒刑十六年,并处罚金三十万元。
