①名创优品203年财年业绩表现如何? ②中国和海外市场开店情况如何? ③机构如何评价公司业绩
财联社8月23日讯(编辑 胡家荣)受益于2023财年业绩利好,名创优品(09896.HK)股价持续上涨。截至发稿,该公司涨6.18%,报收44.65港元。

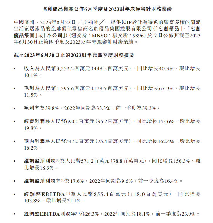
消息方面,名创优品在昨日发布2023财年(截至2023年6月30日)业绩,营收实现收入114.7亿元(人民币 下同),同比增长近14%;净利18.45亿元,同比增长155.3%。

从收入方面来看,中国市场的收入达到76.50亿元,同比增长了2.8%。而来自海外市场的收入则达到了38.22亿元,同比增长了44.6%。

从中国和海外市场开店数量来看,该公司的国内门店数量达到5514家,同比净增592家,其中中国净增378家,海外市场净增214家。

机构如何评价公司业绩?
美银证券发布的研报指出,尽管名创优品的营运开支较高,但在全球开设100家店的销售效率比正常店铺高出2倍。该行还表示,公司的IP策略有助于提升销售效率。因此,该行将公司明年及2025年非国际财务报告准则的每股盈利预测分别上调4.8%和5.6%,并将目标价从46.6港元上调至49.5港元,维持其评级为买入。
光大证券认为,名创优品在海外业务持续扩张的同时,国内新开设的大型门店也表现出色。考虑到港股市场的不确定性以及公司海外展店的速度因素,此外并维持了对其“增持”评级。
