①沪深股通前十大成交中隆基绿能净买入居首,获北向资金净买入9.2亿。 ②盘中上演天地板的三联锻造遭三家一线游资席位联手卖出。 ③IF期指主力合约空头加仓数量大于多头。
沪深股通今日小幅净买入,隆基绿能净买入居首,宁德时代净卖出居首。板块主力资金方面,电新板块主力资金连续净流入居首。期指持仓方面,IF期指主力合约空头加仓数量大于多头。龙虎榜方面,钧达股份获机构买入1.69亿,翠微股份获机构买入1.69亿,恒为科技遭机构卖出超7000万获东方证券上海源深路买入超8000万,华泰证券公司总部席位买入两只医药股康缘药业和美诺华。
一、沪深股通前十大成交
北向资金全天净买入18.03亿元,其中沪股通净买入19.84亿元,深股通净卖出1.81亿元。
沪深股通两市前十大成交中净卖出个股居多。买入方面,仅4只个股获净买入,隆基绿能净买入居首,获净买入超9亿;药明康德净买入居次席;昆仑万维连续3日获净买入。
净卖出方面,宁德时代净卖出居首,中际旭创、五粮液净卖出分居二、三位。
二、板块个股主力大单资金
从板块表现来看,CRO、减肥药、BC电池、中药等板块涨幅居前,光刻机、旅游酒店、贵金属、PCB等板块跌幅居前。
从主力板块资金监控数据来看,电新板块主力资金净流入居首。
板块资金流出方面,计算机板块主力资金净流出居首。
从个股主力资金监控数据来看,主力资金净流入前十的个股中光伏概念股较多,隆基绿能净流入居首。
主力资金流出前十的个股中AI概念股较多,大华股份净流出居首。
三、期指持仓
四大期指主力合约中,IH合约多空双方均微幅减仓;IF合约空头加仓数量大于多头;IC合约多头微幅加仓空头微幅减仓;IM合约多头微幅减仓空头加仓。
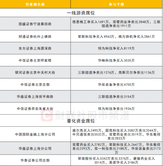
四、龙虎榜
1、机构
龙虎榜机构活跃度一般。买入方面,光伏概念股钧达股份获机构买入1.69亿;4连板的翠微股份获机构买入1.69亿。
卖出方面,华为概念股恒为科技遭机构卖出超7000万。
2、游资
一线游资活跃度一般,盘中上演“天地板”的三联锻造遭三家一线游资席位联手卖出;遭机构卖出的恒为科技获东方证券上海源深路买入超8000万。
量化资金活跃度有所提升,其中华泰证券公司总部席位买入两只医药股康缘药业和美诺华。
