①高新发展公告,拟通过发行股份及支付现金的方式购买华鲲振宇70%股权; ②公司股票将于2023年10月19日(周四)上午开市起复牌。
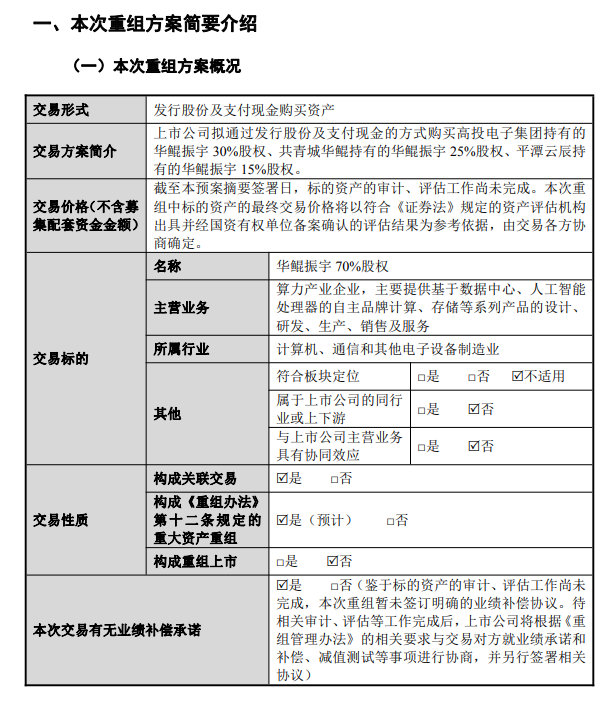
财联社10月19日讯,高新发展公告,拟通过发行股份及支付现金的方式购买高投电子集团持有的华鲲振宇30%股权、共青城华鲲持有的华鲲振宇25%股权、平潭云辰持有的华鲲振宇15%股权。

同日公告,公司已于2023年10月18日召开第八届董事会第六十九次临时会议,审议通过了《关于<成都高新发展股份有限公司发行股份及支付现金购买资产并募集配套资金暨关联交易预案>及其摘要的议案》等相关议案。公司股票将于2023年10月19日(周四)上午开市起复牌。

