①监管同意蚂蚁消金将注册资本由185亿元人民币增加至230亿元人民币。 ②蚂蚁消金的股东也由12个增至13个,新晋股东为国有独资企业渝富华贸,持股4.041%。
财联社10月25日讯(记者 邹俊涛)10月25日晚,国家金融监督管理总局网站显示,批复同意重庆蚂蚁消费金融有限公司(简称“蚂蚁消金”)增加注册资本及调整股权结构。

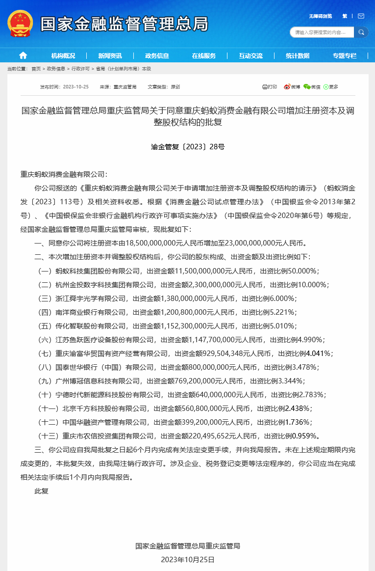
公告显示,经国家金融监督管理总局重庆监管局审核,同意蚂蚁消金将注册资本由185亿元人民币增加至230亿元人民币。此外,本次增加注册资本并进行了股权结构调整,13家股东出资金额、出资比例具体如下:
(一)蚂蚁科技集团股份有限公司,出资金额11,500,000,000元人民币,出资比例50.000%;
(二)杭州金投数字科技集团有限公司,出资金额2,300,000,000元人民币,出资比例10.000%;
(三)浙江舜宇光学有限公司,出资金额1,380,000,000元人民币,出资比例6.000%;
(四)南洋商业银行有限公司,出资金额1,200,800,000元人民币,出资比例5.221%;
(五)传化智联股份有限公司,出资金额1,152,300,000元人民币,出资比例5.010%;
(六)江苏鱼跃医疗设备股份有限公司,出资金额1,147,700,000元人民币,出资比例4.990%;
(七)重庆渝富华贸国有资产经营有限公司,出资金额929,504,348元人民币,出资比例4.041%;
(八)国泰世华银行(中国)有限公司,出资金额800,000,000元人民币,出资比例3.478%;
(九)广州博冠信息科技有限公司,出资金额769,200,000元人民币,出资比例3.344%;
(十)宁德时代新能源科技股份有限公司,出资金额640,000,000元人民币,出资比例2.783%;
(十一)北京千方科技股份有限公司,出资金额560,800,000元人民币,出资比例2.438%;
(十二)中国华融资产管理有限公司,出资金额399,200,000元人民币,出资比例1.736%;
(十三)重庆市农信投资集团有限公司,出资金额220,495,652元人民币,出资比例0.959%。
官网信息显示,蚂蚁消金于2021年6月4日成立并开业,注册资本80亿元,主要承接蚂蚁集团整改后的消费金融业务,经营“花呗”和“借呗”两大品牌。
财联社记者注意到,此次为蚂蚁消金的第二期增资。2022年底,蚂蚁消金第一期增资方案通过监管部门审批,蚂蚁集团、杭金数科、舜宇光学、传化智联、博冠科技、鱼跃医疗和重庆市农信投资集团有限公司等7家公司增资105亿元,注册资本由80亿元增加至185亿元。
值得关注的是,经历本轮增资,蚂蚁消金的股东也由12个增至13个,新晋股东为重庆渝富华贸国有资产经营有限公司(简称“渝富华贸”),持股4.041%,在此次增资中出资929,504,348元人民币,位列第七大股东。
今年9月28日,多家上市公司曾就此轮增资细节发布公告。财联社记者注意到,本次重庆监管局的批复日期也是10月25日。也即,这一事项当日批复后当日就对外公示。
天眼查数据显示,渝富华贸为国有独资企业,成立于1995年,以从事资本市场服务为主,实际控制人为重庆市国有资产监督管理委员会。
