关于我们
网站声明
联系方式
用户反馈
网站地图
帮助
首页
电报
话题
盯盘
VIP
FM
投研
下载
头条
A股
港股
环球
公司
券商
基金·ETF
地产
金融
汽车
科创
品见
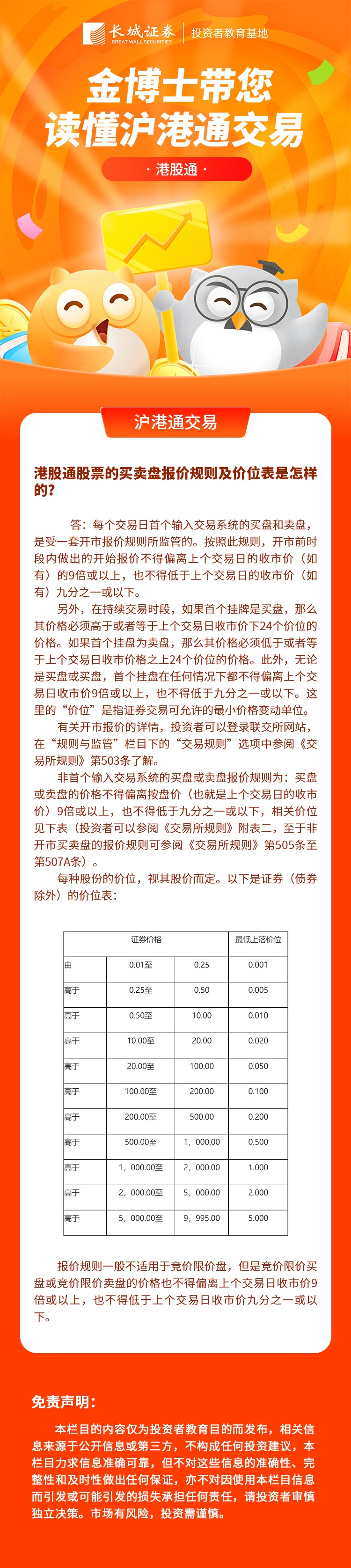
【长·原创】沪港通交易:港股通股票的买卖盘报价规则及价位表是怎样的?
2023-11-21 10:38 星期二
长城证券
沪港通交易:港股通股票的买卖盘报价规则及价位表是怎样的?
收藏
阅73.14W
我要评论
反馈意见
图片
欢迎您发表有价值的评论,发布广告和不和谐的评论都将会被删除,您的账号将禁止评论。
发表评论
要闻
股市
查看更多