①公募REITs年内悉数下跌,年内累计跌幅最大已接近40%,园区基础设施、仓储物流等类型跌幅居前; ②业内人士认为,估值或已为市场提供左侧布局机会。
财联社11月29日讯(记者 周晓雅)年内公募REITs接连回调的背景下,已有产品触及停牌。
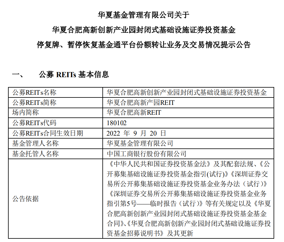
11月29日,华夏基金公告称,11月28日,华夏合肥高新REIT在二级市场的收盘价为 1.770元,相较于11月23日收盘价跌幅达到10.47%。为了保护基金份额持有人的利益,该基金将自11月29日深交所开市起停牌1小时,并于当日上午10:30 起复牌。同时,该基金将自11月29日深交所开市起暂停基金通平台份额转让业务1小时,并于当日上午10:30 起恢复办理基金通平台份额转让业务。

华夏基金表示,截至该公告发布日,该基金投资的基础设施项目经营稳定,基金投资运作正常,运营管理机构履职正常,无应披露而未披露的重大信息,将严格按照法律法规及基金合同的规定进行投资,履行信息披露义务。
事实上,今年以来,已上市的公募REITs悉数下跌,从最新收盘价来看,年内累计跌幅最大已将近40%。园区基础设施、仓储物流等类型的REITs产品跌幅居前。

出租率较三季度末下滑
Wind数据显示,11月28日,华夏合肥高新REIT收盘价为1.77元,昨日单日下跌4.58%,领跌公募REITs市场。这已是该产品连续第3个交易日下跌,此前该产品分别在上周四、上周五下跌1.35%、3.74%。
事实上,该产品以获取基础设施项目租金、收费等稳定现金流为主要目的,力求提升基础设施项目的运营收益水平,追求稳定的收益分配和长期可持续的收益分配增长,并争取提升基础设施项目价值。
华夏基金在最新公告提到,截至今年10月底,华夏合肥高新REIT对应的基础设施项目可出租面积297452.37平方米,已出租面积267460.03平方米,时点出租率为89.92%。实际执行租金标准与产品的招募说明书有关 2023 年预测租金标准保持一致。
此前,该产品三季报显示,截至今年9月底,基础设施项目已出租面积为274765.30平方米,对应的出租率为92.37%。
华夏基金表示,基金二级市场交易价格上涨/下跌会导致买入成本上涨/下降,导致投资者实 际的净现金流分派率降低/提高。
根据华夏合肥高新REIT的招募说明书,该基金 2023 年预测可供分配金额为 6227.17万元。基于上述预测数据,净现金流分派率的计算方法举例说明如下:
投资人在首次发行时买入本基金,买入价格为 2.190 元/份,该投资者的2023年度净现金流分派率预测值为: 62271693.05/(2.190×700000000)=4.06%。
投资人在 2023 年 11 月 28 日通过二级市场交易买入本基金,假设买入价格为 2023 年 11 月 28 日收盘价 1.770 元/份,该投资者的 2023 年度净现金流分派率预测值为:62271693.05/(1.770×700000000)=5.03%。
另外,需要特别说明的是,二级市场交易价格上涨/下跌会导致买入成本上涨/ 下降,导致投资者实际的净现金流分派率降低/提高。以上计算说明中的可供分配金额不代表实际年度的可供分配金额,如实际年度可供分配金额降低,将影响届时净现金流分派率的计算结果。净现金流分派率不等同于基金的收益率。
公募REITs年内悉数收跌
值得关注的是,在年内公募REITs接连回调的情况下,截至11月28日,29只产品年内悉数收跌,年内累计跌幅最高近40%。
近期市场仍延续下跌,中金公司研报提到,上周市场持续缩量走低主要系市场情绪低迷,年底交易流动性边际弱化所致。
他们测算产权REITs市值加权静态分派率,以2023年1-3Q累计分派年化或招募书2024年度预测计算,为4.96%(若均以招募书2023年预测分派年化计算则为4.73%),较当前十年期国债利率利差走阔至228bps(205bps),产权REITs中静态分派率高于5%的项目有东久、蛇口、华润有巢、合肥高新、和达高科、湖北科投、东吴苏园和普洛斯REITs。
“当前估值计入较多市场悲观情绪,部分项目短期调整幅度已经大于其基本面波动。往前看,我们认为年末虽仍有部分项目解禁或对市场流动性产生影响,但结合基本面和估值要素来看,当前估值或已为市场提供左侧布局机会。”该机构表示。
“近期,REITs二级市场呈现出上方抛压、下方缺买盘的特征,关于是否能够出现趋势性回升的机会,尚需进一步观察。”招商基金基础设施投资管理部专业副总监万亿认为,若出现以下一些现象或指标,如权益型投资者逐步进场、市场形成震荡态势且换手率充分;底层资产的基本面出现明显改善;个别券出现明显的盈利效应,并且该效应与其他资产形成跷跷板效应等,那么REITs市场有望出现较好的表现。
但他强调,长期来看,资产价格出现波动和再平衡的过程是正常的现象。短期视角下,虽然投资者关注到当前REITs市场上的标的出现资产运营情况分化,以及二级市场换手率较低、做市商占比较大等流动性不足的情况,个别投资者的交易行为容易对市场整体造成冲击。但目前市场整体也存在优质资产供给相对稀缺、风险偏好回升等有利于REITs价格回升的因素。
