①投资房企债券5亿本金及利息追讨近两年无果,重庆银行将中金公司等中介机构告上法庭,刚获成渝金融法院受理案件。 ②重庆银行指控中介机构涉嫌虚假陈述,要求共同赔偿逾期支付的债券本金、利息及逾期利息损失近7亿元。
财联社12月22日讯(记者 邹俊涛)追债近两年未果,重庆银行一纸诉状将中金公司等中介机构告上法庭。
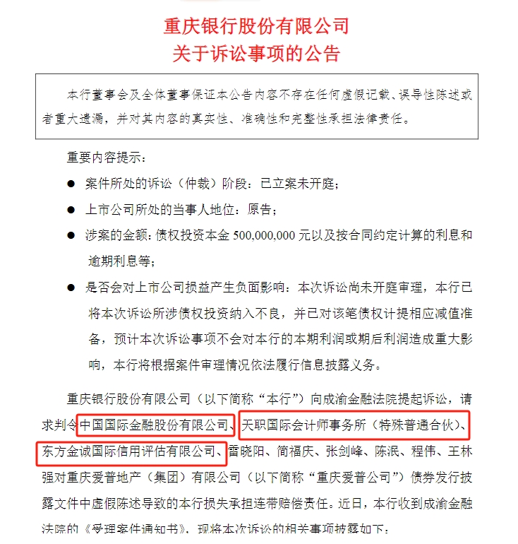
12月22日晚,重庆银行发布关于诉讼事项的公告。公告称,该行向成渝金融法院提起诉讼,请求判令中国国际金融股份有限公司(以下简称“中金公司”)、天职国际会计师事务所(特殊普通合伙)(以下简称“天职国际”)、东方金诚国际信用评估有限公司(以下简称“东方金诚”)等机构对重庆爱普地产(集团)有限公司(以下简称“重庆爱普公司”)债券发行披露文件中虚假陈述导致的该行损失承担连带赔偿责任。

重庆银行要求,上述几家机构以及雷晓阳、简福庆、张剑峰、陈泯、程伟、王林强等被告人共同赔偿该行投资上述债券所导致的债券本金损失500,000,000.00元人民币(下同),共同赔偿该行投资上述债券的债券利息及逾期利息损失,截止本案起诉之日暂计为199,868,838.43元。
据财联社记者粗略估算,重庆银行上述主张赔偿合计近7亿元。重庆银行表示,已于12月21日收到成渝金融法院的《受理案件通知书》。
指控中介机构虚假陈述 重庆银行要求共同赔偿近7亿元
据公告披露,2016年2月4日,重庆银行认购重庆爱普公司非公开发行公司债券5亿元,因重庆爱普公司未能向本行支付债券本金及利息等,重庆银行以重庆爱普公司及相关担保人为被告向重庆市第一中级人民法院提起诉讼,但因重庆爱普公司及相关担保人无可供执行财产,该债券本息尚未清偿。
重庆银行称,该行对上述债券涉及的相关资料重新进行了深入研判,结合大信会计师事务所(特殊普通合伙)重庆分所出具的《隆鑫集团有限公司专项审计报告》等材料描述,认为本案各被告在上述债券发行披露的文件中未按照法律法规及行业规范履行职责,债券发行《募集说明书》中未如实足额披露发行人负债及对外担保情况,存在虚假记载、误导性陈述及重大遗漏等行为。
重庆银行认为,本案各被告作为债券发行过程中的信息披露义务人,应对债券发行披露文件中虚假陈述导致的本行损失承担连带赔偿责任,共同赔偿逾期支付的债券本金、利息及逾期利息损失,并要求本案各被告共同承担本行实现债权的诉讼费、保全费等费用。
公告显示,重庆银行于2023年12月15日提起的诉讼,目前已立案未开庭。
重庆银行在公告中披露,该行按照监管部门及本行内部关于资产风险分类的要求,已将本次诉讼所涉债权投资纳入不良,并已对该笔债权计提相应减值准备,预计本次诉讼事项不会对本行的本期利润或期后利润造成重大影响。
追讨近两年时间未果 涉案“隆鑫系”于一年多前破产
财联社记者注意到,重庆银行自2022年年初开始,就已尝试通过诉讼方式追讨该笔债权。
2022年1月21日,重庆银行披露诉讼事项公告,称因与重庆爱普公司、重庆市新城开发建设股份有限公司(以下简称“新城开发公司”)公司债券交易纠纷向重庆市第一中级人民法院提起诉讼。重庆银行诉求,重庆爱普公司立即向该行偿还债券投资本金5亿元和截至实际清偿之日止的利息、逾期利息以及律师费,以上诉讼请求合计582,429,863.8元;新城开发公司因出具《担保函》要承担连带清偿责任。
2022年7月4日,重庆银行发布诉讼事项的进展公告,称近期收到重庆市第一中级人民法院判决书。判决书要求,被告重庆爱普公司自本判决生效之日起十日内向重庆银行偿还债券投资本金5亿元及利息以及债券投资逾期利息;新城开发公司承担上述连带清偿责任。驳回重庆银行其他诉讼请求。
财联社记者注意到,天眼查数据显示,重庆爱普公司曾用名为“重庆隆鑫地产(集团)有限公司”,即重庆隆鑫地产,公司于2017年2月份之后改为现名。据媒体公开报道,重庆隆鑫地产为名噪一时的“隆鑫系”旗下企业,曾被视作渝派地产新生力量,在重庆地产界排名仅次于龙湖、金科等房企。

历史股东信息显示,2015年7月份以前,重庆爱普公司由隆鑫集团有限公司100%持有,自2015年8月,更换由重庆新上邦实业有限责任公司100%持有。当前,重庆爱普公司股权穿透最后的大股东为香港福佳国际有限公司(以下简称“香港福佳国际”),但该公司的信息已无法查询。根据媒体公开报道,香港福佳国际背后的实际控制人是谁,一直存在猜测和争议,否是还“隆鑫系”也尚未证实。
不过,据重庆银行公告披露,大信会计师事务所(特殊普通合伙)重庆分所向其出具《隆鑫集团有限公司专项审计报告》等材料,料想该案还是与“隆鑫系”相关。
公开信息显示,“隆鑫系”于2021年深陷破产危局。2021年9月30日,重庆破产法庭发布信息,隆鑫控股等13家公司“以不能清偿到期债务,已具备破产原因但具有重整价值及重整可行性为由”申请破产重整。
