①煤炭股为何持续受市场追捧? ②兖煤澳大利亚四季度经营情况如何?
财联社1月19日讯(编辑 胡家荣)受益于市场对于煤炭股的持续关注,其中南戈壁(01878.HK)、兖煤澳大利亚(03668.HK)、南南资源(01229.HK)分别上涨15.07%、6.53%、5.76%。

首先来看下,市场对煤炭股持续关注。正如方正证券日前指出,受益于国内和全球供需持续偏紧的局面,当前炼焦煤价格仍有向上空间,并推动煤炭企业盈利能力稳中有增。同时,由于较少的资本开支,煤炭企业可用于分红的资金比例较高。预计未来低估值、高分红的焦煤板块或将受到市场重视,随着业绩预期提升,炼焦煤企业估值有望提升。
此外,国务院关税税则委员会在近日公布公布《中华人民共和国进出口税则(2024)》税则显示,2024年1月1日起,恢复煤炭进口关税。这次明确提出自2024年起煤炭进口关税恢复,我国从蒙古等主要焦煤进口国进口的炼焦煤将增加3%的进口关税。这一政策带动了一季度炼焦煤长协价格出现不同幅度的上涨。
据兴业证券测算,2024年火电发电量增速约在3%左右,钢铁产量有望继续小幅增长,煤化工行业用煤量仍具提升空间。其次,考虑到万亿国债逐步投放,央行加大对地产信贷的支持,2024年下游基建、地产存在边际改善的预期,对煤炭需求量形成支撑。
兖煤澳大利亚Q4煤销量同比增长46%
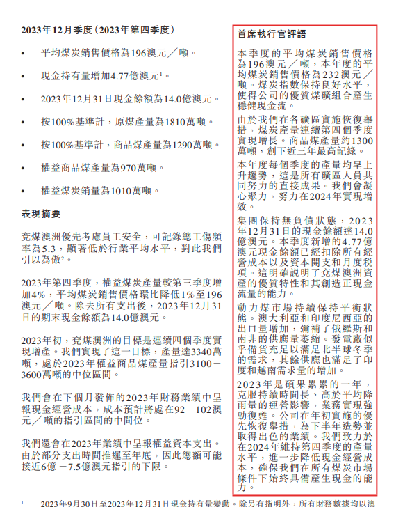
兖煤澳大利亚今日股价大涨。消息方面,该公司在昨日发布公告称,2023年第四季度,商品煤产量为970万吨,同比增长47%;商品煤销量为1010万吨,同比增长46%;平均煤炭销售价格为196澳元/吨。

若以全年计算,兖煤澳大利亚的商品煤产量及销量分别为3,340万吨和3,310万吨,按年分别升14%和13%。平均实现价格为每吨232澳元,按年跌39%。此外该公司还指出,去年个季度的产量均呈上升趋势,产量达3340万吨,处于2023年权益商品煤产量指引3100-3600万吨的中位区间。
