华闻集团:获海南联瀚举牌 持股比例达5.0004%

今日聚焦
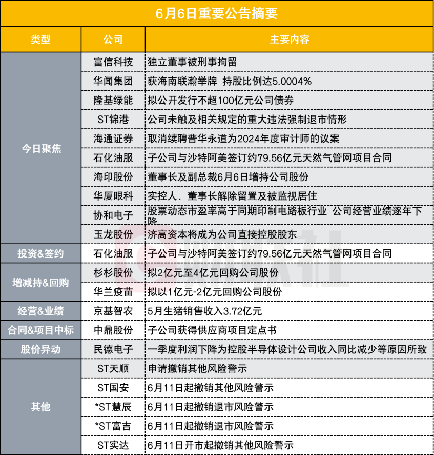
【富信科技:独立董事被刑事拘留】
富信科技公告,独立董事钟日柱近日因其个人涉嫌诈骗罪,被广州市公安局越秀区分局刑事拘留。钟日柱所涉事项仅涉及其个人事务,与公司业务无关,公司目前日常经营运作正常,敬请广大投资者理性投资,注意投资风险。
【华闻集团:获海南联瀚举牌 持股比例达5.0004%】
华闻集团公告,6月4日至6月6日,海南联瀚投资有限责任公司(简称“海南联瀚”)通过集中竞价方式累计买入华闻集团9987.01万股,占华闻集团总股本的5.0004%,价格区间为0.7—1元/股,购买金额为7850.86万元。海南联瀚除此次权益变动外,不排除在未来12个月内直接或间接增持华闻集团股份的可能性。
【隆基绿能:拟公开发行不超100亿元公司债券】
隆基绿能公告,拟公开发行不超100亿元公司债券,主要用于满足公司经营需要、补充流动资金、偿还有息负债、支持项目建设及运营、权益出资及适用的法律法规允许的其他用途。
【ST锦港:公司未触及相关规定的重大违法强制退市情形】
ST锦港发布异动公告,公司近日收到中国证券监督管理委员会下发的《行政处罚及市场禁入事先告知书》,公司披露的2018年至2021年年度报告存在虚假记载,但未触及规定的重大违法强制退市情形。截至本公告披露日,公司尚未收到本次立案处罚决定书。
【海通证券:取消续聘普华永道为2024年度审计师的议案】
海通证券公告,鉴于拟聘会计师事务所近期相关事项还需进一步核实,基于谨慎性原则,公司决定取消原定提交2023年度股东大会审议的《公司关于续聘会计师事务所的议案》。小财注:海通证券3月28日公告,公司第八届董事会第四次会议同意续聘普华永道中天和罗兵咸永道为公司2024年度外部审计机构,普华永道中天为公司2024年度内部控制审计机构。
【朗进科技:签订VE25 eVTOL环控系统项目意向书】
朗进科技公告,近日与国内客户V签订《VE25eVTOL环控系统合作意向书》,双方将在VE25eVTOL项目环控系统设计、开发、集成、制造并提供产品以及售后支持等领域开展合作。本次合作基于公司在变频节能、制冷控制及综合热管理领域的先进技术,借助公司在轨道交通行业全品类全系列温控系统高端制造经验,打造适用于飞行器在轻量化、低功耗和全域需求的综合热管理系统,共同推动低空经济领域的创新和发展,从而实现互利共赢。
【海印股份:董事长及副总裁6月6日增持公司股份】
海印股份公告,公司董事长邵建明6月6日增持公司股份50万股,增持均价1.21元/股,增持金额60.5万元;公司董事、副总裁潘尉6月6日增持公司股份10万股,增持均价1.21元/股,增持金额12.1万元。
【华厦眼科:实控人、董事长解除留置及被监视居住】
华厦眼科公告,公司收到实控人、董事长苏庆灿家属的通知,上海市监察委员会已解除对苏庆灿的留置措施;同时,苏庆灿被公安机关采取监视居住措施,所涉及事项与公司无关。目前,公司生产经营及管理情况一切正常。
【4连板协和电子:股票动态市盈率高于同期印制电路板行业 公司经营业绩逐年下降】
协和电子发布股价异动公告,公司股价累计涨幅较大。公司股票于2024年6月3日、6月4日、6月5日、6月6日连续四个交易日涨停,累计涨幅为46.46%。截至2024年6月6日,公司股票动态市盈率为52.01,高于同期印制电路板行业市盈率37.09。公司主要从事刚性、挠性印制电路板的研发、生产、销售以及印制电路板的表面贴装业务(SMT),产品主要应用于汽车电子、高频通讯等领域。2021年至2023年,公司营业收入分别为7.34亿元、6.88亿元、7.33亿元,归属于母公司股东的净利润分别为7,812.21万元、5,054.67万元、3,732.16万元,公司经营业绩逐年下降。
【3天2板玉龙股份:济高资本将成为公司直接控股股东】
玉龙股份发布股价异动公告,经公司自查并向控股股东书面发函查证,截至公告披露日,不存在应披露而未披露的重大事项。公司近日接到控股股东济南高新控股集团有限公司通知,为打造济南高新区上市公司投资管理平台,济高控股、济南高新城市建设发展有限公司、济南高新盛和发展有限公司共同出资组建济高资本。济高控股拟以其持有的公司全部股权用于向济高资本出资,将合计持有的玉龙股份230,070,000股股份协议转让给济高资本。本次权益变动后,济高资本将直接持有公司230,070,000股股份,占公司总股本的29.38%,成为公司直接控股股东,公司的实际控制人未发生变化。
投资&签约
【石化油服:子公司与沙特阿美签订约79.56亿元天然气管网项目合同】
石化油服公告,全资子公司国工公司与沙特阿美签署了MGS三期管道项目群6包和7包境内采购和施工交钥匙固定总价合同,合同金额约人民币79.56亿元,约占本公司中国会计准则下2023年营业收入的9.95%。
【瑞丰光电:与GE续签专利授权】
瑞丰光电公告,近日与美国 GE Lighting Solutions, LLC.,(简称“GE ”)续签了 KSF 荧光粉应用专利授权协议,公司由此获得 GE 在全球的 KSF 荧光粉应用专利的继续使用权。
【云天励飞:与德元方惠签署AI算力运营合作框架协议】
云天励飞公告,与德元方惠签署《AI算力运营合作框架协议》,德元方惠向公司购买总算力规模约为4000PFLOPS的AI训练及推理异构算力服务,三年服务期内,每年总服务费为5.36亿元。
增减持&回购
【华兰疫苗:拟以1亿元-2亿元回购公司股份】
华兰疫苗公告,拟以1亿元-2亿元回购股份,回购股份的价格区间不超过31.88元/股。本次回购股份将用于维护公司价值及股东权益所必需,并将按照有关回购规则和监管指引要求在规定期限内出售或注销。
【祥源文旅:拟4000万元-6000万元回购公司股份】
祥源文旅公告,公司拟使用自有资金以集中竞价交易方式回购公司发行的人民币普通股(A股)股票,回购价格不超过人民币8.69元/股(含)。回购金额不低于人民币4000万元,不高于人民币6000万元(均含本数),本次回购的股份将用于减少注册资本。
【海川智能:董事郑贻端拟减持不超180万股】
海川智能公告,公司董事郑贻端计划自减持公告之日起15个交易日后的3个月内,通过集中竞价或大宗交易方式减持不超过180万股,占公司总股本的0.9237%。
经营&业绩
【金龙汽车:5月客车销售量4554辆 同比增长41.91%】
金龙汽车公告,5月客车销售量4554辆,同比增长41.91%,本年累计客车销售量18191辆,同比增长25.79%。
【京基智农:5月生猪销售收入3.72亿元】
京基智农公告,2024年5月,公司销售生猪22.76万头(其中仔猪4.78万头),销售收入3.72亿元;商品猪销售均价15.74元/kg。2024年1-5月,公司累计销售生猪88万头(其中仔猪11.22万头),累计销售收入13.45亿元。
【光威复材:内蒙古光威碳纤维产业化项目一期建成投产】
光威复材公告,公司内蒙古光威项目一期年产4000吨碳纤维生产线已完成全部设备安装调试及试产工作,具备正常生产经营所需条件,已正式投入运营。内蒙古光威碳纤维产业化项目计划总投资21亿元,实现年产高性能碳纤维10000吨,其中,项目一期建设年产4000吨高性能碳纤维产能,主要生产高性能和低成本兼具、满足民用工业领域的碳纤维产品。
合同&项目中标
【中鼎股份:子公司获得供应商项目定点书】
中鼎股份公告,公司子公司安徽中鼎流体系统有限公司近期收到客户的通知,公司成为国内某头部新势力车企下属飞行汽车子公司新车型热管理管路总成产品的批量供应商。项目生命周期5年,生命周期总金额约为8476.58万元。
【金博股份:子公司收到国内某知名飞行汽车公司的定点开发通知书】
金博股份公告,全资子公司金博碳陶近日收到国内某知名飞行汽车公司的定点开发通知书。客户选择金博碳陶作为其碳/陶制动盘定点供应商,为其开发和供应碳/陶制动盘产品。
【东软集团:收到汽车厂商定点通知 涉及总额约21.77亿元】
东软集团公告,收到国内某知名汽车厂商的定点通知,为其供应OneCoreGo5.0导航族群产品的全球导航及EHP电子地平线软件产品。根据该汽车厂商的规划,上述软件产品将应用于其下一代平台中,涉及面向全球的11款车型;上述车型预计将在本年度以及未来2年内陆续量产上市;在上述车型生命周期内,预计公司为其供应全球导航产品涉及总金额在21.77亿元人民币左右。
【ST交投:联合体中标师宗县级集中式饮用水水源地环境保护工程(EPC)】
ST交投公告,公司作为联合体牵头人,与云南水工源工程设计有限公司组成联合体,被确定为“师宗县级集中式饮用水水源地环境保护工程(EPC)”项目的中标人。项目总投资3586.12万元,建设内容主要包括水源保护区隔离防护设施建设、村庄生活污水收集处理工程和保护区生态修复工程。
融资&定增
【华达新材:拟发行可转债募资不超9亿元】
华达新材公告,公司拟向不特定对象发行可转债募资不超过9亿元(含本数),投资于年产210万吨高性能金属装饰板生产项目。
【直真科技:拟定增募资不超6.62亿元 用于算力网络智能调度管理及运营系统等项目】
直真科技公告,拟定增募资不超6.62亿元,用于OSS产品研发平台及自智网络关键应用项目、算力网络智能调度管理及运营系统项目、新一代数字家庭软件定义终端和管理平台项目、上海研发办公中心项目和补充流动资金项目。
股价异动
【二连板民德电子:目前经营情况正常 一季度利润下降为控股半导体设计公司收入同比减少等原因所致】
民德电子发布股票交易异常波动公告,经核实,公司目前经营情况正常,公司内外部经营环境未发生重大变化。2024年第一季度,公司实现归母净利润20.41万元,较上年同期减少573.14万元,同比减少96.56%。利润下降的主要原因是,公司对参股的3家功率半导体联营企业,按权益法核算的长期股权投资收益较上年同期减少,以及控股的半导体设计公司收入同比减少等原因所致,敬请广大投资者注意投资风险。
【扬帆新材:公司近期经营情况正常 内外部经营环境未发生重大变化】
扬帆新材发布股票交易异常波动公告,经核实,公司近期经营情况正常,内外部经营环境未发生重大变化。公司控股股东和实际控制人及持股5%以上的股东不存在关于本公司的应披露而未披露的重大事项,也不存在处于筹划阶段的重大事项。
【*ST美讯:股票交易异常波动 存在终止上市风险】
*ST美讯发布股票交易异动暨风险提示公告称,公司股票6月4日、5日、6日连续三个交易日内日收盘价格跌幅偏离值累计达到12%,属于股票交易异常波动。公司股票6月6日收盘价0.97元,市值2.77亿元,低于3亿元,公司股票存在可能因市值低于3亿元、股价低于1元被终止上市的风险。
其他
【ST天顺:申请撤销其他风险警示】
ST天顺公告,目前导致公司其他风险警示的因素已经消除,公司董事会审议通过议案,同意公司向深交所申请撤销公司股票交易其他风险警示。该事项尚需深交所核准。
【ST实达:6月11日开市起撤销其他风险警示】
ST实达公告,公司股票将于6月7日开市起停牌1天,于6月11日开市起复牌并撤销其他风险警示。撤销其他风险警示后,公司股票转出风险警示板交易,公司股票交易的日涨跌幅限制由5%变更为10%。撤销后A股简称为实达集团。
【ST国安:6月11日起撤销其他风险警示】
ST国安公告,公司股票交易将于6月7日停牌一天,6月11日开市起复牌并撤销其他风险警示,股票简称变更为“中信国安”,股票交易价格的日涨跌幅限制由5%变更为10%。
【*ST慧辰:6月11日起撤销退市风险警示】
*ST慧辰公告,公司股票将于6月7日停牌1天,6月11日起复牌并撤销退市风险警示,公司股票简称变更为“慧辰股份”。
【*ST富吉:6月11日起撤销退市风险警示】
*ST富吉公告,公司股票将于6月7日停牌一天,自6月11日起复牌并撤销退市风险警示,A股简称变更为“富吉瑞”。
