①近期多位基金经理加入或重返公募,这其中有职业稳定性、研究资源赋能、晋升机制等多重原因; ②虽然当下基金行业退薪、限薪传闻较多,但行业大部分基金经理的实际薪酬够不着传闻中的退薪标准,限薪的影响也在接受范畴内。
财联社7月4日讯(记者 沈述红)在公募基金经理流动性管理成为当下热议话题的背景下,有一部分人的职业选择成为了行业人士眼中的一股“逆流”,他们或时隔数年重返公募,或在其他资管机构打拼后首次加入公募基金行业。
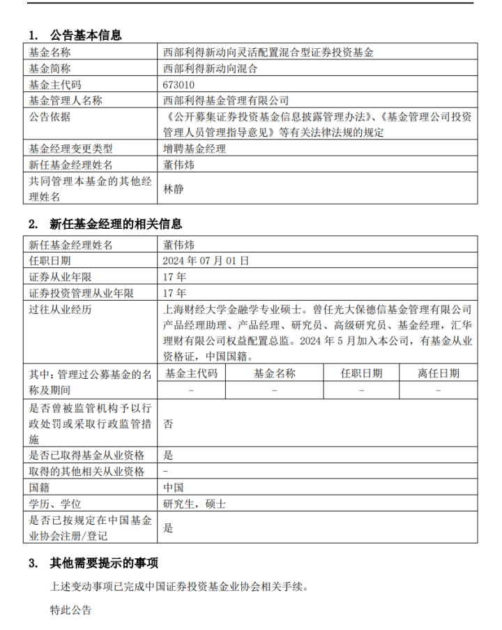
近日,前汇华理财权益配置总监、光大保德信基金经理董伟炜被增聘为西部利得新动向基金经理。记者获悉,此次加入重返公募,并加入西部利得基金后,董伟炜将担任绝对收益投资部总经理一职。
同一天宣告加入广发基金公募产品管理行列的,还有前平安理财固定收益部执行副总经理陈韫慧。此前,前鹏华基金研究员赵乃凡在“奔私”数年后选择回归“老东家”;前泰康养老保险的股票投资总监史霄鸣也已进军公募,5月底宣布接管博时基金旗下两只公募产品;知名基金经理王垠在“奔私”半年后,亦重归招商基金“怀抱”……
对于近期多位基金经理加入或重返公募,多家基金公司人士认为,这其中有职业稳定性、研究资源、晋升机制等多重原因。其中,基金经理“转公”或“回归”原因多为:此前工作运营事务占据不少精力导致无法专注于投资工作,业绩达不到预期,公募有更多的资源赋能,平台稳定性强,晋升机制较为顺畅等。
另有公募人士表示,虽然当下基金行业退薪、限薪传闻较多,但行业大部分基金经理的实际薪酬够不着传闻中的退薪标准,限薪的影响也在接受范畴内。在综合考量薪酬、职业发展前景、晋升机制等因素后,他们才选择在当下加入或重返公募行业。
董伟炜重返公募
7月1日,西部利得基金公告,增聘前汇华理财权益配置总监、前光大保德信基金经理董伟炜为西部利得新动向基金经理,他将与林静共同管理这只产品。这也意味着,离开公募三年半年的董伟炜重返公募行业。

财联社记者获悉,此次加入西部利得基金后,董伟炜将担任绝对收益投资部总经理一职。
此前,他曾先后任光大保德信基金产品经理助理、产品经理、研究员、高级研究员、基金经理,随后前往汇华理财,任权益配置总监。
另据公开信息,董伟炜具备16年证券从业经验,有丰富的相对收益和绝对收益多产品管理经验。在此前的采访中,董伟炜提到,其“三位一体”的投资框架,即投资决策、风控系统、投资纪律/心态为一体,综合策略、操作、心态影响和风控要求。
在策略上,董伟炜核心把握行业盈利相对趋势,结合宏观经济、流动性、风险偏好等对行情做出有效研判;风控体系完善,对组合比例、持仓风险做出动态及时的评估;在投资中严格止损/止盈纪律。在个股选择上,他辅以增强GARP策略,优先选择成长加速行业/公司,并根据市场情况对个股进行波段增强。
当下多位基金经理加入或重返公募
从实际情况看,在董伟炜之外,当下还有多位基金经理选择加入或重返公募基金,其中不乏行业老将。
同样于7月1日宣布加入公募产品管理行列的,还有陈韫慧,她选择在今年4月22日加入广发基金,担任公司固定收益管理总部基金经理助理,目前任广发景华纯债和广发汇择一年定开债基金经理。
进入广发基金前,陈韫慧先后担任华泰证券资产管理部权益行业研究员、固定收益研究员、投资助理,华泰证券资管固定收益投资经理、固收投资部联席负责人,平安理财固定收益部投资经理、固定收益部执行副总经理。
6月12日,鹏华基金旗下鹏华致远成长公告,赵乃凡被增聘为该产品基金经理。作为时隔数年后重回“老东家”的一员,赵乃凡曾任鹏华基金研究员,随后“奔私”,先后任正松投资行业研究主管、高级研究员,勤辰私募基金资深研究员。2024年04月,赵乃凡选择重回鹏华基金,现担任权益投资二部基金经理。

同样在4月入职公募的,还有冯喆。她目前担任银华基金旗下银华汇利和银华信用精选一年基金经理,两只产品规模合计为34.68亿元。加入银华基金前,冯喆前后就职于渣打银行(中国)、国开证券、民生理财。
5月27日,前泰康养老保险的股票投资总监史霄鸣宣布,正式接管博时基金旗下两只公募产品——恒进6个月持有和博时宏观回报两只固收类产品,这也是他职业生涯中首次管理公募产品。

从职业经历看,史霄鸣曾于2011年至2012年任中信证券高级经理,2012年至2021年,他先后担任阳光资管研究员、高级投资经理,2021年至2023年期间,他担任泰康养老保险的股票投资总监。
5月份,招商瑞庆混合基金也发布公告称,增聘王垠为基金经理,由于另有任用,原基金经理吴德瑄离任。而上述基金正是昔日百亿级基金经理王垠跳槽去私募前,在招商基金担任基金经理期间管理时间最长的一只产品。去年11月,王垠“奔私”后重归公募,再度入职招商基金,直至本次重新管理基金产品。
从履历来看,王垠具有非常丰富的从业经验。2010年3月至2017年3月,王垠在华夏基金工作,曾任机构权益投资部投资经理、研究员等职。2017年3月至2023年5月,王垠在招商基金工作,他于2018年开始管理招商瑞庆,并发行了一系列以“瑞”字开头的“固收+”产品,历任12只产品基金经理,管理规模一度超过600亿元,是彼时招商基金知名基金经理。
2023年5月,王垠“清仓式”卸任了其在招商基金管理的多只产品。随后,他跳槽至知名私募——源峰私募基金,从事战略咨询工作。仅过了半年,王垠再次回归招商基金。
更早的2023年9月,昔日股基冠军孙建波在“奔私”十年后,正式回归公募行业,并加入格林基金。2013年,孙建波曾“公奔私”加入景林资产,任合伙人、基金经理。2017年3月创立乾和投资,担任执行董事和基金经理。
摸底回归之路
对于近期多位基金经理加入或重返公募,多家基金公司人士认为这其中有职业稳定性、研究资源、晋升机制等多重原因。
华东一家大型公募基金内部人士透露,他所在的公司一位“奔私”后回归的基金经理之所以选择回归“老东家”,主要是他在创立私募投资基金以来,运营方面的事务占据了不少精力,无法专注于单纯的投资工作,多方面因素导致自己在投资业绩上无法达到预期的目标,偏离了私募基金创立时追求卓越的初衷。而在公募平台的支持下,他能够有更多的资源赋能投资,也可以更加专注于投资本身,致力于为持有人创造更好的回报。
还有私募人士称,撇开情怀因素,基金经理在公募与其他机构获得的投研支持差距比较大,收益目标也不一样,有些基金经理跳槽到私募等资管机构后,不一定能适应投资体系的调整。而只有经历过这些调整后,他们才能作出更为适合自己的的选择。
“就主观私募而言,这几年行情并不好,基金经理业绩压力非常大,清盘的产品和机构更是不在少数。虽然很多公募基金也实行‘末位淘汰制’,但相对而言,在公募基金工作的稳定性更强。”
另有公募人士表示,虽然当下基金行业退薪、限薪传闻较多,但行业大部分基金经理的实际薪酬够不着传闻中的退薪标准,限薪的影响也在接受范畴内。在综合考量薪酬、职业发展前景、晋升机制等因素后,他们才选择在当下加入或重返公募行业。
