江苏舜天:2009年至2021年虚增营收103亿 股票将被实施其他风险警示

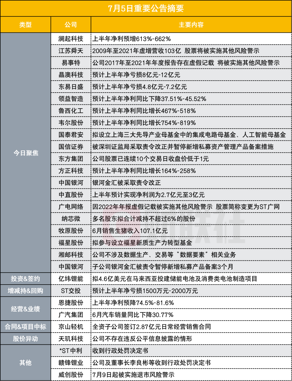
今日聚焦
【澜起科技:上半年净利预增613%-662%】
澜起科技公告,预计2024年半年度实现归母净利润5.83亿元~6.23亿元,同比增长612.73%~661.59%。今年以来,一方面,公司内存接口及模组配套芯片需求实现恢复性增长,DDR5下游渗透率提升且DDR5子代迭代持续推进,2024年上半年公司DDR5第二子代RCD芯片出货量已超过第一子代RCD芯片;另一方面,公司部分AI“运力”芯片新产品开始规模出货,为公司贡献新的业绩增长点,以上两方面因素共同推动公司2024年上半年营业收入及净利润较上年同期大幅增长。小财注:Q1净利2.23亿元,据此计算,预计Q2净利3.6亿元-4亿元,环比增长61%-79%。
【江苏舜天:2009年至2021年虚增营收103亿 股票将被实施其他风险警示】
江苏舜天公告,公司因收到中国证券监督管理委员会出具的《行政处罚决定书》,股票将被实施其他风险警示。公司股票将于2024年7月8日停牌1天,7月9日起复牌并实施其他风险警示,股票简称变更为“ST舜天”,日涨跌幅限制为5%,将在风险警示板交易。公司同日公告,收到中国证监会江苏证监局下发的《行政处罚决定书》,2009年至2021年年度报告共计虚增营业收入10,333,448,392.98元。
【易事特:公司2017年至2021年年度报告存在虚假记载 股票交易将被实施其他风险警示】
易事特公告,公司及相关责任人收到中国证监会出具的《行政处罚及市场禁入事先告知书》。因公司2017年至2021年年度报告存在虚假记载,股票交易将被实施其他风险警示。公司股票自2024年7月8日开市起停牌1天,自2024年7月9日开市起复牌;公司股票自2024年7月9日起被实施“其他风险警示”,股票简称由“易事特”变更为“ST易事特”。公司同日公告,收到中国证监会出具的《行政处罚及市场禁入事先告知书》,公司涉嫌通过不具有商业实质的虚假贸易业务、融资性代采业务、代理业务和数据中心集成业务虚增营业收入、营业成本、利润总额。其中,2017年-2021年度虚增营业收入分别为822,061,666.54元,1,292,502,254.02元,972,323,881.98元,676,329,648.72元和311,257,267.03元。
【晶澳科技:预计上半年净亏损8亿元-12亿元】
晶澳科技公告,预计上半年净亏损8亿元-12亿元,上年同期盈利48.13亿元。报告期内,公司虽充分发挥自身的全球市场营销服务网络优势和品牌优势,电池组件出货量同比大幅增加,但光伏市场竞争加剧,光伏产品价格持续下跌,使得主营业务毛利大幅下降和存货跌价准备大幅上升,导致净利润为负值。
【领益智造:预计上半年净利同比下降37.51%-45.52%】
领益智造公告,预计上半年净利6.8亿元-7.8亿元,同比下降37.51%-45.52%。公司新业务收入规模大幅度提升,但盈利能力与原有业务相比仍有一定的差距;受行业竞争加剧等多种因素影响,公司综合毛利率有所降低。
【鲁西化工:预计上半年净利同比增长467%-518%】
鲁西化工公告,预计上半年净利11亿元-12亿元,同比增长467.04%-518.59%。报告期内,受市场供求关系等多种因素影响,部分产品售价同比有所上涨以及原材物料采购价格同比下降,影响部分产品毛利增加。同日公告,公司及全资子公司双氧水公司于近日收到聊城市应急管理局下发的《行政处罚决定书》,分别给予公司及双氧水公司208万元、200万元的行政处罚。小财注:Q1净利5.68亿元,据此计算,预计Q2净利5.32亿元-6.32亿元,环比变动-6%至11%。
【威创股份:7月9日起被实施退市风险警示】
威创股份公告,公司在股票停牌两个月内仍无法披露2023年年度报告及2024年第一季度报告,依据相关规定,公司股票将于2024年7月9日复牌,并被实施退市风险警示。实施退市风险警示后公司股票简称为*ST威创。
【赣锋锂业:公司及董事长李良彬等收到行政处罚决定书】
赣锋锂业公告,公司收到中国证监会江西监管局下发的《行政处罚决定书》,公司涉嫌内幕交易“*ST江特”股票,中国证监会江西监管局决定没收公司违法所得110.53万元,并处以331.59万元罚款;对董事长李良彬给予警告,并处以60万元罚款;对时任董事会秘书欧阳明给予警告,并处以20万元罚款。
【四连板东易日盛:预计上半年净亏损4.8亿元-7.2亿元】
东易日盛公告,预计上半年净亏损4.8亿元-7.2亿元,上年同期亏损1.5亿元。
【2连板湘邮科技:公司不涉及数据生产、交易等“数据要素”相关业务】
湘邮科技发布股票交易异常波动公告,公司关注到部分媒体、股吧等平台对公司业务相关讨论涉及数据要素等相关热点概念;公司目前主营业务为:平台运营服务、软件开发、系统集成、智能产品及代理等四大主业。当前公司在软件开发业务中涉及为客户提供数据采集、存储、加工处理和分析等技术支持,但不涉及数据生产、交易等“数据要素”相关业务。
【国信证券:被深圳证监局采取责令改正并暂停新增私募资产管理产品备案措施】
国信证券公告,收到深圳证监局行政监管措施决定书,公司在私募资产管理业务开展中存在具有通道业务特征、资管新规整改不实、为其他金融机构违规运作资金池类理财业务提供便利等问题,被深圳证监局采取责令改正并暂停新增私募资产管理产品备案3个月的行政监管措施,暂停期间自2024年7月6日至10月5日。
【韦尔股份:预计上半年净利同比增长754%-819%】
韦尔股份公告,预计2024年半年度实现归母净利润为13.08亿元-14.08亿元,同比增加754.11%到819.42%。2024年上半年,市场需求持续复苏,下游客户需求有所增长,伴随着公司在高端智能手机市场的产品导入及汽车市场自动驾驶应用的持续渗透,公司的营业收入实现了明显增长;此外,为更好地应对产业波动的影响,公司积极推进产品结构优化及供应链结构优化,公司的产品毛利率逐步恢复,整体业绩显著提升。小财注:Q1净利5.58亿元,据此计算,预计Q2净利7.5亿元-8.5亿元,环比增长34%-52%。
【国泰君安:子公司拟出资设立上海三大先导产业母基金中的集成电路母基金、人工智能母基金】
国泰君安公告,全资子公司国泰君安证裕投资有限公司与上海国际集团有限公司共同出资设立上海三大先导产业母基金中的集成电路母基金、人工智能母基金,出资金额分别为不超过5亿元、2.5亿元。
【四连板东方集团:公司股票已连续10个交易日收盘价低于1元】
东方集团公告,公司股票2024年7月5日收盘价为0.94元/股,已连续10个交易日收盘价低于1元。根据《上海证券交易所股票上市规则》第9.2.1条第一款第一项规定,在上海证券交易所仅发行A股股票的上市公司,如果连续20个交易日的每日股票收盘价均低于1元,公司股票可能被上交所终止上市交易。
【方正科技:预计上半年净利同比增长164%-258%】
方正科技公告,公司预计2024年半年度实现净利润为1.27亿元至1.72亿元,同比增加164.33%到257.98%。2024年上半年,随着数据中心、人工智能等领域的快速发展,PCB市场行情好于去年同期。另外,公司出售位于深圳市福田区深南中路中航苑航都大厦26层的不动产房屋,实现净收益2974.52万元。小财注:Q1净利7690.94万元,据此计算,预计Q2净利5009万元-9509万元,环比变动-35%-24%。
【中国银河:全资子公司银河金汇被采取责令改正并暂停新增私募资产管理产品备案3个月的行政监管措施】
中国银河公告,全资子公司银河金汇证券资产管理有限公司收到了深圳证监局行政监管措施决定书,因在私募资产管理业务开展中存在个别定向资产管理账户违规与公司其他证券资产管理账户发生交易等四项问题,深圳证监局决定对其采取责令改正并暂停新增私募资产管理产品备案3个月的行政监管措施。暂停期间自2024年7月6日至10月5日。
【中直股份:上半年预计实现净利润为2.7亿元至3亿元】
中直股份公告,预计2024年1-6月实现净利润2.7亿元至3亿元,与上年同期(法定披露数据)相比,同比增加114.35%至138.17%。与上年同期(重述后的财务数据)相比,同比下降8.42%至17.58%。本报告期内公司发行股份购买资产已完成,上市公司的资产规模、销售收入增加,业绩较上年同期重组前增长。小财注:Q1净利1.3亿元,据此计算,预计Q2净利1.4亿元-1.7亿元,环比增长8%-31%。
【广电网络:因2022年年报虚假记载被实施其他风险警示 股票简称变更为ST广网】
广电网络公告,公司因2022年年度报告存在虚假记载,收到中国证监会陕西监管局的行政处罚事先告知书。根据相关规定,公司股票将于2024年7月8日停牌1天,7月9日起实施其他风险警示,股票简称变更为ST广网,日涨跌幅限制为5%。依据《证券法》第一百九十七条第二款的规定,中国证监会陕西监管局拟决定:一、对陕西广电网络传媒(集团)股份有限公司责令改正,给予警告,并处以540万元罚款;二、对王立强给予警告,并处以240万元罚款;三、对韩普给予警告,并处以200万元罚款;四、对胡晓莱给予警告,并处以200万元罚款。
【纳芯微:多名股东拟合计减持不超过6%的股份】
纳芯微公告,股东国润瑞祺、慧悦成长、苏州华业及其一致行动人长沙华业拟在2024年7月29日至2024年10月28日期间合计减持不超过6%的股份。
【牧原股份:6月销售生猪收入107.1亿元】
牧原股份公告,6月公司销售生猪506.8万头,销售收入107.1亿元。6月份,公司商品猪价格相比5月份有所上升,商品猪销售均价17.73元/公斤,比5月份上升14.24%。2024年上半年,公司共销售生猪3238.8万头。截至2024年6月底,公司能繁母猪存栏为330.9万头。
【福星股份:拟参与设立福星新质生产力转型基金】
福星股份公告,为推进公司未来整体战略实施,加快围绕新质生产力转型,公司拟与融汉工锦共同设立福星新质生产力转型基金(暂定名)(有限合伙),本基金规模为20亿元。其中,公司为有限合伙人,认缴出资不超过基金规模的60%。
【2连板湘邮科技:公司不涉及数据生产、交易等“数据要素”相关业务】
湘邮科技发布股票交易异常波动公告,公司关注到部分媒体、股吧等平台对公司业务相关讨论涉及数据要素等相关热点概念;公司目前主营业务为:平台运营服务、软件开发、系统集成、智能产品及代理等四大主业。当前公司在软件开发业务中涉及为客户提供数据采集、存储、加工处理和分析等技术支持,但不涉及数据生产、交易等“数据要素”相关业务。
【晶澳科技:预计上半年净亏损8亿元-12亿元】
晶澳科技公告,预计上半年净亏损8亿元-12亿元,上年同期盈利48.13亿元。报告期内,公司虽充分发挥自身的全球市场营销服务网络优势和品牌优势,电池组件出货量同比大幅增加,但光伏市场竞争加剧,光伏产品价格持续下跌,使得主营业务毛利大幅下降和存货跌价准备大幅上升,导致净利润为负值。
【领益智造:预计上半年净利同比下降37.51%-45.52%】
领益智造公告,预计上半年净利6.8亿元-7.8亿元,同比下降37.51%-45.52%。公司新业务收入规模大幅度提升,但盈利能力与原有业务相比仍有一定的差距;受行业竞争加剧等多种因素影响,公司综合毛利率有所降低。
【鲁西化工:预计上半年净利同比增长467%-518%】
鲁西化工公告,预计上半年净利11亿元-12亿元,同比增长467.04%-518.59%。报告期内,受市场供求关系等多种因素影响,部分产品售价同比有所上涨以及原材物料采购价格同比下降,影响部分产品毛利增加。同日公告,公司及全资子公司双氧水公司于近日收到聊城市应急管理局下发的《行政处罚决定书》,分别给予公司及双氧水公司208万元、200万元的行政处罚。
【威创股份:7月9日起被实施退市风险警示】
威创股份公告,公司在股票停牌两个月内仍无法披露2023年年度报告及2024年第一季度报告,依据相关规定,公司股票将于2024年7月9日复牌,并被实施退市风险警示。实施退市风险警示后公司股票简称为*ST威创。
【赣锋锂业:公司及董事长李良彬等收到行政处罚决定书】
赣锋锂业公告,公司收到中国证监会江西监管局下发的《行政处罚决定书》,公司涉嫌内幕交易“*ST江特”股票,中国证监会江西监管局决定没收公司违法所得110.53万元,并处以331.59万元罚款;对董事长李良彬给予警告,并处以60万元罚款;对时任董事会秘书欧阳明给予警告,并处以20万元罚款。
【四连板东易日盛:预计上半年净亏损4.8亿元-7.2亿元】
东易日盛公告,预计上半年净亏损4.8亿元-7.2亿元,上年同期亏损1.5亿元。
投资&签约
【芯动联科:签订1.22亿元陀螺仪和加速度计等产品的销售合同】
芯动联科公告,公司于近日与客户Q及其分公司客户P签订了陀螺仪和加速度计等产品的销售合同,合计1.22亿元(含税)。
【亿纬锂能:拟4.6亿美元在马来西亚投建储能电池及消费类电池制造项目】
亿纬锂能公告,公司全资孙公司亿纬锂能马来西亚有限公司拟在马来西亚吉打州投资建设储能电池及消费类电池制造项目,投资金额不超过4.6亿美元(约32.77亿元人民币)。
【德石股份:拟630万美元收购美国IAE70%股权并增资】
德石股份公告,公司拟以现金形式收购由Roxanne Howe持有的美国IAE 70%股权,收购总价预计为490万美元。本次交易完成后,公司将持有IAE70%的股权。交割完成后,公司与Roxanne Howe将向IAE按各自持股比例增资合计200万美元,增资款项用于支持IAE未来业务发展。上述交易总额合计为630万美元。
股权变动
【法本信息:实控人拟协议转让5.99%公司股份】
法本信息公告,控股股东、实际控制人严华拟以协议转让的方式向济南汇赢转让其持有的公司无限售条件流通股2529万股,占公司总股本的5.99%,股份转让总价款(含税)共计2.09亿元。本次权益变动不会导致公司的控股股东、实际控制人及其一致行动人相应控制权的变更。
增减持&回购
【ST交投:预计上半年净亏损1500万元-2000万元】
ST交投公告,预计上半年净亏损1500万元–2000万元,上年同期盈利357.54万元。结合公司上半年公司收款情况及预期信用损失模型,公司在2024年第二季度对部分长期应收款债权计提坏账约4300万元,是导致公司报告期亏损的主要原因。
【卓郎智能:拟5000万元至1亿元回购公司股份】
卓郎智能公告,公司拟5000万元至1亿元回购股份用于注销并减少注册资本,回购价格不超过2.29元/股。
【广东榕泰:股东肖健拟减持不超1.5%股份】
广东榕泰公告,股东肖健计划通过集中竞价及大宗交易方式减持股份不超过公司总股本的1.5%,合计拟减持本公司股份数量不超过2217.68万股。
经营&业绩
【恩捷股份:上半年净利预降74.5%-81.6%】
恩捷股份公告,预计上半年净利2.58亿元-3.58亿元,同比下降74.5%-81.6%。上半年,锂电池隔离膜行业整体供需格局略显宽松,叠加下游降本压力和市场竞争加剧导致锂电池隔离膜产品价格下行。
【广汽集团:6月汽车销量同比下降30.77%】
广汽集团公告,6月汽车销量为16.35万辆,同比下降30.77%,本年累计销量为86.3万辆,同比下降25.79%。
【成都路桥:预计上半年净亏损2068.38万元-3090.4万元】
成都路桥公告,预计上半年净亏损2068.38万元–3090.4万元,上年同期盈利465.81万元。报告期归属于上市公司股东的净利润较上年同期大幅减少,主要系报告期内公司因工程回款滞后按会计政策计提应收款项的预期信用损失,以及基于谨慎性原则考虑交易性金融资产公允价值变动损失所致。
【圣农发展:上半年净利预计同比下降72%-81%】
圣农发展公告,预计上半年净利8000万元–1.2亿元,同比下降71.86%-81.24%。本报告期归属于上市公司股东的净利润较上年同比下降的主要原因系鸡肉价格低于去年同期所致,经公司以现有成本水平测算,报告期内鸡肉价格较去年同期下跌直接影响的利润超10亿元。
【粤宏远A:预计上半年净亏损500万元–900万元】
粤宏远A公告,预计2024年上半年净亏损500万元–900万元,上年同期盈利314.26万元。公司在售的自营房地产项目较少,时代国际项目尚未开盘销售,在市场尚待逐渐恢复、观望情绪较浓的情况下本期地产销售收入不高;同时,股权合作项目方面已售商品房本期达到收入确认条件的情形也较少,公司相应投资收益减少。
【大北农:6月份生猪销售收入7.03亿元】
大北农公告,公司控股及参股公司生猪销售数量6月合计为35.83万头,1-6月累计为284.82万头;销售收入当月合计为7.03亿元,1-6月累计为46.31亿元;公司控股及参股公司商品肥猪当月销售均价为18.11元/公斤。
【开普检测:预计上半年净利润同比增长20.08%-26.40%】
开普检测发布业绩预告,预计上半年净利3800万元–4000万元,同比增长20.08%-26.40%。报告期内,公司业务发展和市场开拓呈现良好态势,主营检测业务收入同比增长明显,整体业绩较上年同期实现较大幅度增长。
合同&项目中标
【亿纬锂能:拟向ACT提供电池制造工厂的相关服务】
亿纬锂能公告,公司及子公司拟向Amplify Cell Technologies LLC(简称“ACT”)提供与ACT位于美国的电池制造工厂的准备、启动和全面运营相关的若干服务并交付若干可交付成果等,2024年7月6日至2024年12月31日交易金额不超过2300万美元。公司董事长刘金成担任ACT的理事。
【京山轻机:全资子公司签订2.87亿元日常经营销售合同】
京山轻机公告,全资子公司晟成光伏于近日与光伏某龙头企业客户签署了日常经营销售合同,合同金额为2.87亿元(含税),占公司2023年度经审计营业收入的3.98%。
融资&定增
【民德电子:向特定对象发行股票募投项目结项 并将节余募集资金永久补充流动资金】
民德电子公告,公司“碳化硅功率器件的研发和产业化项目”和“适用于新型能源供给的高端沟槽型肖特基二极管产能的提升及技术改进项目”已完成相应的投入,达到预定可使用状态,同意公司将上述项目的结余资金1027.91万元(含存款利息,具体金额以资金转出当日银行结息余额为准)永久补充流动资金,用于公司日常生产经营,并同意授权专人办理募集资金专户的注销手续。
股价异动
【天玑科技:公司不存在违反公平信息披露的情形】
天玑科技发布股票交易异常波动公告,公司经过自查,不存在违反公平信息披露的情形。公司于2024年6月24日召开第五届董事会第十九次临时会议、第五届监事会第十八次临时会议,审议通过了《关于公司<2024年限制性股票激励计划(草案)>及其摘要的议案》等议案,相关议案尚需提交公司2024年第一次临时股东大会审议。
其他
【*ST中利:收到行政处罚决定书】
*ST中利公告,公司及实际控制人王柏兴等相关当事人收到中国证监会《行政处罚决定书》。中国证监会决定对公司责令改正,给予警告,并处以800万元罚款;对王柏兴给予警告,并处以1500万元罚款,其中作为信息披露违法事项的直接负责的主管人员处以500万元罚款,作为组织、指使从事非经营性资金占用、违规担保相关信息披露违法行为的实际控制人处以1000万元罚款;对王伟峰、钱宏燚给予警告,并分别处以300万元罚款;对陈波瀚、孙建宇、吴宏图给予警告,并分别处以50万元罚款。此外,中国证监会对王柏兴采取终身证券市场禁入措施;对钱宏燚采取3年市场禁入措施。
