11天6板金龙汽车:无人驾驶客车销售收入占比极小

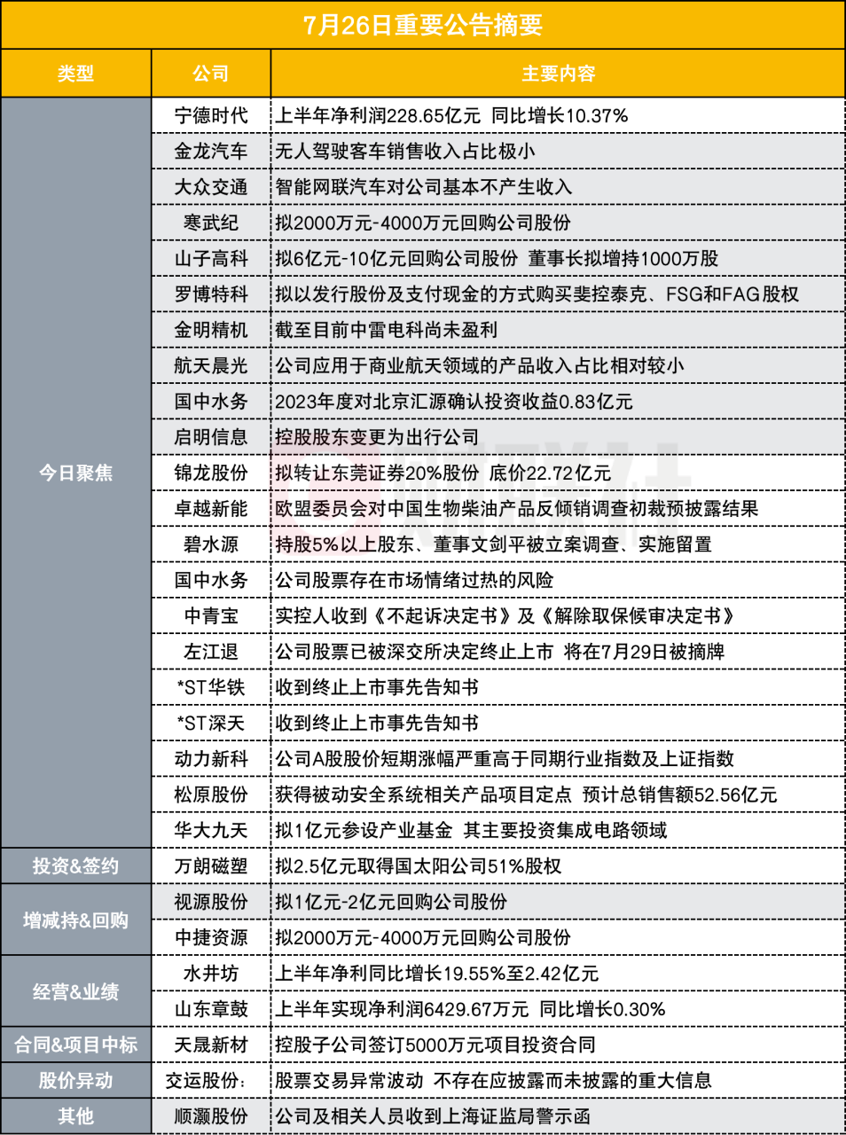
今日聚焦
【宁德时代:上半年净利润228.65亿元 同比增长10.37%】
宁德时代公告,2024年上半年公司实现营业收入1667.67亿元,同比下降11.88%;归属于上市公司股东的净利润228.65亿元,同比增长10.37%;基本每股收益5.20元。在动力电池领域,根据SNEResearch数据,公司2017至2023年连续7年动力电池使用量排名全球第一,2024年1-5月公司动力电池使用量全球市占率为37.5%,较去年同期提升2.3个百分点,仍排名全球第一。在储能领域,根据SNEResearch数据,公司2021-2023年连续3年储能电池出货量排名全球第一;2024年1-6月,根据有关机构统计,公司储能电池出货量继续保持全球第一的市场份额。公司计划不派发现金红利,不送红股,不以公积金转增股本。小财注:Q1净利105.10亿元,据此计算,Q2净利123.55亿元,环比增长17.55%。
【11天6板金龙汽车:无人驾驶客车销售收入占比极小】
金龙汽车发布股票交易异常波动公告,公司现有主营业务以需人员驾驶的普通客车为主,无人驾驶客车2023年的销售收入占公司营业收入比例不超过0.3%,占比极小,且自2017年相关产品研发投产至今,销售规模始终未出现较大变化。无人驾驶客车市场目前总体尚处于探索阶段,尚不成熟。公司相关产品未来在技术研发、产品竞争能力、盈利能力等方面尚存在不确定性。
【大众交通:智能网联汽车对公司基本不产生收入】
大众交通发布异动公告,经公司自查,并向公司控股股东、实际控制人等相关方发函确认,截至本公告披露日,除了在指定媒体上已公开披露的信息外,不存在影响公司股票交易价格严重异常波动的重大事宜;不存在其他涉及本公司应披露未披露的重大信息。公司关注到近期智能网联汽车受市场关注度较高,该模式目前尚处于实验阶段,对公司基本不产生收入,未来业务发展趋势尚存在不确定性,短期内对公司经营活动不会产生重大影响。
【寒武纪:拟2000万元-4000万元回购公司股份】
寒武纪公告,拟2000万元-4000万元回购公司股份,回购价格不超过297.77元/股。本次回购股份将全部用于员工持股计划或股权激励,并在回购完成后三年内予以转让。
【山子高科:拟6亿元-10亿元回购公司股份 董事长拟增持1000万股】
山子高科公告,拟6亿元-10亿元回购公司股份,回购股份的价格为不超过1.60元/股(含)。本次回购股份将用于股权激励或者员工持股计划。同日公告,公司董事长兼总裁叶骥计划自2024年7月29日起六个月内,增持1000万股公司股份。
【罗博特科:拟以发行股份及支付现金的方式购买斐控泰克、FSG和FAG股权】
罗博特科公告,上市公司拟以发行股份及支付现金的方式购买境内交易对方建广广智、苏园产投、永鑫融合、超越摩尔、尚融宝盈、常州朴铧、能达新兴合计持有的斐控泰克81.18%股权;拟以支付现金方式购买境外交易对方ELAS持有的FSG和FAG各6.97%股权。上市公司目前通过斐控晶微持有境内标的公司18.82%股权,境内标的公司通过境外SPV持有FSG和FAG各93.03%股权。本次发行股份及支付现金购买资产完成后上市公司将直接和间接持有斐控泰克、FSG和FAG各100%股权。上市公司拟向不超过35名特定对象非公开发行股票募集配套资金,募集配套资金总额不超过3.84亿元。
【金明精机:截至目前中雷电科尚未盈利 预计对公司2024年度业绩不会产生重大影响】
金明精机发布异动公告,公司关注到有媒体将公司列为“商业航天概念”相关股票,公司全资子公司广州明远投资有限公司于2022年1月以自有资金1000万元参股广州中雷电科科技有限公司,现持股比例9.99%,中雷电科主营业务为气象雷达天线、相控阵天线、芯片化相控阵系统等,可应用于地面、车载、机载相控阵雷达等领域。公司对中雷电科参股比例较小,其会计处理作为“长期股权投资”按权益法核算,2023年公司该项长期股权投资期末余额为12,065,418.31元,2023年度该项投资收益为-730,335.09元;截至目前,中雷电科尚未盈利,预计对公司2024年度业绩不会产生重大影响。
【航天晨光:公司应用于商业航天领域的产品收入占比相对较小】
航天晨光披露股票交易异动公告称,近日市场上商业航天概念走强,公司应用于商业航天领域的产品主要是保障发射任务配套使用的金属软管,2023年该部分收入约2700万元,收入占比相对较小。公司收入结构短期内不会发生重大变化。公司不存在应披露而未披露的重大事项。
【国中水务:2023年度对北京汇源确认投资收益0.83亿元】
国中水务公告,2023年度公司对北京汇源确认投资收益0.83亿元,对公司业绩影响较大。北京汇源拥有包括全部“汇源”品牌及商标所有权、全部销售渠道、顺义工厂和15条自有生产线等资产,系原汇源集团体内的部分资产。重整实施以后,果园种植基地及大部分生产线仍由原汇源集团保留。北京汇源目前采用轻资产运营模式,仍以委托代工生产为主,主要是将80%的生产线回租给原汇源集团,并向其采购产成品。北京汇源2023年度对外采购总金额18.07亿元,其中产成品占比为96.67%(对手方为原汇源集团)。敬请广大投资者注意相关风险。
【4天3板启明信息:控股股东变更为出行公司】
启明信息公告,中国一汽委托出行公司全权行使其持有的启明信息1.99亿股(占比48.67%)股份的所有股东权利,除股份收益权和处置权外。收购完成后,启明信息的直接控股股东变更为出行公司,但实际控制人仍为中国一汽。本次收购符合免于以要约方式增持股份的情形,不会导致启明信息实际控制人发生变化。
【锦龙股份:拟转让东莞证券20%股份 底价22.72亿元】
锦龙股份公告,公司董事会同意通过上海联合产权交易所正式公开挂牌转让持有的东莞证券3亿股股份(占东莞证券总股本的20%),挂牌底价为22.7175亿元。
【卓越新能:欧盟委员会对中国生物柴油产品反倾销调查初裁预披露结果】
卓越新能公告,欧盟委员会于2024年7月19日公布了反倾销调查初裁预披露信息,拟对中国生物柴油征收临时反倾销税。在反倾销调查初裁结果正式生效后,公司及子公司厦门卓越生物质能源有限公司生物柴油产品将被征收25.4%的临时反倾销税。2023年,公司生物柴油主要销往欧洲市场,占外销比重的90%以上。若欧委会对公司出口的生物柴油产品执行临时措施,将给公司2024年下半年经营带来压力。
【碧水源:持股5%以上股东、董事文剑平被立案调查、实施留置】
碧水源公告,公司于2024年7月26日收到弥勒市监察委员会签发的《立案通知书》和《留置通知书》,公司持股5%以上股东、董事文剑平被立案调查、实施留置。截至本公告披露日,公司尚未知悉调查的进展及结论。公司其他董事、监事及高级管理人员均正常履职,董事会依法履行相关职责,公司生产经营管理情况一切正常,本事项不会对公司日常生产经营产生重大影响。
【5连板国中水务:公司股票存在市场情绪过热的风险】
国中水务发布股票交易风险提示公告,公司股票于2024年7月24日、7月25日连续两个交易日内收盘价格涨幅偏离值累计达到20%以上;2024年7月26日,公司股票再次涨停,存在市场情绪过热的风险,但公司基本面没有重大变化,也不存在应披露未披露的重大信息。
【中青宝:实控人收到《不起诉决定书》及《解除取保候审决定书》】
中青宝公告,公司于前期收到公司实控人张云霞的通知,其因存在债务纠纷案件,在民事纠纷案件解决过程中因涉嫌拒不执行判决、裁定罪被深圳市公安局福田分局于2023年12月29日被采取强制措施并收到《取保候审决定书》。公司近期收到张云霞提供的深圳市福田区人民检察院出具的《不起诉决定书》和《解除取保候审决定书》。《不起诉决定书》主要内容如下:经深圳市福田区人民检察院审查,相关债务纠纷所涉及的仲裁裁决确定内容已经全部履行完毕。依据《中华人民共和国刑事诉讼法》第一百七十七条第二款的规定,决定对张云霞不起诉。因决定对张云霞不起诉,深圳市福田区人民检察院根据《中华人民共和国刑事诉讼法》第七十九条的规定,决定解除对张云霞的取保候审措施。张云霞未在公司担任任何职务,且案件程序已经终结,上述事件不影响公司正常经营,公司日常经营运作正常,各项工作有序开展。
【松原股份:获得被动安全系统相关产品项目定点 预计总销售额52.56亿元】
松原股份公告,公司近日与某欧洲知名汽车制造商S客户签署《供货合同》。公司获得该客户S平台及相关项目定点,公司作为该客户合格供应商,将为以下平台车型提供被动安全系统相关产品,分别为:1.F平台某项目,供货产品为前后排安全带,生命周期8年,生命周期内产量总计约158万台,销售额折合人民币约7.29亿元;2.S平台某项目,供货产品为前后排安全带,生命周期8年,生命周期内产量总计约595万台,销售额折合人民币约36.27亿元;3.S平台某项目,供货产品为气囊,生命周期8年,生命周期内产量总计约595万台,销售额折合人民币约9亿元。
【左江退:公司股票已被深交所决定终止上市 将在7月29日被摘牌】
左江退公告,公司股票已被深交所决定终止上市,将在2024年7月29日被摘牌。
【*ST深天:收到终止上市事先告知书】
*ST深天公告,公司于2024年7月26日收到深交所下发的《事先告知书》。因公司股票在2024年6月27日至7月24日期间连续二十个交易日的收盘市值均低于3亿元,触及终止上市情形,深交所拟决定终止公司股票上市交易。
【*ST华铁:收到终止上市事先告知书】
*ST华铁公告,公司于2024年7月26日收到深圳证券交易所的《事先告知书》,因公司股票在2024年4月22日至7月25日期间连续二十个交易日每日收盘价均低于1元,触及终止上市情形。
【12天6板动力新科:公司A股股价短期涨幅严重高于同期行业指数及上证指数】
动力新科发布异动公告,公司A股股价自2024年7月9日以来,累计涨幅达60.19%,累计涨幅较大;同期申万汽车零部件指数累计涨幅0.58%,同期上证指数下跌1.08%,公司A股股价短期涨幅严重高于同期行业指数及上证指数,存在市场情绪过热的情形;但公司基本面没有重大变化,也不存在应披露未披露的重大信息。
【华大九天:拟1亿元参设产业基金 其主要投资集成电路领域】
华大九天公告,公司与滁州云集芯企业管理合伙企业(有限合伙)、苏州元禾控股股份有限公司、宁波泓宁亨泰芯脉企业管理合伙企业(有限合伙)签署了《安徽高新元禾璞华私募股权投资基金(有限合伙)合伙协议》,共同发起设立安徽高新元禾璞华私募股权投资基金(有限合伙)(简称“产业基金”)。基金目标认缴出资额为人民币25亿元,其中公司作为有限合伙人拟以自有资金认缴1亿元。产业基金围绕长三角区域内十大新兴产业,做大做强链主企业,支撑产业补链、固链、延链、强链过程中效益显著的关键技术和重点项目,重点关注以半导体和智能制造为核心的硬科技领域,对规定投向的投资额不得低于基金投资额的70%。
投资&签约
【万朗磁塑:拟2.5亿元取得国太阳公司51%股权】
万朗磁塑公告,公司拟通过受让的方式获得国太阳科技有限公司部分股权及对其进行增资,最终持有国太阳公司51%股权。投资金额合计拟为2.5亿元,其中股权转让款拟为5000万元,增资款拟为1.9979亿元。国太阳公司系一家集汽车电动助力转向系统研发、生产及销售为一体的高新技术企业。
【中瓷电子:拟以支付现金的方式收购国联万众5.3971%股权】
中瓷电子公告,公司拟以支付现金的方式收购国联之芯持有的国联万众5.3971%股权。国联万众为公司前次重大资产重组的标的公司之一,且为配套募集资金投资项目“第三代半导体工艺及封测平台建设项目”及“碳化硅高压功率模块关键技术研发项目”的实施主体。本次交易完成后,国联万众将成为公司的全资子公司。
【首钢股份:与华晨宝马签署《打造绿色低碳钢铁供应链合作备忘录》】
首钢股份公告,与华晨宝马签署《打造绿色低碳钢铁供应链合作备忘录》。双方就供应链低碳排放钢铁材料达成合作意向,拟开展基于目前高炉转炉流程和基于电炉流程的低碳排放产品的车身材料合作应用。
增减持&回购
【视源股份:拟1亿元-2亿元回购公司股份】
视源股份公告,拟1亿元-2亿元回购公司股份,回购价格不超过43.65元/股。本次回购的股份将用于实施股权激励或员工持股计划。
【中捷资源:拟2000万元-4000万元回购公司股份】
中捷资源公告,拟2000万元-4000万元回购公司股份,回购价格不超过2.96元/股(含),本次回购股份将用于注销以减少公司注册资本。
【中锐股份:拟回购1%-2%公司股份】
中锐股份公告,拟回购1%-2%公司股份,用于实施股权激励或员工持股计划。回购价格不超过2.6元/股(含),根据回购价格上限测算,回购资金总额不超过5657.36万元。
【敏芯股份:华芯创投拟减持不超过1.4995%股份】
敏芯股份公告,华芯创投拟通过大宗交易方式减持公司股份数量不超过83.93万股,即不超过公司总股本的1.4995%。
【同济科技:拟3000万元-5000万元回购公司股份】
同济科技公告,拟3000万元-5000万元回购公司股份,回购价格不超过10.44元/股(含)。回购股份用于维护公司价值及股东权益。
经营&业绩
【移为通信:上半年净利润9869.49万元 同比增59.23%】
移为通信披露半年度报告,公司2024年半年度实现营业收入为4.78亿元,同比增长12.67%;归母净利润9869.49万元,同比增长59.23%;基本每股收益0.22元。报告期内,海外市场拓展顺利,订单充足,北美欧洲等地区销售收入增长明显。
【江南化工:1-6月新签或开始执行的爆破服务工程类日常经营合同金额合计74.33亿元】
江南化工公告,2024年1-6月新签或开始执行的爆破服务工程类日常经营合同金额合计74.33亿元。
【山东章鼓:上半年实现净利润6429.67万元 同比增长0.30%】
山东章鼓发布2024年半年度报告,实现营业收入9.33亿元,同比下降2.48%;归属于上市公司股东的净利润6429.67万元,同比增长0.30%。
【水井坊:上半年净利同比增长19.55%至2.42亿元】
水井坊发布2024年半年度报告,报告期内,公司实现营业收入17.19亿元,同比增长12.57%;归属于上市公司股东的净利润2.42亿元,同比增长19.55%。同日公告,上半年酒类产品实现营业收入16.14亿元,同比增长6.5%。
合同&项目中标
【步长制药:控股子公司签订技术服务(委托)合同】
步长制药公告,控股子公司泸州步长与郑州深蓝海生物医药科技有限公司签订《技术服务(委托)合同》,委托深蓝海医药在国内GCP基地医院开展评估BC008-1A注射液联合化疗在晚期实体瘤受试者的安全性、耐受性及PK特征和初步疗效的开放性、多队列扩展Ib期临床研究,负责按照我国现行《药物临床试验质量管理规范(GCP)》和《药品注册管理办法》及经泸州步长认可和组长单位共同确定的实验方案进行该试验组织与实施工作。
【天晟新材:控股子公司签订5000万元项目投资合同】
天晟新材公告,控股子公司常州昊天拟与吉水县商务局签订《先进技术功能性复合涂层材料项目投资合同书》。项目总投资约5000万元,主要制造销售先进技术功能性复合涂层材料产品。
股价异动
【交运股份:股票交易异常波动 不存在应披露而未披露的重大信息】
交运股份公告,公司股票交易连续三个交易日内(2024年7月24日、7月25日、7月26日)日收盘价格涨幅偏离值累计达20%,属于股票交易异常波动的情形。经公司自查,并向公司控股股东核实,不存在应披露而未披露的重大信息。
其他
【顺灏股份:公司及相关人员收到上海证监局警示函】
顺灏股份公告,公司及相关人员于近日收到上海证监局出具的《关于对上海顺灏新材料科技股份有限公司采取责令改正措施并对王钲霖、郭翥、沈斌、路晶晶采取出具警示函措施的决定》。经查,公司存在对所持有的优印(上海)信息科技有限公司、云南喜科科技有限公司截至2022年年末股权价值减值计提不准确等问题。
