6连板航天晨光:公司应用于商业航天领域的产品收入占比相对较小

今日聚焦
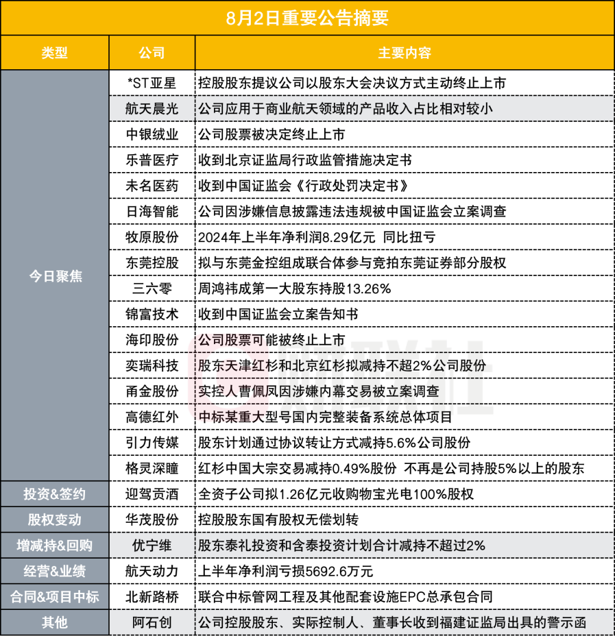
【*ST亚星:控股股东提议公司以股东大会决议方式主动终止上市】
*ST亚星公告,公司因筹划重大事项,股票自2024年8月5日起停牌,预计停牌时间不超过5个交易日。公司于近日收到公司控股股东潍柴(扬州)投资有限公司的函件,基于当前市场环境及公司情况,提议公司以股东大会决议方式主动撤回公司股票在上海证券交易所的上市交易(简称“本次终止上市”)。
【6连板航天晨光:公司应用于商业航天领域的产品收入占比相对较小】
航天晨光发布股票交易异常波动公告,公司关注到近日市场上商业航天概念走强,板块内包括公司在内的部分上市公司涨幅较大。经公司核查,公司应用于商业航天领域的产品主要是保障发射任务配套使用的金属软管,2023年该部分收入约2700万元,收入占比相对较小。公司收入结构短期内不会发生重大变化。
【中银绒业:公司股票被决定终止上市】
中银绒业公告,公司于2024年8月2日收到深圳证券交易所出具的《关于宁夏中银绒业股份有限公司股票终止上市的决定》。公司股票因触及交易类强制退市情形被作出终止上市决定,不进入退市整理期,将于被作出终止上市决定后十五个交易日内摘牌。
【乐普医疗:收到北京证监局行政监管措施决定书】
乐普医疗公告,公司收到北京证监局下发的行政监管措施决定书。经查,公司在2023年5月25日至6月29日使用闲置募集资金1亿元进行现金管理,未及时履行审议程序和信息披露义务。此外,公司还存在募集资金制度执行不到位、个别无形资产未充分考虑出现的减值迹象、个别收入确认时点不准确、部分收入确认单据签字不完善、销售产品出库系统时间录入滞后等问题。北京证监局决定对公司采取责令改正的行政监管措施。
【未名医药:收到中国证监会《行政处罚决定书》】
未名医药公告,公司因信息披露涉嫌违法违规,于2024年8月1日收到中国证监会出具的《行政处罚决定书》。根据决定书,未名医药存在未按规定披露关联方及非经营性关联交易、未按规定及时披露重要合同及合同履行的重大进展的违法事实。中国证监会决定对公司责令改正,给予警告,并处以310万元罚款等。
【日海智能:公司因涉嫌信息披露违法违规被中国证监会立案调查】
日海智能公告称,公司于2024年8月2日收到中国证监会的立案告知书,因涉嫌信息披露违法违规,中国证监会决定对公司进行立案。此前,深圳证券交易所已对公司及相关当事人作出纪律处分决定,认定公司在重大诉讼和仲裁未及时披露等方面存在违规事实。
【牧原股份:2024年上半年净利润8.29亿元 同比扭亏为盈】
牧原股份发布2024年半年度报告,报告期内,公司实现营业收入568.66亿元,同比增长9.63%;归属于上市公司股东的净利润8.29亿元,同比扭亏为盈。小财注:Q1净亏损23.79亿元,据此计算,Q2净利润32.08亿元。
【三六零:周鸿祎成第一大股东持股13.26%】
三六零公告,公司控股股东奇信志成科技有限公司解散清算,其持有的三六零46.14%股份将通过非交易过户方式分配给股东。权益变动后,周鸿祎直接持股比例由5.24%增至13.26%,成为公司第一大股东。奇信志成解散清算期间,周鸿祎先生承诺12个月内不减持三六零股份。
【东莞控股:拟与东莞金控组成联合体参与竞拍东莞证券部分股权】
东莞控股公告,为优化公司资产结构,深化未来发展战略,公司拟与东莞金融控股集团有限公司组成联合体,共同参与竞拍东莞证券20%的股权。其中,公司拟受让10650万股股份(占总股本的7.1%),对应挂牌底价约8亿元。若竞拍成功,东莞控股持有东莞证券的股权将增至27.1%。
【锦富技术:收到中国证监会立案告知书】
锦富技术公告,公司近日收到中国证监会下发的《立案告知书》,因公司涉嫌信息披露违法违规,中国证监会决定对公司立案。
【奕瑞科技:股东天津红杉和北京红杉拟减持不超2%公司股份】
奕瑞科技公告,股东天津红杉聚业股权投资合伙企业(有限合伙)、北京红杉信远股权投资中心(有限合伙)分别持有公司7.26%、3.41%股份,拟通过大宗交易的方式减持其所持有的公司股份合计不超过285.5万股,减持比例合计不超过公司股份总数的2%。上述股东系一致行动人。
【海印股份:公司股票可能被终止上市】
海印股份公告,截至2024年8月2日,公司股票收盘价为0.69元/股,已连续19个交易日低于1元。根据《深圳证券交易所股票上市规则》(2024年修订)第9.2.1条规定,若公司股票收盘价连续20个交易日低于1元,公司股票将被深圳证券交易所终止上市交易。
【高德红外:中标某重大型号国内完整装备系统总体项目】
高德红外公告,公司近日收到某重大型号国内完整装备系统总体项目的《中标通知书》。这是民营企业首次在某J种、某品类重大装备系统项目上的竞标胜出,体现了公司在完整装备系统总体领域的创新领先优势。此次中标标志着公司在完整装备系统总体领域实现了从某一品类到多品类、多领域的跨越式发展,进一步表明公司已成为装备系统总体领先供应商。后续公司将根据机关规划进度,完成多品类完整装备系统总体型号项目定型,并陆续实现大批量供货。此次重大项目的竞标成功,将对公司未来的战略发展、收入和利润产生重大影响。
【引力传媒:股东计划通过协议转让方式减持5.6%公司股份】
引力传媒公告,公司控股股东一致行动人蒋丽现持有公司股份1500万股,占公司股份总数的5.6%。鉴于公司控股股东拟进一步降低个人负债意愿迫切,同时为引入认同公司成长价值的投资者,优化股东结构,控股股东一致行动人蒋丽计划于2024年8月7日开始通过协议转让的方式减持所持全部股份。
【格灵深瞳:红杉中国大宗交易减持0.49%股份 不再是公司持股5%以上的股东】
格灵深瞳公告,2024年7月23日至2024年7月31日,红杉中国通过大宗交易方式减持格灵深瞳股份共计1,269,200股,累计减持比例为0.49%,交易股份性质为流通A股。其持股比例从5.49%减少至4.999996%,不再是公司持股5%以上的股东;本次权益变动为持股5%以上非第一大股东减持,不会导致公司控股股东、实际控制人发生变化。
【中银绒业:公司股票被决定终止上市】
中银绒业公告,公司于2024年8月2日收到深圳证券交易所出具的《关于宁夏中银绒业股份有限公司股票终止上市的决定》。公司股票因触及交易类强制退市情形被作出终止上市决定,不进入退市整理期,将于被作出终止上市决定后十五个交易日内摘牌。
【未名医药:收到中国证监会《行政处罚决定书》】
未名医药公告,公司因信息披露涉嫌违法违规,于2024年8月1日收到中国证监会出具的《行政处罚决定书》。根据决定书,未名医药存在未按规定披露关联方及非经营性关联交易、未按规定及时披露重要合同及合同履行的重大进展的违法事实。中国证监会决定对公司责令改正,给予警告,并处以310万元罚款等。
【日海智能:公司因涉嫌信息披露违法违规被中国证监会立案调查】
日海智能公告称,公司于2024年8月2日收到中国证监会的立案告知书,因涉嫌信息披露违法违规,中国证监会决定对公司进行立案。此前,深圳证券交易所已对公司及相关当事人作出纪律处分决定,认定公司在重大诉讼和仲裁未及时披露等方面存在违规事实。
投资&签约
【迎驾贡酒:全资子公司拟1.26亿元收购物宝光电100%股权】
迎驾贡酒公告,全资子公司迎驾彩印拟以协议方式受让控股股东迎驾集团持有安徽物宝光电材料有限公司(简称“物宝光电”)100%股权,受让金额为1.26亿元。
【厦门钨业:控股子公司金龙稀土设立全资子公司建设高性能钕铁硼磁性材料项目】
厦门钨业公告,公司控股子公司福建省金龙稀土股份有限公司设立全资子公司金龙稀土(包头)新材料有限公司,投资4.6222亿元在内蒙古自治区包头稀土高新区建设5,000吨(首期)高性能钕铁硼磁性材料项目,预计于2026年上半年建成并投产。此外,公司下属公司拟合资设立参股子公司法国厦钨新能源科技有限公司,投资建设年产40,000吨的正极材料前驱体项目。公司控股子公司厦钨新能源材料股份有限公司将向其全资子公司增资10,290万欧元,以支持法国项目的建设。
【江苏雷利:与专业投资机构共同投资设立3000万元投资基金】
江苏雷利公告,公司与厦门纵横金鼎私募基金管理有限公司签署合伙协议,共同出资设立杭州雷鼎玖通创业投资合伙企业(有限合伙),认缴出资总额为3000万元。江苏雷利作为有限合伙人出资2995万元,占99.5%。投资基金主要聚焦制造业高端化、智能化、绿色化升级所需的新技术和新应用,包括机器人、工业自动化等智能制造产业领域。
股权变动
【华茂股份:控股股东国有股权无偿划转】
华茂股份公告称,安庆市人民政府国有资产监督管理委员会拟将全资子公司同安控股有限责任公司下属安庆市城市建设投资发展(集团)有限公司持有的安徽华茂集团有限公司31%股权无偿划转至安庆市同庆产业投资有限公司。本次无偿划转完成后,华茂集团仍为公司控股股东,安庆市财政局(国资委)仍为公司实际控制人。
【瑞康医药:实际控制人张仁华拟协议转让5.05%公司股份】
瑞康医药公告,实际控制人张仁华拟通过协议转让方式向北京岩泉财富投资管理有限公司——岩泉8号私募证券投资基金转让其持有的上市公司7600万股无限售流通股,占公司总股本的5.05%。本次权益变动不会导致公司实际控制权的变化,岩泉8号基金承诺:在协议转让股份过户登记完成后的6个月内不减持本次协议转让所受让的公司股份。
增减持&回购
【优宁维:股东泰礼投资和含泰投资计划合计减持不超过2%】
优宁维公告,公司股东泰礼投资和含泰投资计划自本公告披露之日起15个交易日后的3个月内,通过集中竞价或大宗交易的方式合计减持不超过172.75万股公司股份,减持比例不超过公司扣除回购专户股份后总股本的2%。
【天能重工:拟5000万元-1亿元回购股份】
天能重工公告,拟5000万元-1亿元回购股份,回购价格不超过6.41元/股,回购股份将用于股权激励或员工持股计划。
经营&业绩
【ST美谷:控股子公司暂时停产】
ST美谷公告,为减少亏损,维护股东利益,公司控股子公司湖北金环绿色纤维有限公司拟于2024年8月2日起暂时停产,待市场好转再择机复产。金环绿纤主要生产销售莱赛尔纤维产品,其营业收入占公司营业收入的比例均低于15%,其业务非公司主要的营业收入来源之一,本次金环绿纤暂时停产不会对公司生产经营活动构成重大影响。
【航天动力:上半年净利润亏损5692.6万元】
航天动力发布半年报,上半年实现营业收入3.76亿元,同比增长5.87%;归属于上市公司股东的净利润亏损5692.6万元。本期电机产品受市场影响,收入减少,毛利率降低;变矩器产品市场竞争激烈,同质化低价竞争严重,导致本年度主营业务利润较上年同期下降。其中,乘用车变矩器产品处于产能提升阶段,尚未实现规模化效益。
【沃华医药:上半年净利润同比下降70.21%】
沃华医药发布2024年半年度报告,报告期内,公司营业收入为3.95亿元,同比下降19.73%,归属于上市公司股东的净利润为1108.15万元,同比下降70.21%。
合同&项目中标
【北新路桥:联合中标管网工程及其他配套设施EPC总承包合同】
北新路桥公告,公司(牵头人)与新疆兵建高合建设工程有限公司、天津市政工程设计研究总院有限公司组成的联合体被确定为第九师白杨市中心城区市政基础设施一期建设项目四批次(一标段:横二路、横三路、纵四北路、纵七路)管网工程及其他配套设施EPC总承包中标人。公司负责施工部分,建安工程费约为2.17亿元。
融资&定增
【福能股份:拟发行可转债募资不超39亿元】
福能股份公告,拟向不特定对象发行可转换公司债券,募集资金总额不超过39亿元,扣除发行费用后拟用于泉惠石化工业区2×660MW超超临界热电联产项目、福建省仙游木兰抽水蓄能电站项目。
其他
【阿石创:公司控股股东、实际控制人、董事长收到福建证监局出具的警示函】
阿石创公告,公司控股股东、实际控制人、董事长陈钦忠收到福建证监局出具的警示函。警示函指出,陈钦忠及其一致行动人福州科拓在2020年11月24日至2021年2月22日期间累计减持公司股份比例达1%,但未及时告知公司并披露相关提示性公告。此外,陈钦忠在未及时公告的情况下,于2021年3月1日至3月2日期间再次减持公司股票。福建证监局决定对陈钦忠采取出具警示函的监督管理措施。
【胜宏科技:聘任Victor J. Taveras为公司首席技术官(CTO)】
胜宏科技公告,为进一步增强公司研发实力,适应公司国际化发展需求,公司聘任美国Victor J. Taveras为公司首席技术官(CTO),全面负责公司技术研发工作。Victor J. Taveras先生具有PCB行业资深背景,其加入有助于公司培养更优秀的研发技术团队,对于公司未来发展具有重要意义。
【天山股份:终止向不特定对象发行可转换公司债券并撤回申请文件】
天山股份公告,公司决定终止本次向不特定对象发行可转换公司债券并撤回申请文件。该决定基于综合考虑目前市场环境及政策变化,结合公司实际情况、发展规划等诸多因素。同时,由于该发行项目的终止,公司不再向控股子公司池州新材料、枞阳南方、中建材新材料提供原定的财务资助。
