①8月5日下午,象山国民村镇银行股份有限公司发布公告称,因为公司有关董事、监事报酬事项未经股东大会审议,未进行公告披露,被宁波证监局进行了相应处罚。 ②依据公开信息,这也是年内首家银行高管薪酬不经股东大会审议遭到监管处罚的案例。
财联社8月5日讯(记者 彭科峰)村镇银行规模再小,也需要遵循基本的银行、企业治理原则。
8月5日下午,象山国民村镇银行股份有限公司发布公告称,因为公司有关董事、监事报酬事项经董事会审议通过后,未经股东大会审议,未进行公告披露,被宁波证监局进行了相应处罚。
依据公开信息,这也是年内首家银行高管薪酬不经股东大会审议遭到监管处罚的案例。

象山国民村镇银行官网显示,该行于2008年8月31日在象山县石浦镇诞生,由鄞州银行发起设立,也是宁波市首家村镇银行。2017年上半年,象山国民村镇银行在“新三板”挂牌。当时媒体报道称,此举开了浙江省村镇银行进入资本市场的先河。
董监高薪酬不经股东大会审议不公开,这家村镇银行被罚
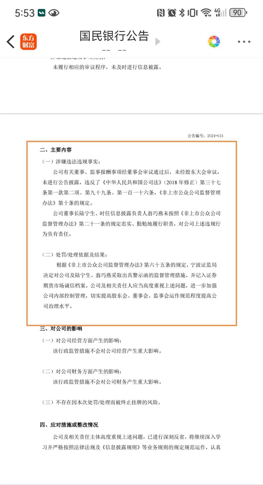
今日,象山国民村镇银行发布公告称,公司涉嫌违法违规事实为:公司有关董事、监事报酬事项经董事会审议通过后,未经股东大会审议,未进行公告披露,违反了《中华人民共和国公司法》(2018年修正)第三十七条第一款第二项、第九十九条、第一百一十六条,《非上市公众公司监督管理办法》第十条的规定。公司董事长陆宁生、时任信息披露负责人翁巧燕未按照《非上市公众公司监督管理办法》第二十一条的规定忠实、勤勉地履行职责,对公司上述违规行为负有责任。
宁波监管局指出,根据《非上市公众公司监督管理办法》第六十五条的规定,决定对公司及陆宁生、翁巧燕采取出具警示函的监督管理措施,并记入证券期货市场诚信档案。公司及相关责任人应当高度重视上述问题,进一步加强公司内部控制管理,切实提高股东会、董事会、监事会运作规范程度提高公司治理水平。
“该行政监管措施不会对公司经营产生重大影响。不会对公司财务产生重大影响。”象山国民村镇银行表示,公司及相关责任主体高度重视上述问题,已进行深刻反省,将继续深入学习并严格按照法律法规及《信息披露规则》等业务规则的规定规范运作,认真履行信息披露义务,保证公司信息披露真实、准确、完整、及时。
今日,记者查询发现,《中华人民共和国公司法》(2018年修正)相关内容为:股份有限公司股东大会由全体股东组成。股东大会是公司的权力机构。股东会行使下列职权:选举和更换非由职工代表担任的董事、监事,决定有关董事、监事的报酬事项等。
显然,象山国民村镇银行董监高薪酬不经股东大会通过,明显有违公司法。
银行保险机构薪酬管理有明确要求,追索也有规可循
值得注意的是,银行作为持牌金融机构,其薪酬管理和信息披露还需遵守国家金融监管总局的相关规定。比如,2021年1月, 原银保监会办公厅即发布关于建立完善银行保险机构绩效薪酬追索扣回机制指导意见的通知,要求各银行保险机构按照指导意见内容,结合实际,抓紧完善相关制度。
上述通知明确指出,银行保险机构在披露薪酬信息时,应当增加披露绩效薪酬追索扣回的有关信息,不断加强薪酬信息披露的全面性和透明性
监管还要求,银行保险机构要加强对薪酬制度激励效果的评估,注重员工教育,合理设置风险偏好。对于因存在明显过失或未尽到审慎管理义务,导致职责范围内风险超常暴露的高级管理人员和关键岗位人员,银行保险机构可以追索扣回其相应期限内的绩效薪酬。
而据记者不完全统计,2023年上市银行的年报显示,中国银行、招商银行、渤海银行、哈尔滨银行、天津银行等11家上市银行均对外公布了绩效薪酬追索扣回情况,累金额近亿元。
