①此次变更之前,红塔红土基金已连续2年净利润亏损,上半年管理规模缩水幅度较大; ②公司表示,未来寻求精品化、特色化发展,产品布局采取做优策略,尽可能将更多资源向投研倾斜。
财联社9月21日讯(记者 周晓雅)今日,又一基金公司宣布掌舵人变更。
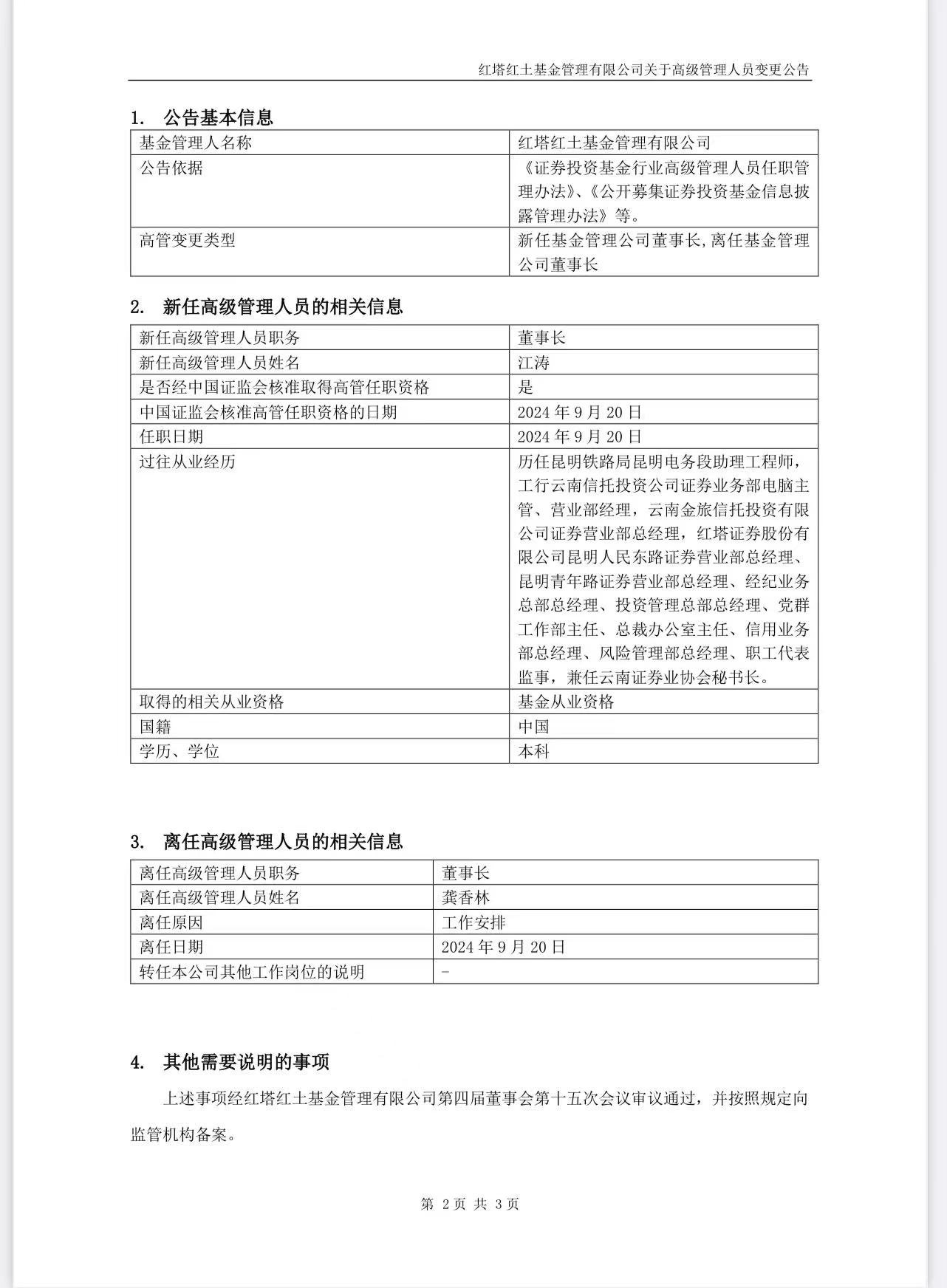
9月21日,红塔红土基金公告称,公司原董事长龚香林因工作调整原因离任,来自股东红塔证券的江涛于9月20日接任红塔红土基金董事长一职。

而就在一天前,红塔证券也公告称,公司董事会于2024年9月20日收到红塔证券副总裁龚香林提交的书面辞呈,因工作调整原因,龚香林申请辞去公司副总裁职务。

对于辞职的原因,红塔证券表示,龚香林确认与公司董事会无任何意见分歧,也无任何与辞职有关的事项须提醒股东注意,并将继续在公司担任其他职务。
近两年来,红塔红土基金已连续净利润亏损,发展难题待解决。随着新任董事长的到来,精品化、特色化发展或将成为红塔红土基金未来的发展主线。记者了解到,该公司产品布局上采取做优策略,尽可能将更多资源向投研倾斜,着重深耕股东相关产业链客户,依托区位优势和股东产业优势,探索产业资本服务的业务。
董事长、总经理双双更迭
作为国内第72家基金管理公司,红塔红土基金成立于2012年6月12日。企查查数据显示,目前的公司股东包括红塔证券(持股比例59.27%)、北京市华远集团(持股比例:30.24%)、深圳市创新投资集团(持股比例:20.48%)共同投资组建。
此次新任红塔红土基金董事长的江涛是一位“70后”的券商行业老将,拥有丰富的合规风控管理经验,同时兼具投资管理、信用业务和经纪业务等领域经历。
他自2001年加入红塔证券后,历任公司人民东路证券营业部、青年路营业部总经理,后曾任红塔证券经纪业务总部总经理、投资管理总部总经理、党群工作部主任、总裁办公室主任、职工代表监事;2021年2月以来,担任红塔证券信用业务部总经理。
记者了解到,公募基金行业对于行业高管的“经验需求”日渐多元化,江涛拥有丰富的券商前中后台管理经验,此次人事变动反映了股东对公司未来发展的战略布局和重视。公司强调注重风险管理和合规经营,期待在新任高管的带领下,红塔红土基金能够稳健前行,不断创新,为投资者创造更多价值。
离任的高管同样来自红塔证券。截至此次离任时,龚香林任职红塔红土基金董事长仅2年多。
公开资料显示,龚香林曾任云南红塔集团计划财务部科员;红塔证券投资管理部投资经理、资金财务总部副总经理,投资管理总部副总经理、总经理,财务总监;红证利德资本管理董事长等。
2022年2月21日,时任红塔证券副总裁的龚香林接任红塔红土基金董事长。彼时,他刚担任红塔证券副总裁不到9个月,同时还任红塔证券财务总监、红塔证券上海分公司总经理。
如何寻求精品化、特色化发展
新任董事长上任后,红塔红土基金的发展战略迎来哪些变化?记者了解到,经过十余年发展,该公司始终保持合规经营,坚持注重风险管理,建立了一套稳定高效的运营保障体系。接下来,将转变思路探索差异化发展道路,寻求精品化、特色化发展。
一是将在企业文化建设上下足功夫,加强公司与员工价值观的磨合与统一,培养员工对公司的认同感和归属感,共同营造长期稳定成长的发展环境。将秉承一切以投资者利益为先的理念,倡导“为家人和朋友理财”的职业理想,在合规基础上,将“勤勉尽责”做到极致。
二是尽可能将更多资源向投研倾斜,保持团队的稳定性,共同做好投研能力建设,持续提升产品业绩。
三是产品布局上采取做优策略,专注自身所长,集中精力管理好已有产品,做出业绩做出样板,根据自身能力特点审慎拓展产品。
四是营销与客户发展方面将从身边做起,首先着重深耕股东相关产业链客户,精准营销,建立核心的忠诚客户群体,培育耐心资本。
五是在新业务方向上,依托区位优势和股东产业优势,探索产业资本服务的业务。
近年经营困境待解
事实上,龚香林此前上任时,公司正处于发展急转直下之际,但直至离任时,红塔红土基金的经营困境依旧未脱离。
此前,红塔红土基金的净利润曾在2020年达到1亿元的峰值,彼时营业收入也达到2.36亿元;但到了2021年上半年,公司净利润却同比缩水五成以上,同年末公司的净利润仅为5701.53万元,同比减少43.39%;前年和去年该公司净利润接连亏损,且幅度加大,净利润分别亏损-5039.60万元、-6534.34万元。
今年上半年,红塔红土基金实现营业收入2474.20万元,净利润-2206.68万元。此外,红塔证券2024年半年报提到,截至今年6月底,红塔红土基金管理的公募基金规模为43.68 亿元,与去年底的109.88亿元相比,公募管理规模缩水六成以上。
其中,非货公募基金管理规模成为主要的拖累,截至6月底非货管理规模为27.77亿,较去年底的78.33亿元缩水50亿元以上。债基规模是该公司非货公募管理规模的主要构成,但今年上半年减少了46亿元,至上半年末的23.93亿元。
拉长时间来看,该公司公募管理规模曾在去年底站上百亿元关口,彼时,货基和债基贡献主要的规模增量,但混合型基金规模持续回落、股票型基金则不到5000万元。
股票型基金也成为公司今年新发的方向。今年以来,红塔红土基金仅新成立一只产品,即红塔红土医药精选,新发规模1001.21万元。目前,红塔红土基金旗下存续运作的公募基金20只,包括股票型基金3只,混合型基金8只,债券型基金8只,货币型基金1只。
经营困境能否随着掌舵人的更迭迎来转机,值得持续关注。整体来看,Wind数据显示,年内已有105家基金管理人出现高管变更,其中,有29家基金管理人的董事长变更,涉及54人次;总经理的变更则达到66人次,涉及37家基金管理人。
