3连板中粮资本:持股5%以上股东弘毅弘量拟减持不超过3%公司股份

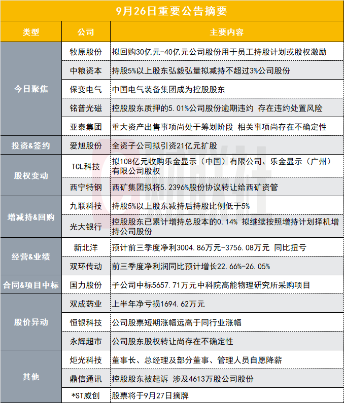
今日聚焦
【牧原股份:拟回购30亿元-40亿元公司股份用于员工持股计划或股权激励】
牧原股份公告称,公司拟使用自有资金或自筹资金以集中竞价交易方式回购公司股份,回购总金额不低于人民币30亿元且不超过人民币40亿元,回购价格不超过人民币58.60元/股。回购的股份将全部用于员工持股计划或股权激励计划。本次回购期限为自公司董事会审议通过回购方案之日起12个月内。
【3连板中粮资本:持股5%以上股东弘毅弘量拟减持不超过3%公司股份】
中粮资本公告,持股5%以上的股东弘毅弘量(深圳)股权投资基金合伙企业(有限合伙)计划在公告披露之日起15个交易日后的三个月内,以集中竞价、大宗交易方式合计减持公司股份不超过6912.32万股,占公司总股本比例不超过3%。其中,通过集中竞价方式减持的,任意连续90个自然日内减持数量不超过2304.11万股,即不超过公司总股本的1%;通过大宗交易方式减持的,任意连续90个自然日内减持数量不超过4608.21万股,即不超过公司总股本的2%。弘毅弘量不属于公司控股股东、实际控制人及其关联方。本次减持计划的实施不会导致公司控制权发生变更,不会对公司治理结构和持续经营产生重大影响。
【保变电气:中国电气装备集团成为控股股东】
保变电气公告,公司控股股东兵器装备集团拟将其直接持有的公司37.98%股份、同为公司100%股权无偿划转至中国电气装备。本次划转完成后,保变电气控股股东由兵器装备集团变更为中国电气装备集团,实际控制人仍为国务院国资委。
【铭普光磁:控股股东质押的5.01%公司股份逾期违约 存在违约处置风险】
铭普光磁公告,公司控股股东、实际控制人杨先进收到中信建投证券的《违约告知函》,其持有的公司1180万股股份(占其所持股份比例15.42%,占公司总股本比例5.01%)质押涉及逾期违约。杨先进在到期购回交易日未按合同约定进行购回交易,构成违约。中信建投有权采取包括但不限于向交易所申报违约处置、收取罚息、强制平仓等措施。杨先进正在积极解决上述违约事宜,但存在其所质押的公司股份因违约而被处置的风险。若因此导致被动减持,不会导致公司控制权变更,也不会对公司生产经营、公司治理等产生影响。
【炬光科技:董事长、总经理及部分董事、管理人员自愿降薪】
炬光科技公告,公司董事长、总经理刘兴胜及部分董事、管理人员(含外籍)鉴于全球经济形势以及公司所处行业态势,主动提出降薪。刘兴胜薪酬下调30%,董事、副总经理田野等部分管理人员薪酬下调10%至20%不等。降薪期限自公告披露后次月起生效,持续至公司实现连续两个季度净利润为正后终止,最长12个月。公司还将继续推进降本增效措施、加大市场拓展力度等举措。
【鼎信通讯:控股股东被起诉 涉及4613万股公司股份】
鼎信通讯公告,公司控股股东、实际控制人王建华因离婚后财产纠纷被起诉,涉及4613.24万股公司股份。原告张启请求法院解除代持协议,并确认股份归其所有,同时要求办理股权变更登记手续。目前案件尚未开庭,无法判断诉讼结果及对公司损益的影响,公司日常经营正常。
【10连板双成药业:上半年净亏损1694.62万元】
双成药业发布股票交易异常波动及风险提示性公告,公司关注并核实相关情况,前期披露的信息不存在需要更正、补充之处,未发现近期公共传媒报道可能或已对公司股票交易价格产生较大影响的未公开重大信息。公司正在筹划重大资产重组事项,本次交易的审计、评估工作尚未完成,具体交易价格尚未确定,能否最终成功实施存在不确定性。公司上半年净亏损1694.62万元。
【*ST威创:股票将于9月27日摘牌】
*ST威创公告,公司于2024年9月18日收到深圳证券交易所下发的《关于威创集团股份有限公司股票终止上市的决定》。公司股票已于2024年9月27日被摘牌,根据相关规定,公司股份将在摘牌后四十五个交易日内进入全国中小企业股份转让系统有限责任公司的退市板块挂牌转让。公司已与金圆统一证券有限公司签订《委托股票转让协议》,委托其为公司提供股份转让服务。请投资者关注主办券商发布的股份确权公告,并按要求完成股份确权手续。
【4连板亚泰集团:重大资产出售事项尚处于筹划阶段 相关事项尚存在不确定性】
亚泰集团发布股票交易风险提示公告,公司目前生产经营活动正常,内外部经营环境未发生重大变化,公司不存在其他应披露而未披露影响股价异常波动的事宜。亚泰集团3月28日公告,公司拟将持有的东北证券股份有限公司20.81%股份出售给长发集团,拟将持有的东北证券9%股份出售给长春市金融控股集团有限公司或其指定的下属子公司。公司正在就上述重大资产出售事项同各相关方持续沟通协商,并积极推进尽职调查等相关工作。本次交易尚处于筹划阶段,相关事项尚存在不确定性。
【TCL科技:拟108亿元收购乐金显示(中国)有限公司、乐金显示(广州)有限公司股权】
TCL科技公告,公司拟通过控股子公司TCL华星收购乐金显示(中国)有限公司(以下简称“LGDCA”)80%股权、乐金显示(广州)有限公司(以下简称“LGDGZ”)100%股权,以及LGDCA、LGDGZ运营所需相关技术及支持服务,基础购买价格为108亿元。最终收购金额根据过渡期损益、交割时点等因素会有调整。
【4连板恒银科技:公司股票短期涨幅远高于同行业涨幅】
恒银科技发布股票交易风险提示公告,公司股票短期涨幅远高于同行业涨幅。公司目前生产经营正常,近期公司经营情况及内外部经营环境没有发生重大变化。公司主营业务为金融智能终端设备的研发及制造,为银行等客户提供所需的现金类、非现金类、支付安全类等,包括但不限于:自动柜员机(ATM)、存取款一体机(CRS)、大额高速存取款一体机(TCR)、智慧柜员机等产品及相关技术和服务。
投资&签约
【爱旭股份:全资子公司拟引资21亿元扩股】
爱旭股份公告,全资子公司山东爱旭拟增资扩股,公司拟以7.5亿元现金认购山东爱旭新增注册资本,同时引入鹊华科创以13.5亿元现金认购山东爱旭新增注册资本。本次增资完成后,山东爱旭注册资本将由24亿元增至45亿元,其中公司持股比例为70%,鹊华科创持股比例为30%。本次增资不构成关联交易,也不构成重大资产重组。增资事项已经公司第九届董事会第三十次会议审议通过,无需提交公司股东大会审议。
股权变动
【西宁特钢:西矿集团拟将5.2396%股份协议转让给西矿资管】
西宁特钢公告,公司持股5%以上股东西矿集团与西矿资管签署了股份转让协议,西矿集团拟将其持有的170,553,803股公司股份(占公司总股本的5.2396%)协议转让给西矿资管。此次股份转让为同一控制下不同主体之间的股份转让,不涉及向市场增持或减持公司股份,不会导致公司控股股东或实际控制人发生变化。
【锦龙股份:转让中山证券67.78%股权已在上海联合产权交易所预挂牌】
锦龙股份公告,此前披露,拟转让所持有的中山证券有限责任公司67.78%股权。截至目前,本次交易已在上海联合产权交易所预挂牌,公司已聘请证券服务机构开展相关工作。待相关工作完成后,公司董事会将审议确定该交易的交易条件、转让底价等事项;在该等事项确定后,标的股权将在上海联合产权交易所正式挂牌转让。
增减持&回购
【九联科技:持股5%以上股东减持后持股比例低于5%】
九联科技公告,公司股东汇文添富、汇文运通以及齐梁合计持有公司股份数量从4520万股减少至2499.9967万股,占公司总股本的比例由9.0400%减少至4.9999%,不再是公司持股5%以上的股东。本次权益变动系股东的正常减持行为,不会对公司治理结构及持续经营产生重大影响,不会导致实际控制人的变化。
【长青科技:股东拟合计减持不超8.91%股份】
长青科技公告,公司大股东深圳市华信资本管理有限公司-深圳市恒鑫汇诚股权投资中心计划减持不超过4096932股,占总股本2.97%。深圳市创新投资集团有限公司及其一致行动人计划减持不超过4096932股,占总股本2.97%。合计持有5%以上股份的股东常州国润九号企业管理咨询合伙企业及常州珊瑚私募基金管理合伙企业-常州国润九号企业管理咨询合伙企业计划减持不超过4096932股,占总股本2.97%。
【光大银行:控股股东已累计增持总股本的0.14% 拟继续按照增持计划择机增持公司股份】
光大银行公告称,截至本公告披露日,控股股东光大集团通过上海证券交易所系统以集中竞价方式累计增持本行A股股份8061.95万股,占本行总股本的0.14%,累计增持金额为2.49亿元(不含交易费用),占增持计划金额下限的62%。光大集团拟继续按照增持计划择机增持本行股份。本次增持计划可能存在因资本市场情况发生变化或其他风险因素导致延迟实施或无法实施的风险。
经营&业绩
【新北洋:预计前三季度净利3004.86万元-3756.08万元 同比扭亏】
新北洋发布2024年前三季度业绩预告,预计前三季度净利润3004.86万元-3756.08万元,上年同期亏损626.01万元。报告期内,公司牢抓金融信创产业机遇,充分发挥自研现金模块、票据模块的核心技术竞争优势,金融机具场景化产品解决方案在国内市场的拓展进入爆发增长阶段,同时公司积极推动金融机具业务“出海”进程,在海外市场的拓展也取得显著效果。
【双环传动:前三季度净利润同比预计增长22.66%-26.05%】
双环传动发布2024年前三季度业绩预告,预计归属于上市公司股东的净利润为7.23亿元-7.43亿元,比上年同期增长22.66%-26.05%。公司表示,业绩增长主要得益于新能源汽车齿轮业务的快速增长。同时,公司智能执行机构业务在智能家居和智能汽车领域的市场占有率持续提升,也为公司整体业绩注入了新的增长动力。
合同&项目中标
【国力股份:子公司中标5657.71万元中科院高能物理研究所采购项目】
国力股份公告,全资子公司国力研究院收到《中标通知书》,成为中科院高能物理研究所CSNS-II超导椭球腔和散束腔648MHz速调管采购项目的中标单位,中标价为5657.71万元。此次中标是公司科研能力、技术水平和制造能力得到认可的充分表现,将对公司的营业收入和营业利润产生积极影响。但公司尚未与采购单位签订正式项目合同,项目最终结算金额以签订的项目合同相关商务条款为准。
股价异动
【3连板永辉超市:公司股东股权转让尚存在不确定性】
永辉超市发布股票交易异常波动公告,经公司自查及向主要股东核实,不存在应披露而未披露的重大事项。公司目前生产经营活动正常,内外部经营环境未发生重大变化。公司股东股权转让尚存在不确定性,尚需相关审议程序。
【鼎信通讯:被国家电网列入黑名单2年 预警期限和最终处理结果暂不确定】
鼎信通讯公告,公司股票于9月24日至9月26日连续三个交易日内收盘价格跌幅偏离值累计超过20%,属于股票交易异常波动情形。公司被国家电网自2024年2月23日至2026年2月22日期间所有品类在国家电网系统招标采购中列入黑名单2年,并收到中国南方电网有限责任公司的黑名单预警,预警期限和最终处理结果暂不确定。公司2024年上半年净利润为-4864.80万元,同比由盈转亏。公司与华为尚未开展实质性合作。
【6连板海能达:目前公司经营情况正常】
海能达发布股票交易异常波动公告,经核查,公司前期披露的信息不存在需要更正、补充之处,公司目前经营情况正常,内外部经营环境未发生重大变化。公司、控股股东及实际控制人不存在关于公司的应披露而未披露的重大事项,也不存在处于筹划阶段的重大事项。公司2024年三季度报告预约披露时间为2024年10月31日,目前相关财务数据未向第三方提供。
【3天2板本钢板材:交易方案尚需进一步论证和沟通协商】
本钢板材发布股票交易异常波动公告,公司于2023年6月披露了重大资产重组预案,目前交易方案尚需进一步论证和沟通协商,不排除存在交易方案调整、中止或取消的可能。除上述事项外,公司、控股股东和实际控制人不存在关于公司的应披露而未披露的重大事项或处于筹划阶段的重大事项。
其他
【高斯贝尔:持股5%以上股东刘潭爱部分股份被司法强制执行】
高斯贝尔公告,公司近日收到山东省潍坊市寒亭区人民法院发来的《协助执行通知书》,持股5%以上股东刘潭爱因与滨城投资合同纠纷案,法院将刘潭爱先生持有公司3,072,400股(占公司总股本1.84%)视情况采用集中竞价、大宗交易、司法拍卖等方式进行执行,减持时间为2024年10月8日至2024年12月27日。如本次司法执行完成后,刘潭爱持有公司股票将从8,370,400股减少为5,298,000股,持股比例将由5.01%下降至3.17%,刘潭爱将不再是公司持股5%以上股东。本次股份变动不会导致公司实际控制权发生变化,不会对公司的治理结构和经营情况产生影响。
【深圳能源:妈湾电厂升级改造煤电环保替代一期工程项目获核准批复】
深圳能源公告,公司控股子公司深圳妈湾电力有限公司收到《深圳市发展和改革委员会关于妈湾电厂升级改造煤电环保替代一期工程项目核准的批复》。根据批复,同意建设妈湾电厂升级改造煤电环保替代一期工程项目,项目总投资为64.51亿元,其中项目资本金为13.34亿元。项目建设地点位于深圳市南山区妈湾大道妈湾电厂内,主要建设内容为建设2×660MW超超临界燃煤发电机组,并建设烟气除尘、脱硫、脱硝等设施。项目的核准将有利于公司优化能源结构,提高能源利用效率,降低运营成本,进一步减少碳排放。但公司投资建设该项目尚需履行相应决策程序,项目未来推进进度存在不确定性。
【捷捷微电:发行股份购买资产并募集配套资金事项获证监会同意注册批复】
捷捷微电公告,公司拟通过发行股份及支付现金方式购买捷捷微电(南通)科技有限公司30.24%股权,并同时向不超过35名特定对象发行股份募集配套资金。公司近日收到证监会批复,同意公司发行股份购买资产并募集配套资金的注册申请。
【君实生物:JS125药物临床试验申请获批准】
君实生物公告,公司近日收到国家药品监督管理局核准签发的《药物临床试验批准通知书》,WJ47156片(项目代号“JS125”)的临床试验申请获得批准。JS125是靶向组蛋白去乙酰化酶抑制剂,由公司与微境生物医药科技(上海)有限公司合作开发,拟用于恶性肿瘤的治疗。
