关于我们
网站声明
联系方式
用户反馈
网站地图
帮助
首页
电报
话题
盯盘
VIP
FM
投研
下载
头条
A股
港股
环球
公司
券商
基金·ETF
地产
金融
汽车
科创
品见
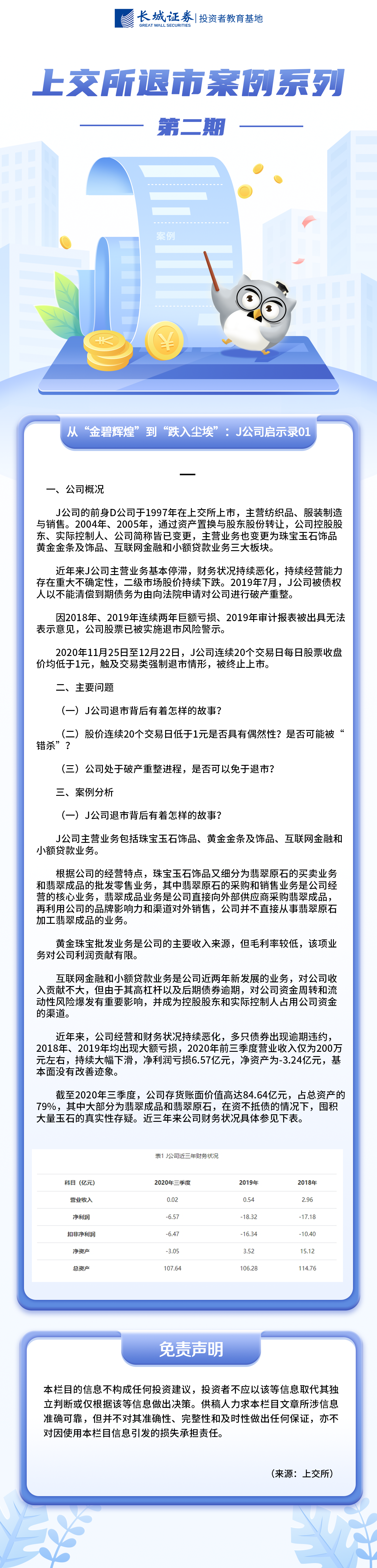
上交所退市案例系列——第二期:从“金碧辉煌”到“跌入尘埃”:J公司启示录01
2025-06-09 15:39 星期一
长城证券
上交所退市案例系列——第二期:从“金碧辉煌”到“跌入尘埃”:J公司启示录01
收藏
阅66.59W
我要评论
反馈意见
图片
欢迎您发表有价值的评论,发布广告和不和谐的评论都将会被删除,您的账号将禁止评论。
发表评论
要闻
股市
查看更多
关于我们
|
网站声明
|
联系方式
|
用户反馈
|
网站地图
|
友情链接
|
举报电话:021-54679377转617
举报邮箱:editor@cls.cn
财联社
©2018-2026
上海界面财联社科技股份有限公司 版权所有
沪ICP备14040942号-9
沪公网安备31010402006047号
互联网新闻信息服务许可证:31120170007
沪金信备 [2021] 2号