摩尔线程:网上发行最终中签率为0.03635054%

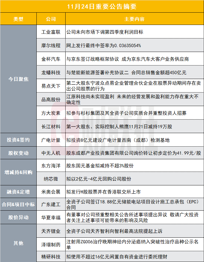
今日聚焦
【工业富联:公司未向市场下调第四季度利润目标】
工业富联(601138.SH)发布澄清公告称,2025年11月24日,网络上流传关于富士康工业互联网股份有限公司(简称“公司”)“下调第四季度业绩目标”、“大客户在L10/L11商业模式上会有调整”等不实言论,引发部分关注。对此,公司澄清并郑重声明。经核实,公司针对网络平台流传事项声明如下:1、网络流传相关言论不属实。当前,公司第四季度整体经营,包括GB200、GB300等相关产品出货均按既定计划推进,客户需求持续畅旺,生产及出货一切正常,且目前未收到任何主要客户关于调整业务模式、下修份额或价格的要求。2、公司未向市场下调第四季度利润目标,不存在应披露未披露的信息。同时,与客户合作开发的下一代产品,也正在按前期的计划如期顺利推进当中。
【摩尔线程:网上发行最终中签率为0.03635054%】
根据上交所提供的数据,本次网上发行有效申购户数为482.66万户,有效申购股数为462.17亿股,网上发行初步中签率为0.02423369%。根据《摩尔线程智能科技(北京)股份有限公司首次公开发行股票并在科创板上市发行公告》公布的回拨机制,由于本次网上发行初步有效申购倍数约为4126.49倍,超过100倍,发行人和保荐人(主承销商)决定启动回拨机制,对网下、网上发行的规模进行调节,将扣除最终战略配售部分后本次公开发行股票数量的10%(向上取整至500股的整数倍,即560.00万股)从网下回拨到网上。回拨机制启动后:网下最终发行数量为3,920.00万股,占扣除最终战略配售数量后发行数量的70.00%;网上最终发行数量为1,680.00万股,占扣除最终战略配售数量后发行数量的30.00%。回拨机制启动后,网上发行最终中签率为0.03635054%。
【金杯汽车:与京东签订战略框架协议 成为京东汽车大客户业务供应商】
金杯汽车(600609.SH)公告称,公司与北京京东世纪信息技术有限公司签订《合作框架协议》,双方将在售后服务生态、整车营销、供应链协同合作以及其他潜在合作领域展开合作。该协议为框架性协议,不涉及具体金额,对公司2025年度的经营业绩及未来业绩增长的影响尚不确定。双方签订本协议后,在符合金杯汽车授权条件下,金杯汽车可对京东填补金杯汽车空白区域的维修保养门店予以授权,为京东门店开通金杯汽车售后服务资质,以补充金杯汽车在空白市场的服务能力。金杯汽车需对开始合作后的,填补空白区域的维修保养门店给予相应的培训支持/备件支持/技术支持/服务支持。京东作为金杯汽车的非独家营销渠道之一,金杯汽车可在京东多个渠道就品牌营销活动宣发、试驾用户转化、京东集团员工购车优惠等方面开展合作。双方同意,将基于京东在供应链、物流及商品资源方面的优势,积极探索在金杯汽车门店运营、客户服务及车主生态等相关物资采购领域的协同合作可能性。具体合作项目由双方另行协商并签署书面协议确定。通过本次合作,公司将切入京东汽车大客户业务,成为京东汽车大客户业务的供应商。公司亦将入驻京东商城,拓展线上汽车销售渠道、方便消费者选购。本次合作有利于公司突破传统获客瓶颈、拓宽汽车销售渠道、激活业务增量,符合公司发展需要及全体股东利益。此外,双方在物流、供应链等领域开展合作,也将有利于公司业务拓展。
【龙蟠科技:与楚能新能源签署补充协议二 合同总销售金额超450亿元】
龙蟠科技(603906.SH)公告称,公司控股子公司常州锂源及控股孙公司南京锂源(合称为“卖方”)与楚能新能源全资子公司武汉楚能、孝感楚能及宜昌楚能(合称为“买方”)共同签署了《之补充协议二》,对原协议相关条款进行补充与修订。《原协议》约定:自2025年至2030年期间,卖方合计向买方销售15万吨磷酸铁锂正极材料产品。《补充协议二》约定:自2025年至2030年期间,卖方合计向买方销售130万吨磷酸铁锂正极材料产品。如按照预计数量及市场价格估算,《补充协议二》与《原协议》总销售金额超人民币450亿元(最终根据销售订单据实结算)。《补充协议二》自2025年11月24日起生效。
【易点天下第二大股东宁波众点易企业管理合伙企业在股票异动期间存在卖出公司股票的行为】
易点天下(301171.SZ)发布股票交易异常波动公告称,经核查,公司控股股东、实际控制人邹小武之一致行动人宁波众点易企业管理合伙企业(有限合伙)在股票异动期间存在卖出公司股票的行为。本次减持与此前已披露的意向、减持计划一致。小财注:截至三季度末,宁波众点易企业管理合伙企业位列易点天下第二大股东,持股3591万股,占公司总股本的7.61%。易点天下9月26日公告,宁波众点易计划在2025年10月28日至2026年1月27日期间减持不超过1415.66万股,占本公司总股本比例3.00%。
【20CM二连板品高股份:江原科技尚未实现盈利 未来的经营发展和盈利能力存在重大不确定性】
品高股份(688227.SH)披露股票交易异常波动公告,公司于2025年11月21日披露了《关于拟对外投资暨关联交易并签署投资框架协议的公告》,本次交易标的江原科技尚处于初创阶段,2024年度营业收入3000万元(2022年度和2023年度营业收入均为0元)、归母净利润-14663.28万元;2025年1—10月营业收入3561.65万元、归母净利润-12061.58万元。截至目前尚未实现盈利,未来的经营发展和盈利能力存在重大不确定性,投资可能面临重大风险。江原科技所处行业为集成电路设计行业,T800芯片目前正处于研发阶段且尚未流片。若该芯片量产时间放缓,或技术迭代速度落后于市场需求变化,将可能丧失市场竞争力,从而导致江原科技未来可能面临业绩增速放缓或下滑的风险。本次交易投资回收期长,江原科技运营发展过程中可能受宏观经济、产业政策、行业周期及江原科技自身的经营管理等多种因素影响,存在不能实现预期效益甚至投资失败及减值亏损等重大风险。
【方大炭素:拟参与杉杉集团及其全资子公司实质合并重整投资人招募】
方大炭素(600516.SH)公告称,公司拟作为产业协同方参与杉杉集团有限公司及其全资子公司宁波朋泽贸易有限公司的实质合并重整投资人招募。
【2连板长江材料:第一大股东、实际控制人熊鹰11月21日减持19万股】
长江材料(001296.SZ)发布异动公告,公司控股股东、实际控制人熊鹰在本公司股票交易异常波动期间(2025年11月21日)通过集中竞价减持公司股票19万股。熊鹰本次减持与减持计划一致,减持数量未超过计划减持数量。截至本公告披露日,本次减持计划尚未实施完毕。公司控股股东、实际控制人熊杰及其一致行动人熊帆、熊寅在公司股票异常波动期间未买卖本公司股票。小财注:截至三季度末,熊鹰位列长江材料第一大股东,持股3715.79万股,占公司总股本的24.84%。二级市场上,长江材料自4月9日低点迄今股价累计最大涨幅达105%。
投资&签约
【广电计量:拟投资8亿元建设广电计量西南(成都)检测基地】
广电计量(002967.SZ)公告称,公司为满足经营发展需要,解决西南区域长期发展问题,实现公司“十五五”战略发展规划目标,拟投资建设广电计量西南(成都)检测基地,项目总投资8亿元。该基地将解决公司在成都实验室基地场地租赁问题,避免租赁到期后搬迁对实验室正常运营的不利影响和风险,为公司长远经营规划及持续竞争力提升提供有力保证。同时,通过建设西南检测基地,公司将持续降低物业租金等运营成本及费用,有效提升公司盈利水平。
【尚纬股份:拟5.2亿元增资控股四川中氟泰华新材料科技有限公司】
尚纬股份(603333.SH)公告称,公司拟使用自有或自筹资金5.2亿元对四川中氟泰华进行增资,增资完成后,公司将持有四川中氟泰华51%的股权。公司当前主营业务为特种电缆制造,通过收购四川中氟泰华51%股权,公司将进入电子化学品及相关基础化学品领域,构建“电缆+化学品”双轮驱动模式,为公司培育了新的战略增长极。四川中氟泰华各产品的产线目前正处于建设中,除少量双氧水业务外,尚未正式对外开展业务。
【宁波华翔:子公司拟参与投资具身智能产业链相关创业投资基金 基金其他投资人包括智元机器人等】
宁波华翔(002048.SZ)公告称,公司下属子公司宁波华翔启源科技有限公司拟参与投资上海瓴智新创创业投资合伙企业(有限合伙),认缴出资500万元。该基金主要围绕具身智能产业链相关的创新企业进行投资,基金规模为13,000万元。基金其他认缴投资人包括智元创新(上海)科技股份有限公司、龙旗科技等。
【天府文旅:与德阳市文广旅局、阿坝大九寨旅游集团签署影视文旅融合发展合作框架协议】
天府文旅(000558.SZ)公告称,公司分别与德阳市文广旅局、阿坝大九寨旅游集团于2025年11月21日签署了《影视文旅融合发展合作框架协议书》,旨在推动影视多元化发展,打造影视旅游综合度假区。双方拟进行项目合作,完善影视配套,完善影视拍摄全产业链服务配套项目等,打造集制作、出品、数字版权交易于一体的影视全产业链服务体系。
【龙旗科技:全资子公司拟3000万元认购投资基金份额 基金主要投资具身智能产业链相关创新企业】
龙旗科技(603341.SH)公告称,公司全资子公司龙旗智能拟作为有限合伙人以自有资金认缴出资3000万元,参与认购上海瓴智新创创业投资合伙企业(有限合伙)的基金份额,占认缴出资总额的23.08%。该合伙企业主要对具身智能产业链相关的创新企业进行直接或间接的股权投资。
股权变动
【中无人机:股东成都产业投资集团有限公司询价转让初步定价为41.99元/股】
中无人机(688297.SH)公告称,根据2025年11月24日询价申购情况,股东成都产业投资集团有限公司询价转让初步确定的转让价格为41.99元/股。参与报价及申购的机构投资者共31名,有效认购股份数量为1798万股,对应有效认购倍数约为1.78倍。本次询价转让拟转让股份已获全额认购,初步确定受让方为17名,拟受让股份总数为1012.5万股。
【大东方:拟转让控股孙公司金华联济80%股权及债权 将减少归属于母公司净利润3425.05万元】
大东方(600327.SH)公告称,公司控股子公司上海均瑶医疗健康科技有限公司拟将所持有的金华联济医院有限公司80%的股权及对金华联济的债权转让给金华市林天生物科技有限公司。其中,金华联济80%股权拟以1元转让,债权合计约8999.10万拟以580万元转让。本次交易完成后,将对2025年合并报表减少归属于母公司净利润3425.05万元,减少归属于母公司的所有者权益3425.05万元。
增减持&回购
【东方海洋:股东国元基金拟减持不超3%股份】
东方海洋(002086.SZ)公告称,持股5%以上股东国元基金因基金份额持有人赎回申请,计划在2025年12月18日至2026年3月17日期间,通过集中竞价方式减持不超过1,958万股(占总股本1%),通过大宗交易方式减持不超过3,916万股(占总股本2%),合计减持不超过5,874万股,占公司总股本的3%。减持股份来源为资本公积金转增股份。
【惠发食品:股东惠希平拟减持不超3%公司股份】
惠发食品(603536.SH)公告称,股东惠希平因自身资金需要,计划通过集中竞价方式减持不超过242.38万股,占公司总股本的1.00%;通过大宗交易方式减持不超过484.76万股,占公司总股本的2.00%。本次合计减持不超过727.14万股,占公司总股本的3.00%。减持期间为2025年12月17日至2026年3月17日,减持方式为集中竞价和大宗交易,股份来源为继承取得。
【纳芯微:拟以2亿元-4亿元回购公司股份】
纳芯微(688052.SH)公告称,公司拟以集中竞价交易方式回购公司股份,回购资金总额不低于人民币20,000万元,不超过人民币40,000万元。回购股份将在未来适宜时机全部用于员工持股计划或股权激励。若公司未能在股份回购实施结果暨股份变动公告后3年内使用完毕已回购股份,尚未使用的已回购股份将予以注销。回购价格不超过人民币200元/股。
【洛凯股份:股东添赛电气拟减持不超0.2684%股份】
洛凯股份(603829.SH)公告称,上海添赛电气科技有限公司计划通过集中竞价交易方式减持公司股份不超过50万股,占公司总股本的0.2684%,减持期间为2025年12月17日至2026年3月16日,减持原因为自身资金需求。
融资&定增
【米奥会展:拟发行H股股票并在香港联交所上市】
米奥会展(300795.SZ)公告称,公司于2025年11月24日召开董事会审议通过相关议案,拟申请首次公开发行境外上市外资股(H股)并在香港联交所主板挂牌上市。公司将充分考虑现有股东利益及境内外资本市场情况,选择适当的时机和发行窗口完成本次发行并上市。目前,公司正与相关中介机构就本次发行并上市的相关工作进行商讨,其他具体细节尚未最终确定。
合同&项目中标
【广东建工:全资子公司签订18.88亿元储能电站项目设计施工总承包(EPC)合同】
广东建工(002060.SZ)公告称,公司全资子公司广东省源天工程有限公司与广东振森电力设计研究有限公司组成的联合体,与深圳深汕特别合作区蓝骏储能有限公司签订《深汕特别合作区蓝骏储能电站项目设计施工总承包(EPC)施工总承包合同》,合同金额为18.88亿元,其中广东源天承担的工程任务金额为18.76亿元。
【同济科技:全资子公司中标西安河山锦绣府项目施工一标段 中标价格8.66亿元】
同济科技(600846.SH)公告称,公司全资子公司上海同济建设有限公司收到西安中新沁园房地产开发有限公司发出的中标通知书,中标西安河山锦绣府项目施工一标段,中标价格8.66亿元。该项目位于西安浐灞生态区,总建筑面积约105,391.59平方米。公司将办理合同签订事宜,具体细节以最终签署的正式合同为准。
股价异动
【华夏幸福:有董事对公司预重整相关公告所述事项提出异议 敬请广大投资者关注上述事项可能带来的影响及风险】
华夏幸福(600340.SH)公告称,公司股票交易连续三个交易日内收盘价格跌幅偏离值累计达到20%,属于股票交易异常波动情形。经公司自查,近日相关媒体关于“公司对预重整事项是否应经过董事会及股东会表决”、“债委会要求对公司财务状况开展专项尽职调查工作”等报道,引发社会各界的广泛关注。公司敬请广大投资者以公司对外披露的信息为准,理性判断,审慎开展投资活动。近日,公司关注到媒体报道,有董事对公司预重整相关公告所述事项提出异议,公司高度重视并积极沟通各方,敬请广大投资者关注上述事项对公司风险化解可能带来的影响及风险。
其他
【天齐锂业:全资子公司天齐智利向智利最高法院提起上诉】
天齐锂业(002466.SZ)公告称,公司全资子公司天齐智利因不服智利圣地亚哥上诉法院判决,于智利当地时间2025年11月21日通过智利法院向智利最高法院提起上诉,请求撤销被上诉判决,并支持天齐智利的主张。目前,智利最高法院未就本次上诉请求作出新的判决或决定,预计不会对公司本期利润或期后利润产生重大影响。
【泽璟制药:注射用ZG006治疗晚期神经内分泌癌纳入突破性治疗品种公示名单】
泽璟制药(688266.SH)公告称,公司在研产品注射用ZG006被国家药品监督管理局药品审评中心纳入突破性治疗品种公示名单,适应症为ZG006单药治疗既往至少经含铂方案治疗后复发或进展的DLL3阳性的晚期神经内分泌癌患者。公示期为2025年11月24日至2025年12月1日,存在公示期被提出异议的风险。该事项对公司近期业绩不会产生重大影响,药品研发周期长、审批环节多、研发投入大,存在不确定性,敬请投资者谨慎决策,注意防范投资风险。
【一品红:全资子公司获得重酒石酸利斯的明口服溶液注册证书】
一品红(300723.SZ)公告称,公司全资子公司广州一品红制药有限公司收到国家药品监督管理局核准签发的重酒石酸利斯的明口服溶液《药品注册证书》。该药品用于治疗轻、中度阿尔茨海默型痴呆的症状。获批视同通过一致性评价,根据米内网数据,2024年利斯的明在中国城市和县级公立医院的销售规模约为10,021万元人民币。此次获得注册证书将进一步丰富公司产品管线和产品品类,增强在慢病药领域的竞争力,但同时也存在销售不达预期的风险。
【海创药业:口服PROTAC药物HP518片获得用于治疗晚期前列腺癌的临床试验批准 国内外暂无同类产品获批上市】
海创药业(688302.SH)公告称,公司收到中国国家药品监督管理局药品审评中心核准签发的《药物临床试验批准通知书》,同意HP518片联合抗肿瘤药物开展用于治疗晚期前列腺癌的Ⅰb/Ⅱ期临床试验。HP518是公司基于蛋白降解靶向联合体(PROTAC)核心技术平台自主研发的口服靶向降解雄激素受体(AR)的PROTAC药物,拟联合抗肿瘤药物治疗晚期前列腺癌。截至目前,HP518片已分别于中国、澳大利亚和美国三个国家获批开展用于晚期前列腺癌的临床试验。目前国内外暂无同类产品获批上市。
【精研科技:拟使用不超过16亿元闲置自有资金进行委托理财】
精研科技(300709.SZ)公告称,公司及子公司拟使用不超过16亿元的闲置自有资金进行委托理财,在额度内可循环滚动使用,但任一时点的委托理财金额不得超过上述投资额度。投资种类包括但不限于银行理财产品、资产管理计划等产品。投资期限为自股东会审议通过之日起12个月内有效。公司已建立《委托理财管理制度》,并严格遵循审慎投资原则,选择资信状况及财务状况良好、无不良诚信记录及盈利能力强的合格专业理财机构作为受托方。
