沐曦股份:新股中签结果公布 中签号码共有19331个

今日聚焦
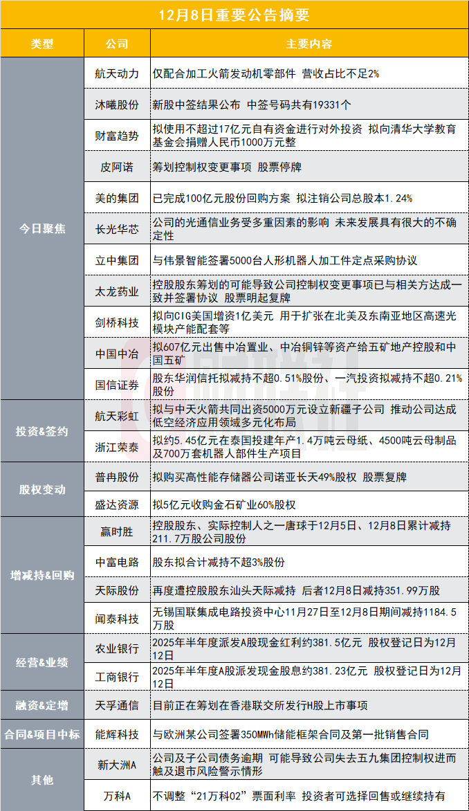
【两连板航天动力:仅配合加工火箭发动机零部件 营收占比不足2%】
航天动力(600343.SH)发布股票交易风险提示性公告,公司主营业务不涉及商业航天,亦无商业航天类资产对外投资,仅配合加工火箭发动机零部件,营收占比不足2%。公司主要从事泵及泵系统、液力传动系统等的研发、生产、销售,业务主要涉及能源、化工、水利、交通等行业,主要应用于民用领域。
【沐曦股份:新股中签结果公布 中签号码共有19331个】
沐曦股份公告称,发行人和保荐人12月8日上午进行沐曦股份首次公开发行股票网上发行摇号抽签仪式。凡参与网上发行申购沐曦股份A股股票的投资者持有的申购配号尾数与上述号码相同的,则为中签号码。中签号码共有19331个,每个中签号码只能认购500股沐曦股份A股股票。
【中国中冶:拟607亿元出售中冶置业、中冶铜锌等资产给五矿地产控股和中国五矿】
中国中冶(601618.SH)公告称,公司拟将所持有的中冶置业100%股权及对中冶置业的标的债权,有色院、中冶铜锌、瑞木管理100%股权,中冶金吉67.02%股权,以及华冶杜达100%股权出售给五矿地产控股和中国五矿。交易价格为606.76亿元。本次交易构成关联交易,不构成重大资产重组,已达到股东会审议标准,需提交股东会审议批准。通过本次交易,公司将剥离非核心资产并优化配置资源,有利于优化公司业务结构、聚焦核心主业、提升核心竞争力与持续盈利能力。未来,公司将聚焦冶金工程、有色与矿山工程建设和运营、高端基建、工业建筑和新兴产业等领域,推动业务实现高质量发展。
【国信证券:股东华润信托拟减持不超0.51%股份、一汽投资拟减持不超0.21%股份】
国信证券(002736.SZ)公告称,股东华润信托计划减持不超过5,200万股,即不超过公司总股本的0.51%,减持方式为集中竞价,减持原因为资产配置调整需求,减持期间为公告发布之日起15个交易日后的3个月内(2025年12月31日至2026年3月30日);股东一汽投资计划减持不超过2,200万股,即不超过公司总股本的0.21%,减持方式为集中竞价,减持原因为补充经营发展资金需要,减持期间为公告发布之日起3个交易日后的3个月内(2025年12月15日至2026年3月14日)。
【赢时胜:控股股东、实际控制人之一唐球于12月5日、12月8日累计减持211.7万股公司股份】
赢时胜(300377.SZ)发布股票交易异常波动公告称,公司控股股东、实际控制人之一唐球于2025年12月5日、2025年12月8日通过集中竞价交易和大宗交易方式累计减持公司股份211.70万股,占公司总股本比例的0.28%。上述减持事项符合预披露公告中的减持计划。
【中富电路:股东拟合计减持不超3%股份】
中富电路(300814.SZ)公告称,公司控股股东、实际控制人之一致行动人中富电子、睿山科技、泓锋实业计划自公告披露之日起15个交易日后的3个月内,通过集中竞价和大宗交易方式合计减持不超过574.29万股,即不超过公司总股本的3%。其中,集中竞价方式减持不超过191.43万股(不超过总股本的1%),大宗交易方式减持不超过382.86万股(不超过总股本的2%)。减持原因为股东资金需求,股份来源为公司首次公开发行前持有的股份。
【财富趋势:拟使用不超过17亿元自有资金进行对外投资 拟向清华大学教育基金会捐赠人民币1000万元整】
财富趋势(688318.SH)发布第六届董事会第三次会议决议公告称,审议通过《关于授权总经理对外投资额度的议案》,在确保资金安全、操作合法合规、保证日常经营不受影响的前提下,公司(包括下属的全资、控股子公司)拟使用闲置自有资金不超过人民币17亿元(包含本数)进行对外投资,使用期限为12个月,自董事会通过之日起12个月之内有效,在上述额度及期限内,资金可以滚动使用。审议通过《关于对外捐赠的议案》,公司拟向清华大学教育基金会捐赠人民币1000万元整。分5年,每年向“清华大学交叉信息研究院发展基金项目”支付捐赠款200万元,用于学院引进人才和科研项目经费。本次捐赠用于支持清华大学交叉信息研究院聚焦计算机科学、量子信息与人工智能等前沿方向的科研发展,推动与经济学、制造业、医疗、金融等领域的深度交叉,促进在人工智能、量子信息、金融科技等领域的实践应用。
【皮阿诺:筹划控制权变更事项 股票停牌】
皮阿诺(002853.SZ)公告称,公司控股股东、实际控制人马礼斌正在筹划有关公司控制权变更事宜,可能导致公司实际控制人发生变更。经申请,公司股票自2025年12月9日起停牌,预计停牌时间不超过2个交易日。目前各方主体正在就具体交易方案等事项进行磋商,具体以签订的相关协议为准。
【天孚通信:目前正在筹划在香港联交所发行H股上市事项】
天孚通信(300394.SZ)公告称,公司股票交易价格连续3个交易日内收盘价格涨幅偏离值累计超过30%,属于股票交易异常波动情形。公司目前经营情况正常,除已披露信息外,公司内外部经营环境未发生重大变化。公司目前正在筹划在香港联交所发行H股上市事项,相关细节和方案尚未确定,本次H股上市不会导致公司控股股东和实际控制人发生变化。此外,公司董事、副总经理王志弘计划减持不超过39.5万股,公司董事会秘书、副总经理陈凯荣计划减持不超过5.6万股,公司财务总监吴文太计划减持不超过2.4万股。上述减持计划尚未开始实施。
【美的集团:已完成100亿元股份回购方案 拟注销公司总股本1.24%】
美的集团(000333.SZ)公告称,公司已完成以集中竞价交易方式回购公司部分已发行的A股股份,回购金额达100亿元,占回购方案的金额上限。根据本次回购方案,回购股份70%及以上将用于注销并减少注册资本。公司本次累计回购股份1.35亿股,其中9500万股将予以依法注销减少注册资本,注销股份占注销前总股本比例为1.24%。
【普冉股份:拟购买高性能存储器公司诺亚长天49%股权 股票复牌】
普冉股份(688766.SH)公告称,公司拟通过发行股份、可转换公司债券及支付现金的方式购买诺亚长天49%股权,并发行股份募集配套资金。本次交易完成后,公司将持有诺亚长天100%股权。本次交易不设置业绩补偿承诺和减值补偿承诺。公司股票将于2025年12月9日开市起复牌。标的公司专注于提供高性能2D NAND及衍生存储器(SLC NAND,eMMC,MCP)产品及方案,核心技术团队深耕行业多年,拥有深厚的存储器技术积累,在固件算法开发、存储芯片测试方案等多个领域掌握关键技术。
【航天彩虹:拟与中天火箭共同出资5000万元设立新疆子公司 推动公司达成低空经济应用领域多元化布局】
航天彩虹(002389.SZ)公告称,公司拟与中天火箭共同出资5000万元人民币在新疆乌鲁木齐市设立新疆中天火箭人工影响天气技术有限责任公司,其中公司出资1000万元,占20%股权,中天火箭出资4000万元,占80%股权。此次交易构成关联交易,不构成重大资产重组。公司本次合资方中天火箭与公司同属中国航天科技集团有限公司控制下的上市公司。本次公司与关联方共同对外投资设立子公司事宜契合公司长期发展战略目标。此举有助于充分发挥公司在无人机及低空经济领域的技术优势,以及中天火箭在人工影响天气领域所积累的技术经验,推动公司达成低空经济应用领域的多元化布局,在技术、产品及服务层面形成协同效应,有利于进一步增强公司的综合竞争力。
【长光华芯:公司的光通信业务受多重因素的影响 未来发展具有很大的不确定性】
长光华芯(688048.SH)发布股票交易异常波动公告称,公司的光通信业务受多重因素的影响,未来发展具有很大的不确定性。第一,由于地缘政治因素复杂多变,局部的缓和可能会短期带来部分国际市场的开拓机会,但公司光芯片的海外业务布局尚处于起步阶段,可能出现发展不及预期、业务受阻等不可预测的风险;第二,业务发展过程中可能出现供应链与原材料风险,由于高端光通信产品依赖特定原材料(如磷化铟),若供应链出现波动或国际贸易环境变化,可能影响生产交付与成本控制。第三,光通信市场需求与数据中心建设进程、全球算力需求发展等因素紧密相关,若下游投资节奏放缓或需求不及预期,可能会对公司的业绩产生影响。
【立中集团:与伟景智能签署5000台人形机器人加工件定点采购协议】
立中集团(300428.SZ)公告称,公司与北京伟景智能科技有限公司签署《人形机器人加工件定点采购协议》,甲方拟长期采购乙方生产的机器人加工件,包括人形机器人的六个核心零部件。协议合作期限为5年,预计合同金额约为7500万元。本协议为框架协议,约定合作期限内甲方对乙方的采购数量为5000套加工件(对应5000台人形机器人所需的全套加工件)。本协议合作期限为5年该协议的签订标志着客户对公司人形机器人零部件生产能力和技术的认可,符合公司中长期发展战略。但协议中约定的采购数量及合同金额为预测值,实际以双方最终签署的《采购订单》为准。
【太龙药业:控股股东筹划的可能导致公司控制权变更事项已与相关方达成一致并签署协议 股票明起复牌】
太龙药业(600222.SH)公告称,公司控股股东郑州泰容产业投资有限公司正在筹划的可能导致公司控制权变更的事项已与相关方达成一致并签署协议。公司股票将于2025年12月9日开市起复牌。该事项尚需履行必要的内部决策,并获得有权监管机构批准后方可正式实施。
【时隔仅一个交易日天际股份再度遭控股股东汕头天际减持 后者12月8日减持351.99万股】
天际股份(002759.SZ)公告称,公司收到控股股东汕头天际出具的《告知函》,汕头天际于2025年12月8日通过集中竞价方式减持351.99万股,本次权益变动后,汕头天际及一致行动人星嘉国际合计持有公司股份5725.34万股,占公司总股本比例降为11.42%,权益变动触及1%的整数倍。
【农业银行:2025年半年度派发A股现金红利约381.5亿元 股权登记日为12月12日】
农业银行(601288.SH)公告称,公司2025年半年度利润分配方案已获股东会通过,本次利润分配每股派发现金红利0.1195元(含税),共计派发现金红利约人民币418.23亿元(含税);其中,派发A股现金红利共约人民币381.50亿元(含税)。股权登记日为2025年12月12日,除权(息)日和现金红利发放日均为2025年12月15日。
【工商银行:2025年半年度A股派发现金股息约381.23亿元 股权登记日为12月12日】
工商银行(601398.SH)公告称,公司2025年中期利润分配方案已获股东会审议通过,A股每股派发现金股息人民币0.1414元(含税),股权登记日为2025年12月12日,除权(息)日为2025年12月15日,现金红利发放日为2025年12月15日。此次派发现金股息共计约人民币503.96亿元,其中A股派发约人民币381.23亿元。
【新大洲A:公司及子公司债务逾期 可能导致公司失去五九集团控制权进而触及退市风险警示情形】
新大洲A(000571.SZ)公告称,公司及全资子公司存在债务逾期情况,目前正在积极寻求解决方案,但尚未达成可继续推进的方案,债务逾期解决存在重大不确定性。若逾期债务未能妥善解决并进入诉讼程序,可能导致公司失去对内蒙古牙克石五九煤炭(集团)有限责任公司的控制权,继而导致公司无法合并五九集团财务报表,五九集团为本公司主要收入来源,有可能导致公司触及退市风险警示情形。
【闻泰科技第二大股东无锡国联集成电路投资中心11月27日至12月8日期间减持1184.5万股】
闻泰科技(600745.SH)公告称,公司持股5%以上股东无锡国联集成电路投资中心于2025年11月27日至12月8日期间,通过集中竞价和大宗交易方式减持公司股份1184.5万股,占公司总股本的0.95%,其持股比例从7.77%减少至6.82%,权益变动触及1%刻度。本次权益变动为履行此前披露的减持计划,不触及要约收购,不会导致公司控股股东和实际控制人发生变化。
【剑桥科技:拟向CIG美国增资1亿美元 用于扩张在北美及东南亚地区高速光模块产能配套等】
剑桥科技(603083.SH)公告称,公司拟以发行境外上市外资股(H股)募集资金向全资子公司CIG美国增资1亿美元,用于采购配套生产设备,扩张公司在北美及东南亚地区高速光模块产能配套,提升全球交付能力;提升海外研发规模和能力,加速新技术和新产品的开发及技术迭代;加大市场营销力度,支撑业务长期高速成长;加大关键元器件的战略性采购和储备力度,确保交付的稳定及高速增长;参与产业链协同,通过战略性合作提升全球供应链安全;补充运营资金。
【浙江荣泰:拟约5.45亿元在泰国投建年产1.4万吨云母纸、4500吨云母制品及700万套机器人部件生产项目】
浙江荣泰(603119.SH)公告称,公司拟通过全资子公司在泰国建设年产1.4万吨云母纸、4500吨云母制品及700万套机器人部件生产项目,预计总投资约7700万美元(约合人民币54488.28万元)。项目计划购置约七百台生产机器设备,用于云母纸生产线、云母制品生产线和机器人配件生产线;并计划按需购买生产所需的原材料、辅料和配件,2026年年底前正式生产运营。此项目旨在满足公司海外业务发展需求,完善海外产业供应链体系,深化国际市场布局。但需注意,该项目尚需获得相关部门的备案或审批,且存在一定的经营和管理风险。
【能辉科技:与欧洲某公司签署350MWh储能框架合同及第一批销售合同】
能辉科技(301046.SZ)公告称,公司与欧洲某公司签署了350MWh储能框架合同及第一批销售合同,双方约定350MWh合作目标,公司在2026年度向其销售包含电池储能系统(BESS)的相关产品。合同自双方签字盖章之日起生效,有效期至2026年12月31日。
投资&签约
【中远海特:拟2.58亿元增资入股深汕港口投资公司】
中远海特(600428.SH)公告称,公司第九届董事会第四次会议审议通过两项关联交易议案。一是拟由全资子公司洋浦公司以现金2.58亿元对广东盐田港深汕港口投资有限公司进行增资入股,其中第一期增资14,709.5万元,取得其20%股权;第二期按持股比例同比例增资11,138.1万元。
【耀皮玻璃:控股子公司拟投资6.9亿元建设汽车玻璃生产线】
耀皮玻璃(600819.SH)公告称,公司控股子公司上海耀皮康桥汽车玻璃有限公司及其全资子公司计划投资6.901亿元建设与公司主营业务相关的生产线项目,包括仪征汽玻的5亿元夹层及钢化汽车玻璃生产线、天津日板的7900万元钢化汽车玻璃生产线、上海汽玻的7610万元夹层汽车玻璃生产线以及武汉汽玻的3500万元夹层汽车玻璃生产线。
股权变动
【ST易事特:控股股东拟变更为荆江实业 实控人拟变更为荆州市国资委】
ST易事特(300376.SZ)公告称,公司股东广东恒锐、东方集团及何思模先生于2025年12月8日签署《关于转让所持易事特集团股份有限公司股份之股份转让协议》,荆江实业、东方集团及何思模先生签署《关于易事特集团股份有限公司表决权放弃协议》,广东恒锐拟以协议转让的方式向荆江实业转让其持有的易事特4.18亿股无限售流通股股份(占公司总股本的17.93%),东方集团将原质押给广东恒锐的股份中的1686万股上市公司股份(占公司总股本的0.72%)一并转让给荆江实业,荆江实业合计取得上市公司股份4.34亿股(占公司总股本的18.66%)。同时,东方集团不可撤销地放弃其持有的上市公司全部股份(7.22亿股,占公司总股本的31.01%)的表决权。交易完成后,荆江实业将成为上市公司的控股股东,荆州市国资委将成为上市公司的实际控制人。
【宏华数科:拟1.05亿元收购山东盈科杰数码49%股权】
宏华数科(688789.SH)公告称,公司拟使用自有资金或自筹资金,以1.05亿元收购董瑛、谭明、周京福持有的山东盈科杰49%股权。交易完成后,公司将持有山东盈科杰100%股权。本次交易不构成关联交易,不构成重大资产重组。
【歌尔股份:歌尔光学股权交易事项完成 本年度增加约20亿元的投资收益】
歌尔股份(002241.SZ)公告称,公司及歌尔光学科技有限公司与交易相关方已完成换股交易及增资,换股交易完成后,公司对歌尔光学的持股比例由56.6560%变更为37.7707%。随后,公司及宁波舜宇奥来技术有限公司向歌尔光学增资2亿元,持股比例增至38.5713%。换股交易及增资完成后,歌尔光学注册资本增至169,981.5664万元。根据会计准则,歌尔光学将不再纳入公司合并报表范围,公司本年度增加约20亿元的投资收益。
【永达股份:拟购买金源装备49%股权并募集配套资金】
永达股份(001239.SZ)公告称,公司拟通过发行股份及支付现金方式购买葛艳明持有的江苏金源高端装备49%股权,同时向不超过35名特定投资者发行股份募集配套资金。标的公司金源装备为上市公司控股子公司,上市公司持有金源装备51%的股权。标的公司是一家专业从事高速重载齿轮锻件研发、生产和销售的高新技术企业。
【盛达资源:拟5亿元收购金石矿业60%股权】
盛达资源(000603.SZ)公告称,公司拟以现金5亿元收购代洪波、宋和明、梁正斌合计持有的伊春金石矿业有限责任公司60%股权。金石矿业的核心资产为460高地岩金矿探矿权,该探矿权矿区内Ⅰ号铜钼矿带的Ⅰ-1号主矿体和18条从属矿体的资源量估算结果已通过评审备案。Ⅰ号铜钼矿带的探矿权拟转为采矿权,Ⅱ、Ⅲ号金矿带仍在勘探中。
增减持&回购
【长江电力:近期控股股东中国三峡集团增持28.84亿元公司股份】
长江电力(600900.SH)公告称,公司接到控股股东中国长江三峡集团有限公司通知,其在2025年8月23日至12月8日期间,通过集中竞价方式增持公司股份103,342,440股,增持金额合计28.84亿元。此次权益变动后,中国三峡集团及其一致行动人合计持有公司股份数量增加至12,968,155,381股,合计持股比例由52.58%增至53.00%。本次权益变动未导致公司控股股东或实际控制人变化,不涉及后续披露权益变动报告书等工作。
【金风科技:全资子公司减持金力永磁1228.48万股 预计获投资收益约2.15亿元】
金风科技(002202.SZ)公告称,全资子公司金风投资于2025年10月13日至12月5日期间,通过集中竞价和大宗交易方式减持金力永磁股份1228.48万股,交易金额约4.59亿元。此次减持预计为公司带来投资收益约2.15亿元,约占2024年度经审计归属于上市公司股东净利润的11.53%。
【永辉超市:持股5%以上股东一致行动人12月4日~12月8日减持9075万股】
永辉超市(601933.SH)公告称,公司持股5%以上股东的一致行动人上海喜世润投资管理有限公司-喜世润合润6号私募证券投资基金已完成减持计划,2025年12月4日~2025年12月8日通过集中竞价方式共减持9075万股,占公司总股本的1%。减持价格区间为3.85~4.32元/股,减持总金额为3.77亿元。减持完成后,该一致行动人持有公司股份7888.85万股,占公司总股本的0.87%。
合同&项目中标
【雪人集团:金属极板燃料电池电堆项目已通过最终验收】
雪人集团(002639.SZ)公告称,公司全资子公司福建雪人氢能科技有限公司与日本氢动力公司签署的《金属极板燃料电池电堆委托开发合同》已全面履行完毕,项目于近日正式通过最终验收。这标志着公司已掌握金属极板燃料电池电堆的核心技术,将推进燃料电池电堆产业化进程,提升公司氢燃料电池系统业务的核心竞争力。但需注意产业化和政策市场风险。
【隧道股份:联合体中标辉县至鄄城高速公路项目 总投资64.9亿元】
隧道股份(600820.SH)公告称,公司下属子公司组成的联合体中标辉县至鄄城(豫鲁界)高速公路辉县至卫辉段项目,总投资64.9亿元。项目采用“特许经营”模式,合作期33.25年,其中前期及建设期3.5年,收费期29.75年。项目可能面临政策风险、市场风险、前期风险、建设风险、运营风险和融资风险。公司将加强与政府部门沟通,及时了解政策动态,并采取措施应对各种风险。
【精工钢构:签署约4.7亿元海外项目钢结构安装部分合同】
精工钢构(600496.SH)公告称,公司此前披露了关于中标菲律宾BDO Corporate Center Makati项目之钢结构专业承包业务的事宜。近日,公司签署了该项目钢结构安装部分合同,合同金额0.66亿美元(折合人民币约4.7亿元),占公司最近一期经审计营业收入的2.5%。项目建成后将成为菲律宾马尼拉大都会的地标性建筑。此次签约将进一步充实海外订单储备,提升“精工国际”品牌在东南亚市场的影响力,对深化海外市场布局具有积极意义。
其他
【天齐锂业:申请广州期货交易所氢氧化锂指定交割厂库】
天齐锂业(002466.SZ)公告称,公司于2025年12月8日召开董事会,审议通过向广州期货交易所申请氢氧化锂指定交割厂库的资质,并授权管理层提交申请材料。氢氧化锂是公司核心产品,申请此资质有利于扩大公司知名度、提高规范管理水平、增强抗风险能力和市场竞争力。最终结果以广期所审核为准。
【万科A:不调整“21万科02”票面利率 投资者可选择回售或继续持有】
万科A(000002.SZ)公告称,决定不调整“21万科02”票面利率,即后2年票面利率为3.98%。投资者可在12月9日至15日进行回售登记,回售价格为100元/张。回售资金到账日为2026年1月22日。公司不计划对回售债券进行转售,最终转售情况以回售结果公告为准。
【国芯科技:抗量子密码金融POS机芯片新产品内部测试成功】
国芯科技(688262.SH)公告称,公司与中云信安合作研发的抗量子密码金融POS机芯片CUni360SQ-ZX新产品在公司内部测试中获得成功。该芯片基于国产40nm工艺制程,采用自主CPU内核设计。
【海航控股:拟开展股东回馈活动】
海航控股(600221.SH)公告称,为感谢股东支持,公司拟在2025年12月开展股东回馈活动,活动时间为2025年12月8日15:00至2026年1月20日24:00。参与范围为2025 年10 月9日15:00交易结束后,当日在中国证券登记结算有限责任公司上海分公司登记在册的持有公司A股股票的所有股东;2025年10月15日在中国证券登记结算有限责任公司上海分公司登记在册的持有公司B股股票的所有股东。活动内容为符合条件的股东购买海南航空及控股子公司执飞的国内航班机票可获得购票折扣优惠,其中涉及海南自由贸易港的国内航班可享折上折优惠。活动解释权归公司所有。
