①国盾量子表示,吕品不持有公司股票,其逝世不影响公司董事会运作。公司将尽快完成董事补选及董事长选举工作; ②根据相关规定,上市公司董事长无法履职时,应由副董事长或半数以上董事推举临时负责人。但国盾量子目前董事会无明确副职。
《科创板日报》12月18日讯(记者 黄修眉)今日(12月18日)晚间,国盾量子公告称,公司董事长吕品于2025年5月起担任公司董事长,不幸于近日逝世。吕品不持有公司股票,其逝世不影响公司董事会运作。公司将尽快完成董事补选及董事长选举工作。
根据安徽合肥高新公安分局同日(12月18日)通报,2025年12月18日13时许,该局接报警称,吕某(男,46岁)在望江西路与孔雀台路交口某公司一办公室内失去意识。接警后,民警立即到场处置。经120现场确认,吕某已无生命体征。经公安机关勘查调查,已排除案件。
据披露,国盾量子公司主要从事量子通信、量子计算、量子精密测量产品的研发、生产、销售并提供相关技术服务。公司由中国电信全资子公司中电信量子集团控股,于2020年7月9日登陆科创板,由此成为“量子科技第一股”,其亦是全球极少数在量子通信、量子计算、量子测量三大方面均具备规模化产业化能力的公司。
资料显示,国盾量子实控人为国务院国资委。截至2025年第三季度末,中电信量子信息科技集团有限公司为国盾量子控股股东,持股比例21.86%;中科大资产经营有限责任公司为第二大股东,持股10.50%。
截至12月18日收盘,国盾量子股价494元/股,总市值508亿元。2025年出至今(12月18日)股价涨幅达65.57%,而该公司2024年度股价涨幅更是达到133.28%。

国盾量子历史公告显示,吕品,1979年7月生,中国国籍,无永久境外居留权,硕士研究生学历,2025年5月起任职国盾量子董事长。
历任中国电信集团有限公司市场部副总经理,中国电信股份有限公司市场部副总经理,中国电信股份有限公司安徽分公司副总经理、党委委员,中国电信集团有限公司安徽分公司副总经理;现任中电信量子信息科技集团有限公司董事长、党委书记,中电信量子科技有限公司董事长。
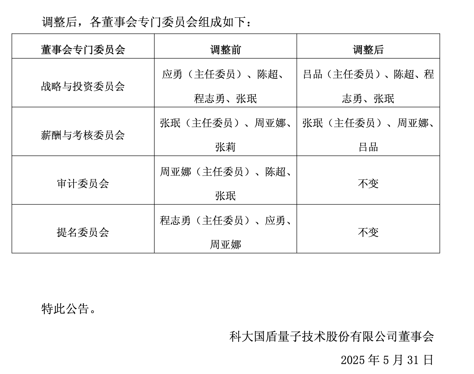
值得一提的是,吕品于今年5月起任职董事长一职时,源于该公司董事会集体换届。国盾量子于5月30日召开相关会议,审议通过了《关于选举公司非独 立董事的议案》《关于选举公司董事长及变更法定代表人的议案》《关于调整董事会专门委员会委员的议案》。

《科创板日报》记者注意到,根据《公司法》和科创板监管要求,上市公司董事长无法履职时,应由副董事长或半数以上董事推举临时负责人。但工商信息显示,国盾量子原副董事长赵勇于2024年离职后未再补选,目前董事会无明确副职。

