超捷股份:截至三季度末 商业航天业务营业收入占公司营业收入的比重约5%

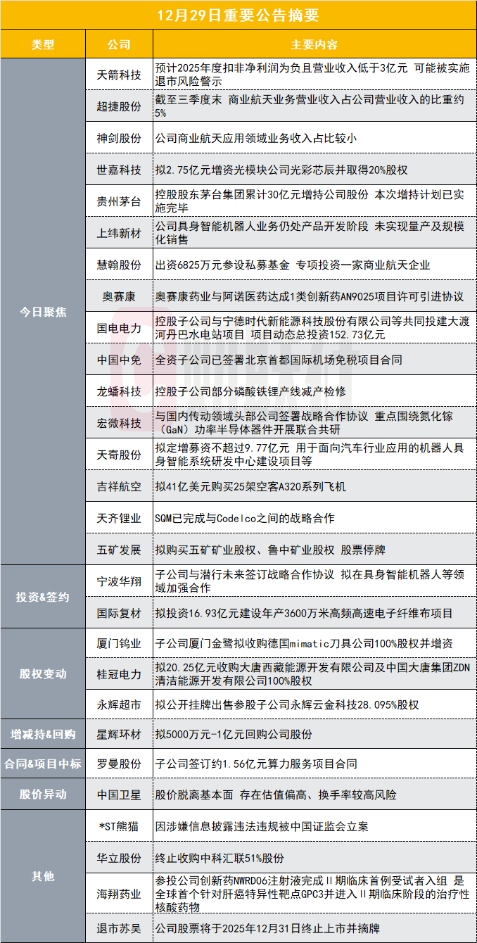
今日聚焦
【天箭科技:预计2025年度扣非净利润为负且营业收入低于3亿元 可能被实施退市风险警示】
天箭科技(002977.SZ)公告称,公司相关军品2025年度进行了价格审核,与客户签订了《军品价格调整补充协议》,对以前年度销售合同进行了调整,预计调减当期营业收入约2.56亿元,影响净利润约-2.09亿元。根据相关规定,公司预计2025年度扣非净利润为负且扣除后营业收入低于3亿元,股票交易可能被实施退市风险警示。
【超捷股份:截至三季度末 商业航天业务营业收入占公司营业收入的比重约5%】
超捷股份(301005.SZ)发布股价严重异常波动公告称,公司关注到近期市场对于商业航天的热点概念关注度很高。截至2025年9月30日,公司商业航天业务营业收入占公司营业收入的比重约5%,现阶段该业务尚处于小批量交付阶段,对公司整体业绩影响较小。特此提醒广大投资者进行理性投资,并注意相关风险。
【8连板神剑股份:公司商业航天应用领域业务收入占比较小】
神剑股份(002361.SZ)发布股票交易严重异常波动公告称,公司关注到目前市场对公司商业航天业务关注度较高,公司2025年第三季度报告营业收入为18.33亿元,航空航天业务收入为1.39亿元,占公司营业收入比例为7.59%。航空航天类产品目前主要包括飞机雷达罩、飞机油管及零部件、卫星复合材料零部件、地面接收装置及运输设备柜等。截止目前,公司商业航天应用领域收入为371.24万元,占公司2025年第三季度营业务收入比例为0.20%。公司商业航天应用领域业务收入占比较小,请广大投资者注意投资风险。
【五矿发展:拟购买五矿矿业股权、鲁中矿业股权 股票停牌】
五矿发展(600058.SH)公告称,公司收到实际控制人中国五矿《关于筹划重大资产重组事项的通知》,拟通过资产置换、发行股份及支付现金方式购买五矿股份持有的五矿矿业、鲁中矿业的股权,并募集配套资金。同时,公司拟置出原有业务相关的主要资产及负债(除保留资产、负债外)。本次交易预计构成重大资产重组及关联交易,同时不构成实际控制人变更,不构成重组上市。公司股票自2025年12月30日开市起停牌,预计停牌时间不超过10个交易日。
【国际复材:拟投资16.93亿元建设年产3600万米高频高速电子纤维布项目】
国际复材(301526.SZ)公告称,公司于2025年12月29日召开第三届董事会第十一次会议,审议通过《关于建设年产3600万米高频高速电子纤维布项目的议案》。项目总投资估算为16.93亿元,资金来源于自有资金及自筹资金。项目地点位于重庆市长寿区齐心大道25号,建设工期为2025年12月至2027年6月。本次投资是结合国际复材“十五五”发展规划,进一步推动公司向高端制造转型,优化产业布局,不断提升相关领域的产业竞争力。项目符合公司战略规划及经营发展需要,将对公司长远未来发展及经营状况产生积极影响。
【世嘉科技:拟2.75亿元增资光模块公司光彩芯辰并取得20%股权】
世嘉科技(002796.SZ)公告称,公司拟通过增资扩股及受让创始股东部分股权方式取得光彩芯辰20%股权,交易对价为2.75亿元。增资完成后,公司将持有光彩芯辰13.2066%的股权,创始股东将转让6.7934%股权给公司。标的公司是一家专注于光通信领域传输和接入技术的高新技术企业,专业从事以光模块、AOC、AEC等为主的光通信产品的研发、生产及销售,产品矩阵覆盖100G至800G及1.6T系列光模块产品。
【贵州茅台:控股股东茅台集团累计30亿元增持公司股份 本次增持计划已实施完毕】
贵州茅台(600519.SH)公告称,公司控股股东中国贵州茅台酒厂(集团)有限责任公司已完成增持计划,本次增持计划已实施完毕。累计增持2,071,359股,占公司总股本的0.17%,增持金额为30亿元。增持完成后,茅台集团及一致行动人合计持有公司7.09亿股,占总股本的56.63%。
【上纬新材:公司具身智能机器人业务仍处产品开发阶段 未实现量产及规模化销售】
上纬新材(688585.SH)公告称,公司股票自2025年7月9日至12月29日累计上涨1598.33%,远超相关指数涨幅。公司具身智能机器人业务仍处产品开发阶段,未实现量产及规模化销售,预计不会对2025年度业绩产生正向影响。公司基本面未发生重大变化,但股价已严重脱离基本面,可能面临较大市场风险。此外,公司市盈率显著高于行业平均水平,存在非理性炒作风险。
【慧翰股份:出资6825万元参设私募基金 专项投资一家商业航天企业】
慧翰股份(301600.SZ)公告称,为探索公司智能网联汽车技术及车规级零部件在卫星通信产业和商业航天领域的应用,公司与华福资本签署了《嘉兴华翰股权投资合伙企业(有限合伙)合伙协议》,双方共同投资设立嘉兴华翰股权投资合伙企业(有限合伙)(简称“华翰投资”),华翰投资为私募基金,专项投资一家商业航天企业。华翰投资出资额1.05亿元,公司认缴出资6825万元,出资比例为65%。
【奥赛康:奥赛康药业与阿诺医药达成1类创新药AN9025项目许可引进协议】
奥赛康(002755.SZ)公告称,公司子公司奥赛康药业与阿诺医药达成许可引进协议,将获得阿诺医药在研的1类创新药AN9025项目在许可区域内的开发、生产及商业化的独占权益。奥赛康药业将向阿诺医药支付与产品研发、注册及上市相关的各阶段开发里程碑付款,总计不超过4.7亿元人民币。奥赛康药业将向阿诺医药支付与若干销售里程碑事件达成相关的付款,总计不超过11.28亿元人民币。,总计不超过11.28亿元人民币。AN9025项目为新型口服泛RAS抑制剂,用于治疗RAS突变型实体瘤。本次引进的创新药AN9025项目是一款泛RAS抑制剂,可用于肺癌及结直肠癌、胰腺癌等肿瘤的治疗。
【国电电力:控股子公司与宁德时代新能源科技股份有限公司等共同投建大渡河丹巴水电站项目 项目动态总投资152.73亿元】
国电电力(600795.SH)公告称,公司控股子公司大渡河公司与四川铁能电力开发有限公司、宁德时代新能源科技股份有限公司共同设立国能大渡河(丹巴)水电开发有限公司投资建设及运营大渡河丹巴水电站项目。项目动态总投资152.73亿元,资本金比例30%,其余通过银行贷款解决。按照动态总投资及持有项目公司股比计算,大渡河公司直接出资25.71亿元用于丹巴水电站投资、建设及运营管理。
【中国中免:全资子公司已签署北京首都国际机场免税项目合同】
中国中免(601888.SH)公告称,公司全资子公司中国免税品(集团)有限责任公司与北京首都机场商贸有限公司签署《北京首都国际机场免税项目(01标段)项目合同》。公司将由全资子公司作为载体经营北京首都国际机场(T3 航站楼)进出境免税店相关业务。合同主要内容包括:项目位置及经营面积为北京首都国际机场3号航站楼国际出境隔离区及入境区内,总面积10,646.74㎡;运营期自2026年2月11日起至2034年2月10日止;首年保底经营费为48,027万元人民币,销售额提成比例首年为5%,自第二个计费年度起每年增加一个百分点,第五个计费年度起不再递增。该合同的签署将对公司未来经营业绩产生积极影响。
【龙蟠科技:控股子公司部分磷酸铁锂产线减产检修】
龙蟠科技(603906.SH)公告称,公司控股子公司常州锂源磷酸铁锂产线已超负荷运转,为确保生产线安全稳定高效运行,自2026年1月1日起,将对部分产线进行减产检修,预计检修时间一个月,预计减少磷酸铁锂产量5,000吨左右,预计不会对公司2026年经营业绩产生重大影响。
【宏微科技:与国内传动领域头部公司签署战略合作协议 重点围绕氮化镓(GaN)功率半导体器件开展联合共研】
宏微科技(688711.SH)公告称,公司与一家国内传动领域的控制设备与系统集成头部公司签署了《战略合作协议》,双方将聚焦电控系统、液压控制系统、伺服系统、机器人核心零部件中所用到的功率半导体器件,并重点围绕氮化镓(GaN)功率半导体器件开展联合共研。本协议为框架性、意向性协议,不涉及具体金额,对公司2025年度及未来业绩不构成直接影响。双方合作的机器人应用领域的相关功率器件产品尚处于初期共研阶段,后续具体项目在实施过程中尚存在不确定性。
【3连板天奇股份:拟定增募资不超过9.77亿元 用于面向汽车行业应用的机器人具身智能系统研发中心建设项目等】
天奇股份(002009.SZ)公告称,拟定增募资不超过9.77亿元,用于汽车装备智能制造基地建设项目、面向汽车行业应用的机器人具身智能系统研发中心建设项目、补充流动资金。
【*ST熊猫:因涉嫌信息披露违法违规被中国证监会立案】
*ST熊猫(600599.SH)公告称,公司于2025年12月29日收到中国证监会下发的《立案告知书》,因涉嫌信息披露违法违规,中国证监会决定对公司立案。目前,公司生产经营正常,将积极配合调查并履行信息披露义务。
【吉祥航空:拟41亿美元购买25架空客A320系列飞机】
吉祥航空(603885.SH)公告称,公司拟与空客公司签订《飞机购买协议》,购买25架空客A320系列飞机,交易价格41亿美元。经国家批准认可后,空客公司将于2028年至2032年分批向公司交付上述飞机。
【天齐锂业:SQM已完成与Codelco之间的战略合作】
天齐锂业(002466.SZ)公告称,智利当地时间2025年12月27日,公司参股公司SQM披露称已完成其与智利国家铜业公司Codelco之间的战略合作,合营公司SQM Salar名称将变更为Nova Andino Litio SpA。本次合并系按照双方于2024年5月31日签署的《合伙协议》中所约定的条款执行,但目前仍受一项解除性条件约束,即有待智利最高法院就公司全资子公司天齐智利向智利最高法院提起的上诉作出裁决。SQM公告称:根据《合伙协议》的约定,合营公司A类股份(由Codelco持有)与B类股份(由SQM持有)所享有的优先权及经济权利已于2025年1月1日起生效。该协议生效后预计将对公司持有SQM长期股权应享有的投资收益及分红金额产生影响。
【罗曼股份:子公司签订约1.56亿元算力服务项目合同】
罗曼股份(605289.SH)公告称,公司于近日收到控股子公司武桐高新的通知,武桐高新与天津茂元设备租赁有限公司、招商局智融供应链服务有限公司于近日签订了《买卖合同》。按照合同约定,向武桐高新采购适用于招商局智融供应链服务有限公司的其他相关业务的算力服务项目,合同金额合计约1.56亿元(不含质保金)。
【华立股份:终止收购中科汇联51%股份】
华立股份(603038.SH)公告称,公司原拟通过现金方式收购中科汇联51%的股份。本次交易自启动以来,公司严格恪守约定,积极推进审计评估等各项前期尽调工作,及时履行信息披露义务。但交易各方未能就交易核心条款达成共识,公司于近期已收到标的公司股东方面送达的终止本次收购意向的《函》。为维护公司及全体股东的合法权益,经公司审慎研究,决定终止本次收购。小财注:华立股份10月29日晚间公告,拟以自有或自筹资金现金方式收购中科汇联51%股份。二级市场上,华立股份当天收盘涨停。
【海翔药业:参投公司创新药NWRD06注射液完成Ⅱ期临床首例受试者入组 是全球首个针对肝癌特异性靶点GPC3并进入Ⅱ期临床阶段的治疗性核酸药物】
海翔药业(002099.SZ)公告称,公司参投的诺未生物技术(无锡)有限公司自主研发的全球首款肝癌术后预防复发核酸新药NWRD06的Ⅱ期临床试验在中国医学科学院肿瘤医院正式启动,并已完成首例受试者入组及首次给药。NWRD06注射液为一类生物新药,是目前全球首个针对肝癌特异性靶点GPC3并进入Ⅱ期临床阶段的治疗性核酸药物。
投资&签约
【宁波华翔:子公司与潜行未来签订战略合作协议 拟在具身智能机器人等领域加强合作】
宁波华翔(002048.SZ)公告称,公司子公司宁波华翔启源科技有限公司与潜行未来(杭州)机器人有限公司签订《战略合作协议》,双方拟在具身智能机器人,特别是四足机器人产品的研发、制造和销售服务等领域加强合作。本协议对公司2025年度经营业绩不构成重大影响,对公司未来经营业绩的影响将视具体业务的推进和实施情况而定。
【鲁信创投:拟联合发起设立人工智能创投基金总规模10亿元】
鲁信创投(600783.SH)公告称,公司及全资子公司山东省高新技术创业投资有限公司拟联合工银资本、工银金融资产投资有限公司、山东省新动能绿色先行投资中心(有限合伙)共同发起设立山东省鲁信工融新动能人工智能创投基金合伙企业(有限合伙),基金总认缴规模10亿元。其中,鲁信创投作为有限合伙人认缴出资39,100万元,占比39.10%;山东高新投作为普通合伙人、执行事务合伙人及基金管理人认缴出资900万元,占比0.90%。基金重点投资于人工智能及相关前沿科技领域,以及山东省内重点支持的高端装备,新材料,新能源等领域。
【广州港:投资23.53亿元用于南沙港区国际通用码头智能化改造工程项目】
广州港(601228.SH)公告称,公司第四届董事会第三十三次会议审议通过关于广州港南沙港区国际通用码头智能化改造工程项目投资立项的议案,项目总投资估算为23.53亿元。此外,会议还通过了关于广州海港拖轮有限公司购置2艘全回转拖轮项目的议案,总投资1.24亿元。
【南芯科技:拟与关联方签署协议委托开发适配IP并取得永久许可】
南芯科技(688484.SH)公告称,公司拟与行至存储科技(苏州)有限公司签订《技术开发授权协议》,委托其定制开发适配于合作制造商及其产品的IP,并取得苏州行至交付的IP产品的永久许可苏州行至从事新型存储芯片及嵌入式存储IP的设计、研发、销售和专业技术服务,具备存储IP开发能力。
股权变动
【厦门钨业:子公司厦门金鹭拟收购德国mimatic刀具公司100%股权并增资】
厦门钨业(600549.SH)公告称,公司控股子公司厦门金鹭的全资子公司德国金鹭拟以1000万欧元为基础价收购德国mimatic刀具公司100%股权,并计划在收购完成后增资490.11万欧元。同时,厦门金鹭拟向德国金鹭增资1490.11万欧元,用于支付收购价款。本次交易不构成关联交易和重大资产重组。交易完成后,德国金鹭将持有mimatic刀具公司100%股权。
【广联航空:拟增加4000万元收购意向金推进天津跃峰科技收购事项】
广联航空(300900.SZ)公告称,公司与天津跃峰科技及其股东李鹏程、吴晶签署《收购意向协议之补充协议(二)》,增加4000万元收购意向金,总意向金达8000万元。该款项将用于支付收购天津跃峰科技2550万股股份的部分价款,占其总股份的51%。协议还规定,如因天津跃峰科技或其股东原因导致交易无法进行,需双倍返还意向金。此次交易尚需履行必要决策、审批程序,存在不确定性。
【桂冠电力:拟20.25亿元收购大唐西藏能源开发有限公司及中国大唐集团ZDN清洁能源开发有限公司100%股权】
桂冠电力(600236.SH)公告称,公司拟以现金方式收购控股股东大唐集团持有的大唐西藏能源开发有限公司和大唐ZDN清洁能源开发有限公司100%股权,交易总价为20.25亿元。该交易构成关联交易,但不构成重大资产重组。交易完成后,将提升公司市场竞争力,加快推进高质量发展。
【永辉超市:拟公开挂牌出售参股子公司永辉云金科技28.095%股权】
永辉超市(601933.SH)公告称,公司拟通过重庆联合产权交易所公开挂牌交易方式出售参股子公司永辉云金科技有限公司28.095%的股权,初始挂牌底价为17,753.75万元,最终转让价格取决于受让方的受让价格。本次交易不构成重大资产重组,无需提交股东会审议,尚需履行公开挂牌程序。公司不存在应披露而未披露的重大事项。
增减持&回购
【星辉环材:拟5000万元-1亿元回购公司股份】
星辉环材(300834.SZ)公告称,公司拟使用自有资金以集中竞价交易方式回购公司已发行的人民币普通股(A股),用于员工持股计划或股权激励。本次回购资金总额不低于人民币5000万元且不超过人民币10000万元,回购股份价格不超过人民币34.00元/股。预计可回购股份数量为147.0588万股至294.1176万股,占公司当前总股本的比例为0.76%至1.52%。回购股份的实施期限为自公司董事会审议通过回购股份方案之日起不超过12个月。
合同&项目中标
【中国能建:子公司联合体中标68.64亿元生态综合治理项目】
中国能建(601868.SH)公告称,公司所属子公司中国葛洲坝集团路桥工程有限公司(联合体牵头人)和中国电力工程顾问集团西北电力设计院有限公司,与华设设计集团股份有限公司组成联合体,中标陕西省安康市恒口示范区恒河、月河流域生态综合治理项目(EPC总承包),中标金额约为68.64亿元人民币。项目建设内容包括流域治理、交通基建、城市更新、水利设施与环保工程等,总工期为36个月。目前相关方尚未与项目业主方正式签署合同,上述项目仍存在不确定性,敬请投资者注意投资风险。
【瑞玛精密:子公司收到空气弹簧总成产品定点通知 预计销售额约为13.42亿元】
瑞玛精密(002976.SZ)公告称,子公司普莱德(苏州)近日收到国内某车企的定点通知,成为其新能源车型空气弹簧总成产品的定点供应商。该项目生命周期为6年,预计销售额约为13.42亿元。该定点项目对公司本年度经营业绩不会构成重大影响,但将有利于提高公司未来业务收入,并对公司未来经营业绩产生积极影响。
【中国软件:拟挂牌出售X86服务器和房产】
中国软件(600536.SH)公告称,根据公司经营需要,为进一步盘活闲置资产,公司拟将555台X86服务器固定资产按两单(455台和100台)在北京产权交易所挂牌出售,挂牌价格不低于评估值675.82万元和227.10万元,最终交易价格以评估值为基础增加相应税费。同时挂牌出售公司位于秦皇岛市海港区河北大街9号富堡商城D座3层307、308室的两套房产(合计建筑面积248.54平方米,账面原值69.91万元),首次挂牌价格不低于评估值74.81万元,房地产交易过程中产生的税费由买卖双方各自承担。
股价异动
【四连板中国卫星:股价脱离基本面 存在估值偏高、换手率较高风险】
中国卫星(600118.SH)公告称,公司股票自2025年12月3日以来收盘价格累计上涨幅度为106.19%,明显高于同期行业及上证指数涨幅,存在市场情绪过热、非理性炒作风险。公司基本面未发生重大变化,但股价已处于历史最高点,脱离基本面。公司最新滚动市盈率为1810.79倍,显著高于行业平均水平,存在估值偏高风险。同时,公司股票换手率较高,近期日均换手率高于日常水平。
【鲁信创投:参股三只股权投资基金合计仅持有蓝箭航天空间科技股份有限公司0.89%股权】
鲁信创投(600783.SH)公告称,公司股票于2025年12月26日、29日连续两个交易日内收盘价格涨幅偏离值累计达到20%,属于股票交易异常波动情况。公司股票价格于12月23日至29日期间累计上涨54.53%,存在股价短期涨幅较大后续下跌的风险。截至目前,公司参股的三只股权投资基金合计仅持有蓝箭航天空间科技股份有限公司0.89%股权,股权穿透后对公司财务状况和经营成果影响较小。
其他
【步长制药:控股子公司涉及诉讼事项 5.5亿元左右存货存在计提存货跌价准备的风险】
步长制药(603858.SH)公告称,公司控股子公司上海合璞因合同纠纷向法院提起诉讼,涉案金额约6.52亿元。上海合璞与捷迈(上海)医疗国际贸易有限公司签订经销协议,协议期满后,上海合璞仍有5.5亿元左右存货未完成转移,因此提起诉讼,要求捷迈上海公司回购库存产品、退还预付款并赔偿利息损失等。目前案件已立案受理,尚未开庭审理,对公司本期利润及期后利润的影响尚不能确定。前述5.5亿元左右存货存在计提存货跌价准备的风险,对公司本期利润及期后利润影响金额尚不能确定。
【退市苏吴:公司股票将于2025年12月31日终止上市并摘牌】
退市苏吴(600200.SH)公告称,公司股票于2025年12月9日进入退市整理期交易,退市整理期为15个交易日,截至2025年12月29日,公司股票已交易满15个交易日,退市整理期已结束。上海证券交易所将在2025年12月31日对公司股票予以摘牌,公司股票终止上市。
【远达环保:证券简称拟变更为电投水电】
远达环保(600292.SH)公告称,公司拟将证券简称由“远达环保”变更为“电投水电”,证券代码保持不变。此次变更系因公司实际控制人国家电力投资集团有限公司拟将远达环保打造为境内水电资产整合平台,公司已启动重大资产重组,主营业务方向变更为以水利发电业务为主。本次证券简称变更事项尚需向上海证券交易所申请,并经上海证券交易所批准后方可实施。
【众泰汽车:董事长李立忠因个人家庭原因辞职】
众泰汽车(000980.SZ)公告称,公司董事长李立忠因个人家庭原因申请辞去董事长、董事职务,同时辞去董事会战略委员会主任委员、提名委员会委员职务。李立忠的辞职不影响公司董事会正常运行和公司日常经营。公司将尽快完成董事长选举等相关工作,并及时履行信息披露义务。此外,公司董事会提名韩必文为第九届董事会非独立董事候选人,任期自股东会审议通过之日起至第九届董事会届满之日止。
【天通股份:终止全资子公司吸收合并全资孙公司】
天通股份(600330.SH)公告称,公司原计划通过全资子公司天通智能装备有限公司吸收合并全资孙公司天通日进精密技术有限公司,但在实施过程中,因外部条件变化及公司业务发展规划的优化调整,经审慎研究,决定终止本次吸收合并事宜,保留天通日进的独立法人资格。该议案已经公司九届十六次董事会审议通过,无需提交股东会审议。本次终止吸收合并不会对公司的正常经营和财务状况产生影响。
