中恒电气:实控人朱国锭收到刑事判决书 被判处有期徒刑三年缓刑四年

今日聚焦
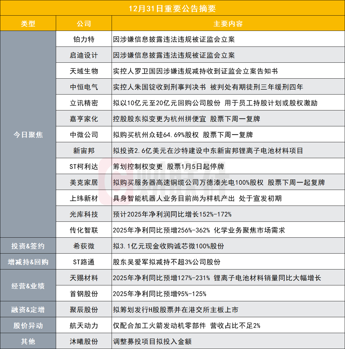
【铂力特:因涉嫌信息披露违法违规被证监会立案】
铂力特(688333.SH)公告称,公司于2025年12月31日收到中国证监会下发的《立案告知书》,因公司涉嫌信息披露违法违规,中国证监会决定对公司立案。目前公司各项生产经营活动正常开展,上述事项不会对公司经营和管理造成重大影响。立案调查期间,公司将积极配合中国证监会的调查工作,并严格按照相关法律法规及监管要求及时履行信息披露义务。
【启迪设计:因涉嫌信息披露违法违规被证监会立案】
启迪设计(300500.SZ)公告称,公司于2025年12月31日收到中国证监会下发的《立案告知书》,因公司涉嫌信息披露违法违规,中国证监会决定对公司立案。目前公司各项经营活动和业务均正常开展。在立案调查期间,公司将积极配合中国证监会的各项工作,并持续关注上述事项的进展情况,严格按照相关规定及监管要求及时履行信息披露义务。
【天域生物:实控人罗卫国因涉嫌违规减持收到证监会立案告知书】
天域生物(603717.SH)公告称,公司实际控制人罗卫国因涉嫌违规减持公司股票,于近日收到中国证监会下发的《立案告知书》。本次立案系对罗卫国个人的调查,与上市公司无关,不会对公司及子公司生产经营活动产生影响。罗卫国将积极配合中国证监会的立案调查工作。公司将持续关注进展情况,并严格履行信息披露义务。
【山东章鼓:涉嫌定期报告财务信息披露违法违规 被证监会立案】
山东章鼓(002598.SZ)公告称,公司于近日收到中国证监会下发的《立案告知书》,因涉嫌定期报告财务信息披露违法违规,中国证监会决定对公司进行立案。公司将积极配合证监会立案调查工作,目前各项生产经营活动正常有序开展,本次立案不会对公司生产、经营和管理造成重大影响。
【中恒电气:实控人朱国锭收到刑事判决书 被判处有期徒刑三年缓刑四年】
中恒电气(002364.SZ)公告称,公司于2025年12月31日收到公司实际控制人朱国锭送达的浙江省杭州市中级人民法院出具的《刑事判决书》,判决如下:被告人朱国锭犯操纵证券市场罪,判处有期徒刑三年,缓刑四年,并处罚金人民币一百万元。朱国锭目前未在公司担任董事、高级管理人员的职务,上述判决不影响实际控制人的股东权利行使,不会对公司的生产经营产生重大不利影响。目前,公司日常生产经营正常,各项工作有序开展。
【金通灵:自1月6日起被实施退市风险警示 股票简称变更为*ST金灵】
金通灵(300091.SZ)公告称,公司于2025年12月31日收到南通市中级人民法院裁定受理申请人对公司的重整申请。根据相关规定,公司股票于2026年1月5日停牌一天,自2026年1月6日开市起复牌,并实施退市风险警示,股票简称由“金通灵”变更为“*ST金灵”,证券代码仍为“300091”,股票日涨跌幅限制仍为20%。实施退市风险警示的主要原因是法院依法受理公司重整申请。公司董事会将积极配合法院及管理人开展重整工作,力争尽快撤销退市风险警示。同时,公司可能面临因重整失败而被宣告破产的风险,如被宣告破产,公司股票将面临被终止上市的风险。
【立讯精密:拟以10亿元至20亿元回购公司股份 用于员工持股计划或股权激励】
立讯精密(002475.SZ)公告称,公司拟使用自有资金或自筹资金(含股票回购专项贷款资金等)以集中竞价方式回购部分公司已发行的人民币普通股(A股)股票。本次回购股份的价格为不超过86.96元/股(含),回购价格上限未超过公司董事会审议通过回购股份方案前30个交易日公司股票交易均价的150%,拟回购资金总额不低于10亿元,不超过人民币20亿元。在本次回购股份价格上限为人民币86.96元/股的条件下,若按回购总金额上下限和回购股份价格上限测算,预计可回购股份数量为:1149.95万股至2299.91万股,占公司目前总股本比例为:0.16%至0.32%。具体回购数量及回购金额以回购期满或回购完毕时实际回购的股份数量和回购金额为准。回购期限为自公司董事会审议通过本次回购方案之日起不超过12个月。本次回购股份后续将用于实施员工持股计划或股权激励。
【嘉亨家化:控股股东拟变更为杭州拼便宜 股票下周一复牌】
嘉亨家化(300955.SZ)公告称,公司控股股东曾本生分别与杭州拼便宜、温州苍霄、杭州润宜签署《股份转让协议》,杭州拼便宜、温州苍霄、杭州润宜拟以协议转让的方式分别受让曾本生所持有的公司19.40%、5.20%、5.10%股份及其所对应的所有股东权利和权益,转让价格为33.21元/股。曾本生在本次股份转让完成后放弃其所持公司剩余25.79%股份的表决权。同日,杭州拼便宜、温州苍霄与杭州润宜签署《一致行动协议》。上述权益变动后,杭州拼便宜、温州苍霄、杭州润宜将合计持有公司29.70%的股份及其对应的表决权。公司控股股东变更为杭州拼便宜,徐意将成为公司实际控制人。此外,杭州拼便宜拟向除其自身及其一致行动人以外的公司全体股东发出不可撤销的部分要约收购,拟要约收购股数量2126.88万股(占公司股份总数的21.10%),要约价格33.21元/股,所需资金总额预计不超过7.06亿元。公司股票自2026年1月5日开市起复牌。
【中微公司:拟购买杭州众硅64.69%股权 股票下周一复牌】
中微公司(688012.SH)公告称,拟以发行股份及支付现金的方式购买杭州众芯硅、宁容海川、临安众芯硅、临安众硅、杭州芯匠、杭州众诚芯等41名交易对方合计持有的杭州众硅64.69%股权。同时,上市公司拟向不超过35名特定投资者发行股份募集配套资金。标的公司主营业务为化学机械平坦化抛光(CMP)设备的研发、生产及销售,属于湿法工艺核心设备,并为客户提供CMP设备的整体解决方案,是国内少数掌握12英寸高端CMP设备核心技术并实现量产的企业。通过本次交易,上市公司将成为具备“刻蚀+薄膜沉积+量检测+湿法”四大前道核心工艺能力的厂商,成功实现从“干法”向“干法+湿法”整体解决方案的关键跨越。公司股票将于2026年1月5日开市起复牌。
【新宙邦:拟投资2.6亿美元在沙特建设中东新宙邦锂离子电池材料项目】
新宙邦(300037.SZ)公告称,拟以公司当前全资公司中东新宙邦为项目实施主体,在沙特延布重工业园区投资建设中东新宙邦锂离子电池材料项目,项目计划总投资约2.6亿美元(项目总投资额以实际投资建设情况为准)。项目建设内容为建设年产20万吨碳酸酯溶剂、联产10万吨乙二醇生产线,配套建设公用工程、环保处理设施等。本项目投产后,将进一步完善公司全球产能布局和海外协同供应链体系构建,本项目也将向海外市场供应电解液溶剂,拓展行业第三方客户市场和海外营收渠道。
【ST柯利达:筹划控制权变更 股票1月5日起停牌】
ST柯利达(603828.SH)公告称,公司收到控股股东柯利达集团通知,其股东顾益明、顾龙棣、顾佳和鲁崇明拟转让其持有的柯利达集团100%股权。截至目前,柯利达集团直接持有公司无限售流通股1.12亿股,占公司总股本的18.74%。若转让完成,将导致公司控制权发生变更。公司股票自2026年1月5日起停牌,预计停牌时间不超过2个交易日。停牌期间,公司将根据事项进展情况履行信息披露义务。
【美克家居:拟购买服务器高速铜缆公司万德溙光电100%股权 股票下周一起复牌】
美克家居(600337.SH)公告称,公司拟通过发行股份及支付现金的方式购买深圳万德溙光电科技有限公司100%股权,同时拟向不超过35名特定投资者发行股份募集配套资金。本次交易相关的审计、评估工作尚未完成,标的资产的预估值及交易价格尚未确定。本次交易不构成重大资产重组,且不构成重组上市。公司证券将于2026年1月5日(星期一)开市起复牌。本次交易的标的公司万德溙主要从事研发、生产并销售应用于服务器集群及大型服务器机房等场景的高速铜缆及LOOPBACK智能回环测试模块。
【上纬新材:具身智能机器人业务目前尚为样机产出 处于宣发初期】
上纬新材(688585.SH)发布股票交易风险提示公告称,公司具身智能机器人业务目前尚为样机产出,处于宣发初期,公司新产品研发到实现规模量产尚需一定的周期和验证流程,产品研发最终能否成功、产品上市时间以及产品上市后市场推广情况均具有一定不确定性,存在研发进度放缓、市场环境变化、竞争加剧、市场推广与客户开拓不足等导致产品效益不及预期的风险,公司尚不能预测对2026年度营收及盈利的影响情况。敬请广大投资者务必充分了解二级市场交易风险,切实提高风险意识,理性投资并注意投资风险。目前,公司基本面未发生重大变化,但近期公司股票交易价格已严重脱离公司目前的基本面情况,公司股价存在随时快速下跌的风险,投资者参与交易可能面临较大的市场风险。如未来公司股票交易价格进一步脱离公司目前的基本面情况,公司可能按照相关规则再次向上海证券交易所申请停牌核查。
【光库科技:预计2025年净利润同比增长152%-172%】
光库科技(300620.SZ)发布2025年度业绩预告,预计归属于上市公司股东的净利润为1.69亿元-1.82亿元,比上年同期增长152%-172%。扣除非经常性损益后的净利润为1.34亿元-1.44亿元,同比增长178%-198%。报告期内公司通过技术创新、推出新产品、积极开发国内外新客户,营业收入实现稳步增长。报告期内归属于上市公司股东的净利润较上年同期大幅增长,主要是报告期内公司营业收入增长带动了净利润的增长,同时加强费用管控、降本增效所致。小财注:Q3净利6344万元,据此计算,Q4净利预计5348万元-6688万元,环比变动-16%-5%。
【泽璟制药:与艾伯维就ZG006开发和商业化权益达成全球战略合作与许可选择权协议 有资格获最高10.75亿美元里程碑付款】
泽璟制药(688266.SH)公告称,公司与艾伯维集团控股公司(注册地:百慕大)(简称“艾伯维”)就ZG006(Alveltamig)的全球开发及商业化达成战略合作与许可选择权协议。根据协议,艾伯维获得ZG006(Alveltamig)在大中华区以外地区独家开发与商业化权利,而泽璟将保留在大中华区ZG006的开发与商业化权利。根据协议,泽璟将获得1亿美元的首付款,及基于临床进展的近期里程碑付款和与许可选择相关的付款最高6000万美元;如艾伯维行使许可选择权,泽璟还有资格获得最高达10.75亿美元的里程碑付款,并就包含ZG006的产品在大中华区以外的净销售额收取从高个位数到中双位数的阶梯式特许权使用费。ZG006是一种新型三特异性T细胞结合剂,靶向DLL3,目前正处于治疗小细胞肺癌及其他DLL3表达恶性肿瘤的临床开发后期阶段。该药物已获得美国食品药品监督管理局(FDA)和中国国家药品监督管理局(NMPA)的临床试验批准,被NMPA药品审评中心认定为复发或进展性晚期小细胞肺癌及DLL3阳性神经内分泌癌的突破性疗法,并获美国FDA授予孤儿药资格认定。
【传化智联:2025年净利同比预增256%-362% 化学业务聚焦市场需求】
传化智联(002010.SZ)发布2025年度业绩预告,预计归属于上市公司股东的净利润为5.4亿元–7.0亿元,比上年同期增长256.07%-361.57%。报告期内,公司化学业务聚焦市场需求,优化营销策略;物流业务持续优化资产结构,聚焦优势业务,提升盈利能力。小财注:Q3净利1.276亿元,据此计算,Q4净利预计-0.97亿元至0.63亿元。
投资&签约
【希荻微:拟3.1亿元现金收购诚芯微100%股份】
希荻微(688173.SH)公告称,公司拟以3.1亿元现金收购曹建林、曹松林、链智创芯、汇智创芯持有的诚芯微100%股份。本次交易不构成关联交易,也不构成重大资产重组。根据评估,诚芯微股东全部权益价值评估值为3.12亿元。公司将通过自有资金及/或自筹资金支付本次交易价款。标的公司在集成电路研发设计和封装、测试的各个环节具有扎实的技术积累,同时拥有强大的销售队伍。有利于公司拓宽在电源管理芯片、电机类芯片、MOSFET 和电池管理芯片等领域的技术与产品布局。
【国林科技:拟6894万元收购凯涟捷石化91.07%股权】
国林科技(300786.SZ)公告称,公司拟以6894万元收购银邦化学持有的凯涟捷石化91.07%股权。交易完成后,凯涟捷石化将成为国林科技的控股子公司。本次交易不构成关联交易,构成重大资产重组,不涉及发行股份,不会导致公司控制权变更。国林科技乙醛酸产品以顺酐为主要原材料,目标公司凯涟捷主要从事顺酐及液化石油气的生产和销售。本次交易完成后,国林科技将实现对乙醛酸板块上游原材料领域的资源整合。
【雅创电子:拟购买欧创芯40%股权及怡海能达45%股权 交易价格3.17亿元】
雅创电子(301099.SZ)公告称,公司拟通过发行股份及支付现金的方式购买李永红、杨龙飞、王磊、黄琴、盛夏、张永平持有的欧创芯40.00%的股权,以及海能达科技、海友同创、王利荣持有的怡海能达45.00%的股权;同时,拟向其他不超过35名特定投资者发行股份募集配套资金。本次交易前,上市公司分别持有欧创芯60%股权和怡海能达55%股权;本次交易完成后,欧创芯和怡海能达将成为上市公司全资子公司。交易价格3.17亿元。本次交易构成重大资产重组。通过收购标的公司的少数股权,上市公司能够进一步增强对标的公司的控制,有利于公司内部资源整合,提升经营管理效率,增强上市公司在电子元器件分销行业、模拟芯片设计行业的核心竞争力。
【亿纬锂能:子公司亿纬动力拟在武汉设立研发分公司】
亿纬锂能(300014.SZ)公告称,公司子公司亿纬动力拟在武汉设立研发分公司,以提升公司在华中地区吸引与整合顶尖科研人才及技术专家的能力,并加速研发成果的转化与应用等。该设立事项已通过公司董事会审议,无需提交股东会审议,不构成重大资产重组或关联交易。
【平煤股份:拟对全资子公司十三矿增资5亿元】
平煤股份(601666.SH)公告称,为提高全资子公司河南天安十三矿煤业有限公司的资金实力和综合竞争力,降低财务风险和经营风险,公司拟对十三矿以现金方式进行增资,增资额5亿元。增资完成后,十三矿注册资本将增至5.01亿元。本次增资事项已经公司十届一次董事会审议通过,不构成关联交易,也不构成重大资产重组。资金来源为公司自有资金,不会对公司合并报表产生影响,也不会对公司的财务状况和未来经营成果造成重大不利影响。
增减持&回购
【ST路通:股东吴爱军拟减持不超3%公司股份】
ST路通(300555.SZ)公告称,持股5%以上股东吴爱军因自身资金需求,计划在本公告披露日起十五个交易日后的三个月内(即从2026年1月26日起至2026年4月25日止),通过集中竞价交易方式减持不超过200万股(占公司总股本比例1.00%),通过大宗交易方式减持不超过400万股(占公司总股本比例2.00%)。减持股份来源为司法拍卖。
【嘉泽新能:拟2.2亿元-4.4亿元回购股份 将全部予以注销并减少公司注册资本】
嘉泽新能(601619.SH)公告称,公司拟回购股份不超过4.4亿元(含)且不低于2.2亿元(含),回购价格不超过6.63元/股,回购方式为集中竞价交易方式,回购用途为全部予以注销并减少公司注册资本。该预案尚需提交公司股东会、可转换公司债券持有人会议审议,自审议通过之日起12个月内实施。
经营&业绩
【天赐材料:2025年净利同比预增127%-231% 锂离子电池材料销量同比大幅增长】
天赐材料(002709.SZ)发布2025年度业绩预告,预计归属于上市公司股东的净利润为11亿元-16亿元,比上年同期增长127.31%-230.63%。基本每股收益为0.57元/股-0.83元/股。报告期内,新能源车市场需求持续增长以及储能市场需求快速提升,公司锂离子电池材料销量同比大幅增长;同时核心原材料产能爬坡及生产环节成本管控有效,整体盈利能力增强。小财注:Q3净利1.53亿元,据此计算,Q4净利预计6.79亿元-11.79亿元,环比增长344%-671%。
【首钢股份:2025年净利同比预增95%-125%】
首钢股份(000959.SZ)公告称,公司发布2025年度业绩预告,预计归属于上市公司股东的净利润为9.2亿元–10.6亿元,比上年同期增长95.29%-125.01%。报告期内,公司坚定不移持续优化产品结构,坚持产品高端化、差异化发展方向,为公司业绩改善、保持经营韧性提供了重要支撑。小财注:Q3净利2.96亿元,据此计算,Q4净利预计-0.33亿元至1.07亿元。
【孩子王:2025年净利同比预增51.72%-82.06%】
孩子王(301078.SZ)公告称,孩子王预计2025年度归属于上市公司股东的净利润为2.75亿元-3.30亿元,比上年同期增长51.72%-82.06%。扣除非经常性损益后的净利润为2.05亿元-2.50亿元,同比增长71.12%-108.68%。报告期内,公司推进门店矩阵建设与供应链优化,强化自有品牌和单客经营,加快加盟扩张,并通过收购丝域生物完善亲子家庭消费生态,推动核心业务稳步增长。
融资&定增
【聚辰股份:拟筹划发行H股股票并在港交所主板上市】
聚辰股份(688123.SH)公告称,公司计划在境外发行境外上市外资股(H股),并申请于香港联合交易所主板上市,以推动公司全球化战略,拓宽融资渠道,增强资本实力和综合竞争力,加速海外业务拓展。该事项尚需提交公司股东会审议,并须在符合中国境内及中国香港相关法律法规和条件下推进。目前,公司正积极推进相关工作,但具体细节尚未最终确定。该事项存在重大不确定性,公司将及时履行信息披露义务。
股价异动
【航天动力:仅配合加工火箭发动机零部件 营收占比不足2%】
航天动力(600343.SH)发布股票交易严重异常波动暨风险提示公告,公司股价短期上涨幅度较大,存在非理性炒作及股价短期快速回落风险。公司主营业务不涉及商业航天,亦无商业航天类资产对外投资,仅配合加工火箭发动机零部件,营收占比不足2%,该业务目前尚处于亏损状态。公司目前主要业务是泵及泵系统、液力传动系统等的研发、生产、销售,业务主要涉及能源、化工、水利、交通等行业,主要应用于民用领域。
【五洲新春:股票价格短期涨幅较大 存在非理性炒作风险】
五洲新春(603667.SH)公告称,公司股票于2025年12月26日、12月29日、12月30日连续三个交易日内收盘价格涨幅偏离值累计超过20%,属于股票价格异常波动。12月31日,公司股价再次涨停,创历史新高。公司提醒广大投资者注意二级市场交易风险,理性决策,审慎投资。此外,公司TTM市盈率估值高于所属证监会行业分类“C34通用设备制造业”的行业水平。
其他
【沐曦股份:调整募投项目拟投入金额】
沐曦股份(688802.SH)公告称,公司第一届董事会第二十次会议审议通过了《关于调整募投项目拟投入金额的议案》,对募投项目拟投入金额进行适当调整。调整后,新型高性能通用GPU研发及产业化项目的募集资金投入金额保持不变,为245,919.76万元;新一代人工智能推理GPU研发及产业化项目的募集资金投入金额保持不变,为45,305.64万元;面向前沿领域及新兴应用场景的高性能GPU技术研发项目的募集资金投入金额由99,141.19万元调整为98,705.70万元。公司保荐人华泰联合证券对本事项出具了明确无异议的核查意见。
【思创医惠:收到杭州市公安局《移送审查起诉告知书》】
思创医惠(300078.SZ)公告称,公司收到杭州市公安局出具的《移送审查起诉告知书》,公司等涉嫌欺诈发行证券,违规披露、不披露重要信息,杭州市公安局已侦查终结,犯罪事实清楚,证据确实、充分,现将该案移送至杭州市人民检察院审查起诉。目前公司各项生产经营活动保持正常有序运行。预计不会影响公司正常的生产经营。
【酷特智能:将两个募投项目延期至2026年12月31日】
酷特智能(300840.SZ)公告称,公司董事会审议通过《关于募集资金投资项目延期的议案》,决定将“C2M产业互联网服装试验工厂建设项目”和“试验工厂数智化、C2M产业互联网平台升级及酷特AI大模型建设项目”达到预定可使用状态日期由2025年12月31日调整至2026年12月31日。本次募投项目的延期未改变项目实施的目的、投资总额、实施主体,不会对公司的正常经营产生重大不利影响。
【中国医药:子公司天方药业的克拉霉素片通过仿制药一致性评价】
中国医药(600056.SH)公告称,公司下属全资子公司天方药业收到国家药监局核准签发的克拉霉素片《药品补充申请批准通知书》,该药品通过仿制药质量和疗效一致性评价。克拉霉素适用于治疗对其敏感的致病菌引起的感染,包括下呼吸道感染、上呼吸道感染、皮肤及软组织感染等。截至公告披露日,除天方药业外,国内已有10多家企业通过或视同通过该药品的一致性评价。该药品2024年国内公立医院及公立基层医疗终端销售额约为4.07亿元。天方药业的克拉霉素片通过一致性评价,有助于提升该药品的市场竞争力,但未来可能存在销售不达预期等风险。
