5天3板国晟科技:2025年10月31日至2026年1月6日期间累计涨幅370.2% 明起停牌核查

今日聚焦
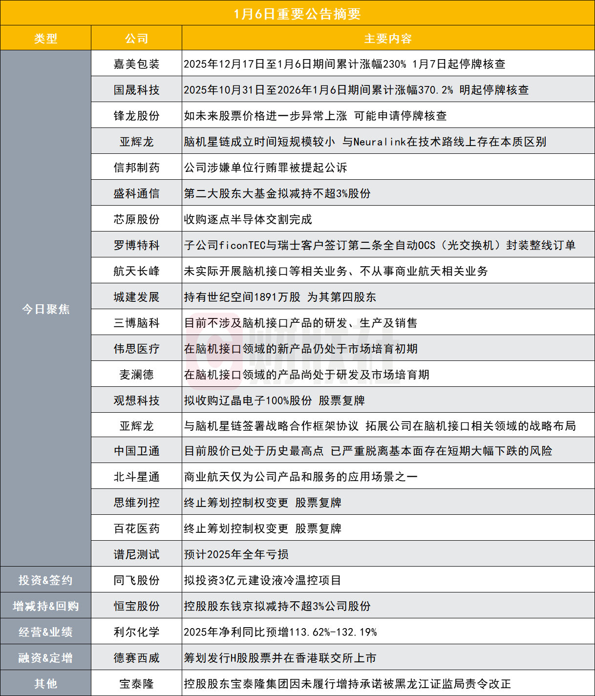
【16天12板嘉美包装:2025年12月17日至1月6日期间累计涨幅230% 1月7日起停牌核查】
嘉美包装(002969.SZ)公告称,公司股票自2025年12月17日至2026年1月6日期间价格涨幅为230.48%,期间多次触及股票交易异常波动情形,公司股票短期内价格涨幅较大,已背离公司基本面,为维护投资者利益,公司将就股票交易波动情况进行停牌核查。公司股票自1月7日开市起停牌,预计停牌时间不超过3个交易日。
【5天3板国晟科技:2025年10月31日至2026年1月6日期间累计涨幅370.2% 明起停牌核查】
国晟科技(603778.SH)公告称,2025年10月31日至2026年1月6日期间,公司股票5次触及股价异常波动、1次触及严重异常波动情形,期间累计涨幅高达370.20%,公司股价累计涨幅偏离基本面,存在市场情绪过热、非理性炒作风险,存在股价短期快速回落风险。为维护广大投资者利益,公司将就上述股票交易波动情况进行核查。根据相关规定,经向上海证券交易所申请,公司股票将于2026年1月7日(星期三)开市起停牌,预计停牌时间不超过3个交易日,自披露核查公告后复牌。
【8连板锋龙股份:如未来股票价格进一步异常上涨 可能申请停牌核查】
锋龙股份(002931.SZ)公告称,公司股票自2025年12月25日至2026年1月6日连续7个交易日涨停,累计涨幅偏离值达到94.92%,显著偏离大盘指数,短期波动幅度较大,已明显偏离市场走势,存在较高的炒作风险,如未来公司股票价格进一步异常上涨,公司可能申请停牌核查,投资者参与交易可能面临较大风险。
【亚辉龙:脑机星链成立时间短规模较小 技术路线与马斯克脑机接口公司Neuralink在技术路线上存在本质区别】
亚辉龙(688575.SH)发布自愿披露签署战略合作框架协议的补充公告称,脑机星链成立时间短,规模较小,目前在睡眠产品方向主要开发产品有脑电采集分析仪、脑机接口助眠仪、脑机接口睡眠监测仪、迷走神经刺激仪,相关产品尚未进入注册申报阶段,其中,迷走神经刺激仪处于二类医疗器械证书注册检准备阶段;在阿尔茨海默症、孤独症、脑卒中诊断领域相关产品目前尚处于早期研发阶段或临床前阶段。脑机星链目前在研产品的技术路线为非侵入式技术路径,与马斯克创建的脑机接口公司Neuralink在技术路线上存在本质区别,目前也尚无侵入式技术布局。
【上交所对亚辉龙下发问询函 要求补充披露与脑机星链合作细节】
上交所对亚辉龙下发问询函,其中指出,亚辉龙提交《关于自愿披露签署战略合作框架协议的公告》称,公司与深圳脑机星链科技有限公司(简称脑机星链)签订《战略合作框架协议》,双方将在产品研发、市场推广以及股权投资等方面进行合作。目前,公司间接持有脑机星链 4%的股权。上交所要求公司核实并补充披露以下事项:脑机星链主要技术路线、主要产品类型、应用领域、产品所处研发或商业化状态,其自身是否具备推进后续研发或商业化的各类资源;结合公司主营业务,说明双方产品在应用领域、客户、渠道等方面的协同性,分析合作开展市场推广的可行性;结合脑机星链产品研发进展,说明双方未来签署后续推广协议的预计时间安排,双方预计开展市场推广和公司预计取得相关分成收益的最早时间。公司未来拟对脑机星链进行股权投资或资金支持的具体安排和形式;公司2025年前三季度业绩大幅下滑的具体原因;结合公司业绩和资金状况,说明开展相关合作对公司现有主营业务的具体影响,分析开展相关合作的合理性。
【信邦制药:公司涉嫌单位行贿罪被提起公诉】
信邦制药(002390.SZ)公告称,公司收到贵州省开阳县人民检察院《起诉书》,检察院以公司涉嫌单位行贿罪向法院提起公诉。公司管理层将积极应对可能发生的危机和风险,以最大程度降低不利影响。目前案件处于法院审理阶段,最终结果以法院判决为准。公司将持续关注事件进展并履行信息披露义务。
【盛科通信:第二大股东大基金拟减持不超3%股份】
盛科通信(688702.SH)公告称,持股5%以上股东国家集成电路产业投资基金股份有限公司因自身经营管理需要,拟通过集中竞价或大宗交易方式减持其持有的公司股份合计不超过1230万股,占公司总股本比例不超过3%,减持期间为本公告披露之日起15个交易日后的3个月内。小财注:截至三季度末,国家集成电路产业投资基金股份有限公司位列盛科通信第二大股东,持股比例15%。
【芯原股份:收购逐点半导体交割完成】
芯原股份(688521.SH)公告称,公司联合共同投资人对天遂芯愿科技(上海)有限公司进行投资,并以天遂芯愿为收购主体收购逐点半导体(上海)股份有限公司的控制权。2025年12月12日,公司与共同投资方签署《增资协议》和《股东协议》等交易文件,天遂芯愿拟新增注册资本9.4亿元。本次投资完成后,天遂芯愿的注册资本将变更为9.5亿元,公司将持有天遂芯愿40%股权、成为天遂芯愿单一第一大股东,并将根据相关交易协议控制天遂芯愿的多数董事席位并享有对天遂芯愿的控制权。截至本公告披露日,各方已根据交易协议约定完成交割,逐点半导体纳入公司合并报表范围。
【罗博特科:子公司ficonTEC与瑞士客户签订第二条全自动OCS(光交换机)封装整线订单】
罗博特科(300757.SZ)公告称,全资子公司ficonTEC近日与交易对手方瑞士某头部公司C的子公司签署的单笔合同金额约为770.00万欧元(折合人民币约6307.84万元),占公司2024年度经审计营业收入的比例超过了5.70%,该合同单笔金额重大,且系fconTEC与该客户签订的第二条全自动OCS(光交换机)封装整线订单,对公司将产生重要积极影响,达到公司自愿披露日常重大经营合同的披露标准。
【3连板索菱股份:控股股东一致行动人汤和控股竞买成功3750万股公司股份】
索菱股份(002766.SZ)发布异动公告,公司控股股东中山乐兴一致行动人汤和控股参与竞拍肖行亦持有的在京东网司法拍卖网络平台进行拍卖的2750万股、1000万股合计3750万股索菱股份的股票,并竞买成功。截止本公告日,汤和控股已足额支付了全部拍卖成交款,尚未收到法院的执行裁定。
【2连板航天长峰:未实际开展脑机接口等相关业务、不从事商业航天相关业务】
航天长峰(600855.SH)发布异动公告,经自查,公司关注到公司被列为脑机接口、商业航天等相关概念股。公司主营业务分为军工电子、公共安全和高端医疗装备三大板块,公司主营业务未发生改变,目前公司未实际开展脑机接口等相关业务、不从事商业航天相关业务。除此之外,公司未发现对公司股票交易价格可能产生重大影响的需要澄清或回应的媒体报道或市场传闻,未发现其他对公司股票交易价格产生影响的媒体报道或市场传闻。
【3连板城建发展:持有世纪空间1891万股 为其第四股东】
城建发展(600266.SH)公告称,公司关注到有市场传闻公司持有二十一世纪空间技术应用股份有限公司(简称“世纪空间”)的相关信息,现就此事项说明如下:截至目前,公司累计出资27402.65万元,持有世纪空间1891万股,占世纪空间总股本的8.61%,为其第四股东,世纪空间董事会成员9名,公司占董事会1名董事席位。世纪空间2024年处于亏损状态,依据企业会计准则规定,世纪空间股份作为公司交易性金融资产计量,截至公告日,公司不存在应确认未确认的收益,对公司经营收益没有重大影响。
【20CM两连板三博脑科:目前不涉及脑机接口产品的研发、生产及销售】
三博脑科(301293.SZ)公告称,公司股票于2026年1月5日、1月6日连续两个交易日内收盘价格涨幅偏离值累计超过30%,属于股票交易异常波动情形。公司是以神经专科为特色的医疗服务集团,下属院区主要为患者提供以高精尖神经外科为主的综合医疗服务。公司目前不涉及脑机接口产品的研发、生产及销售,神经调控技术带来的收入占公司营业收入比重很小,对公司业绩基本没有影响,敬请注意投资风险。
【3连板农心科技:股票异常波动期间 宁波农旗减持54.15万股公司股份】
农心科技(001231.SZ)发布股票交易异常波动公告称,经核查,公司股票异常波动期间,宁波农旗通过集中竞价交易方式减持公司股份54.15万股(占公司总股本0.5418%、占公司剔除回购专户后股份总数的0.5431%),宁波农旗本次减持股份系其正常实施已披露的股份减持计划,本次减持行为与此前披露的减持计划一致,不存在违反相关承诺的情形,截至本公告披露日,其股份减持计划尚在实施期限内。
【20CM两连板伟思医疗:在脑机接口领域的新产品仍处于市场培育初期】
伟思医疗(688580.SH)发布股票交易异常波动公告,公司主营业务聚焦于康复医疗器械的研发、生产与销售,产品广泛应用于精神康复、盆底及产后康复、神经康复等领域。截至2025年末,公司在脑机接口领域的新产品仍处于市场培育初期,主要布局非侵入式技术路线,与当前国际领先的侵入式脑机接口存在显著技术路径差异,相关产品尚未实现规模化销售,对整体营业收入的贡献仍较为有限。
【20CM两连板麦澜德:在脑机接口领域的产品尚处于研发及市场培育期】
麦澜德(688273.SH)发布股票交易异常波动公告称,截至目前,公司在脑机接口领域的产品尚处于研发及市场培育期,尚未实现规模化销售,暂未对公司业绩产生重大影响。技术路线上,公司主要聚焦于非侵入式脑机接口技术的研发和产品化,与当前国际主流的侵入式脑机接口存在显著技术路径差异。
【2连板翔宇医疗:目前主要聚焦非侵入式脑机接口技术 截至2025年末尚未实现规模化销售】
翔宇医疗(688626.SH)发布异动公告,近期资本市场对人脑工程、脑机接口等概念关注度较高,相关板块股价涨幅较大。公司目前主要聚焦非侵入式脑机接口技术,覆盖作业疗法、运动疗法、认知言语、吞咽等康复全场景布局,与当前国际上的侵入式脑机接口技术路线存在差异。公司在脑机接口方面的投入,目前在技术、产品、渠道市场等方面形成一定的布局,但招投标和销售等具有滞后性,截至2025年末,相关产品尚未实现规模化销售,营收占比较小。
【观想科技:拟收购辽晶电子100%股份 股票复牌】
观想科技(301213.SZ)披露重大资产重组预案,公司拟通过发行股份及支付现金方式购买锦州辽晶电子科技股份有限公司(简称“辽晶电子”)100%股份,并募集配套资金。截至预案签署日,标的资产的审计和评估工作尚未完成,具体评估值和交易价格尚未确定。辽晶电子是国防科技领域重点配套单位,其深耕半导体分立器件与集成电路领域多年,产品广泛应用于航天、航空、兵器、船舶、电子以及核物理等领域和多项国家重大工程。通过本次交易,上市公司与辽晶电子在现代化ZZ及未来ZY智能装备产业链布局、技术研发、市场拓展、产品迭代等方面将产生互补和协同效应。公司股票将于1月7日开市起复牌。
【亚辉龙:与脑机星链签署战略合作框架协议 拓展公司在脑机接口相关领域的战略布局】
亚辉龙(688575.SH)公告称,公司与深圳脑机星链科技有限公司签署《战略合作框架协议》,通过公司在急诊、脑疾病诊断、儿科等领域强大的销售渠道为脑机星链脑机接口现有及在研产品的市场拓展及销售进行全方位赋能。结合公司在儿科、脑神经疾病、代谢等方向强大的专家、学术资源以及脑机星链在脑机接口领域优秀技术团队及研发实力,加强研发合作。双方一致同意,经双方有权机构批准,同等条件下优先选择对方进行资本和股权层面的合作。该协议为框架性协议,不涉及具体金额,预计对公司本年度经营业绩不构成重大影响。
【6天4板中国卫通:目前股价已处于历史最高点 已严重脱离基本面存在短期大幅下跌的风险】
中国卫通(601698.SH)发布股票交易风险提示性公告称,股价短期涨幅过大的风险。2026年1月6日,公司股票以涨停价收盘。公司股票自2025年12月3日以来收盘价格累计上涨幅度为108.64%,同期申万军工行业涨幅23.92%,上证A指涨幅5.31%,公司股票短期涨幅高于同期行业及上证指数涨幅,存在市场情绪过热及非理性炒作的情形,公司股票击鼓传花效应十分明显,交易风险极大,存在短期大幅下跌的风险。目前股价已处于历史最高点,公司股价已严重脱离基本面,存在股价短期大幅下跌的风险,投资者交易存在较大风险,敬请广大投资者注意二级市场交易风险,理性决策,审慎投资。
【6天4板北斗星通:商业航天仅为公司产品和服务的应用场景之一】
北斗星通(002151.SZ)公告称,公司股票交易价格连续3个交易日收盘价格涨幅偏离值累计超过20%,属于股票交易异常波动情形。公司留意到近期市场对于商业航天概念关注度颇高,公司主营业务为卫星导航芯片、模组、天线、数据服务,下游应用场景包括测量测绘、智能驾驶、智慧农业、割草机器人、无人机等,商业航天仅为公司产品和服务的应用场景之一,请投资者注意风险。
【航天环宇:预计2025年商业航天相关收入占比不足15%】
航天环宇(688523.SH)发布股票交易异常波动的公告,目前股价已处于历史最高点,公司股价已脱离基本面,投资者交易存在较大风险。2025年1-9月归属于上市公司股东的净利润仅同比增长0.56%,扣除非经常性损益后的归属于上市公司股东的净利润仅同比增长6.7%。公司特别提醒投资者注意经营相关风险。预计2025年公司商业航天相关收入占比不足15%,实际收入情况以年报披露为准。
【思维列控:终止筹划控制权变更 股票复牌】
思维列控(603508.SH)公告称,公司控股股东、实际控制人李欣、郭洁、王卫平与交易对方就控制权变更事项进行充分沟通与论证,但双方未能就部分核心条款达成一致,决定终止筹划控制权变更事项。公司股票自2026年1月7日开市起复牌。目前公司各项业务经营正常,终止筹划事项不会对公司经营业绩和财务状况产生重大不利影响。
【20CM2连板谱尼测试:预计2025年全年亏损】
谱尼测试(300887.SZ)公告称,公司股票连续三个交易日收盘价格涨幅累计偏离超过30%,属于股票交易异常波动情况。公司预计2025年全年亏损,具体数据财务部门正在测算中,敬请广大投资者理性投资,注意投资风险。
【百花医药:终止筹划控制权变更 股票复牌】
百花医药(600721.SH)公告称,因控股股东、实际控制人与交易对方未就控制权变更相关重大事项达成一致意见,决定终止筹划控制权变更事项。公司股票自2026年1月7日起复牌。公司目前各项经营情况正常,终止筹划控制权变更事项不会对公司经营业绩和财务状况产生重大不利影响。
【超颖电子:AI算力高阶印制电路板扩产项目投资金额由14.68亿元调整为33.15亿元】
超颖电子(603175.SH)公告称,公司拟对AI算力高阶印制电路板扩产项目进行变更,投资金额由14.68亿元调整为33.15亿元,资金来源于自有资金或自筹资金。项目建设规模和内容也有所调整,达产年将形成年产16.65万平方米印制电路板的生产能力,用于网络通讯及服务器、汽车电子等领域。项目建设期限变更为24个月。
【时代新材:签署约33.2亿元风电叶片销售合同】
时代新材(600458.SH)公告称,公司2025年10月1日-2025 年12月31日与风电各大主机厂签订《叶片销售合同》,公司销售叶片及相关服务,合同金额总计约合人民币33.2亿元(含税价)。该合同为日常经营合同,无需提交公司董事会、股东会审议批准。合同履行对公司业绩产生积极影响,但具体交货批次及验收时间影响2025年当期业绩,存在不确定性。合同双方均具有履约能力,但在执行过程中可能面临外部环境变化等风险。
投资&签约
【同飞股份:拟投资3亿元建设液冷温控项目】
同飞股份(300990.SZ)公告称,公司与三河经济开发区管理委员会签订项目协议,计划投资3亿元建设液冷温控项目。项目选址位于三河经济开发区,用地性质为工业用地,使用年限50年。项目建设内容包括液冷车间、研发楼及相关附属设施。公司表示,本次投资将提高生产交付能力,把握市场机遇,提升市场竞争力,但存在项目审批、市场环境等风险,且短期内不会对公司业绩产生重大影响。
增减持&回购
【药明康德第三大股东、第四大股东、第六大股东等18家股东2025年11月20日至2026年1月5日期间累计减持2%公司股份 本次减持计划已实施完毕】
药明康德(603259.SH)公告称,公司于2026年1月5日收到实际控制人控制的股东发出的《告知函》,2025年11月20日至2026年1月5日,实际控制人控制的股东通过集中竞价和大宗交易方式累计减持公司股份5967.51万股,占公司总股本的2%。本次减持计划已实施完毕。减持主体包括G&C IV Hong Kong Limited、G&C V Limited、G&C VI Limited、G&C VII Limited等,减持价格区间为84.66至95.08元/股。减持后,这些股东的持股比例均有所下降。本次减持计划已实施完毕。
【西部材料第二大股东西安航天1月5日减持479.91万股】
西部材料(002149.SZ)公告称,公司股东西安航天科技工业有限公司于2026年1月5日通过集中竞价交易方式减持公司股份合计479.91万股,占公司总股本的0.9830%,其持有公司股份比例从8.5388%下降至7.5558%。
【两连板和泰机电:第二大股东海泰精华2025年12月4日至2026年1月5日合计减持1.98%股份】
和泰机电(001225.SZ)发布股票交易异常波动的公告,公司持股5%以上股东海泰精华于2025年12月4日至2026年1月5日通过集中竞价交易方式减持公司股份65.54万股,占公司总股本的1.00%;2026年1月5日通过大宗交易方式减持公司股份65万股,占公司总股本的0.99%;合计减持股份130.54万股,占公司总股本的1.98%。本次权益变动后,海泰精华持有公司股份由850万股减少至719.46万股,持股比例由12.90%降至10.92%,权益变动触及1%整数倍。
【燕东微:第四大股东大基金1月6日减持109.02万股公司股份】
燕东微(688172.SH)公告称,国家集成电路产业投资基金股份有限公司于2026年1月6日通过集中竞价方式减持公司无限售流通股109.02万股,持股比例由6.08%减少至6.00%,触及1.00%刻度。此次权益变动为履行此前披露的减持股份计划,不会导致公司控股股东及实际控制人变化,不会对公司治理结构及持续经营产生重大影响。
【恒宝股份:控股股东钱京拟减持不超3%公司股份】
恒宝股份(002104.SZ)公告称,控股股东、实际控制人钱京计划自公告披露之日起15个交易日后的3个月内(2026年1月28日至2026年4月27日),通过集中竞价和大宗交易方式减持公司股份不超过2,125.02万股,占公司总股本的3%。其中,集中竞价减持不超过708.34万股(占总股本1%),大宗交易减持不超过1,416.68万股(占总股本2%)。减持原因为个人投资与资金安排需要。
【东方中科:股东大连金投拟减持不超3.00%股份】
东方中科(002819.SZ)公告称,持股5%以上股东大连金融产业投资集团有限公司计划减持不超过889.08万股(约占公司总股本的3.00%),其中通过集中竞价交易方式减持不超过296.36万股,通过大宗交易方式减持不超过592.72万股。减持原因为自身资金需求,减持期间为公告披露之日起15个交易日后的3个月内(2026年1月28日至2026年4月27日),减持方式为集中竞价或大宗交易。
【和而泰:控股股东刘建伟拟减持不超2%股份】
和而泰(002402.SZ)公告称,控股股东、实际控制人、董事长、总裁刘建伟计划自公告披露之日起15个交易日后的3个月内(2026年1月28日至2026年4月27日),通过集中竞价或大宗交易方式减持公司股份不超过1,841.78万股,占公司总股本剔除回购专用账户中股份数量后的比例不超过2%。减持原因为偿还质押融资债务及个人资金需求。
经营&业绩
【中泰股份:预计2025年净利润4.20亿元-4.80亿元 同比扭亏为盈】
中泰股份(300435.SZ)发布2025年度业绩预告,预计归属于上市公司股东的净利润为4.20亿元-4.80亿元,上年同期为亏损7,796.01万元。上年度因计提商誉导致亏损,本报告期中邑燃气稳定经营,无商誉减值,合并业绩转正;同时制造板块海外订单进入发货周期,带动利润大幅增长。非经常性损益影响约1700万元。
【利尔化学:2025年净利同比预增113.62%-132.19%】
利尔化学(002258.SZ)发布2025年度业绩预告,预计归属于上市公司股东的净利润为4.60亿元-5.00亿元,比上年同期增长113.62%-132.19%。报告期内,受益于公司部分产品需求增长,综合毛利率同比有所上涨,带动公司业绩同比上涨。
融资&定增
【德赛西威:筹划发行H股股票并在香港联交所上市】
德赛西威(002920.SZ)公告称,为推进国际化战略布局,提升国际影响力和海外业务拓展,公司正在筹划境外发行股份(H股)并在香港联交所上市事项。目前相关细节尚未最终确定,预计不会改变公司控制权。该事项需提交董事会和股东会审议,并经中国证监会备案和香港联交所、香港证监会等监管机构审核和批准。存在较大不确定性。公司将及时履行信息披露义务,敬请投资者关注后续公告并注意投资风险。
【兴业银锡:筹划发行H股股票并在香港联合交易所有限公司上市】
兴业银锡(000426.SZ)公告称,公司正在筹划发行境外上市股份(H股)并申请在香港联合交易所有限公司上市事宜。目前,公司正与相关中介机构就本次H股上市的相关工作进行商讨,关于本次H股上市的细节尚未确定。待确定具体方案后,本次H股上市尚需提交公司董事会和股东会审议,并需取得中国证券监督管理委员会、香港联交所和香港证券及期货事务监察委员会等相关政府机构、监管机构备案、批准或核准。本次H股上市能否通过审议、备案和审核程序并最终实施具有不确定性。
其他
【宝泰隆:控股股东宝泰隆集团因未履行增持承诺被黑龙江证监局责令改正】
宝泰隆(601011.SH)公告称,控股股东宝泰隆集团收到中国证监会黑龙江监管局行政监管措施决定书。经查,宝泰隆集团计划自2024年6月21日起12个月内增持宝泰隆股份2000-4000万股,但截至目前仅累计增持1000.18万股,未达到计划下限。黑龙江证监局依据《上市公司监管指引第4号》第十七条规定,对宝泰隆集团采取责令改正的行政监督管理措施,并记入证券期货市场诚信档案。
【*ST长药:公司股票可能被终止上市】
*ST长药(300391.SZ)公告称,公司股票可能被实施财务类强制退市、重大违法强制退市或交易类强制退市。公司2024年度期末净资产为负,若2025年度期末净资产仍为负值,或财务报告被出具保留意见等审计报告,将触及财务类强制退市情形。此外,公司因涉嫌定期报告财务数据虚假记载被立案调查,可能触及重大违法强制退市情形。同时,公司股票收盘价连续低于1元,可能被实施交易类强制退市。公司还面临诉讼、仲裁案件风险、大额有息负债逾期风险、账户冻结风险及大额欠税风险。
