①本周(1.3-1.9)国内共发生137起投融资事件,环比减少7.43%;披露融资总额约86.24亿元,环比减少32.44%。 ②先进制造、医疗健康活跃度居前,医疗健康披露的融资总额最多;广东活跃度领先。 ③强脑科技、济煜医药各完成约20亿元融资,并列本周披露金额最高的投资事件。
《科创板日报》1月10日讯 据财联社创投通数据显示,本周(1.3-1.9)国内统计口径内共发生137起投融资事件,较上周148起减少7.43%;已披露的融资总额合计约86.24亿元,较上周127.65亿元减少32.44%。
热门领域
从投资事件数量来看,本周先进制造、医疗健康、集成电路、人工智能、新能源、企业服务等领域较活跃;从融资总额来看,医疗健康披露的融资总额最多,约45.91亿元。强脑科技、济煜医药各完成约20亿元融资,并列本周披露金额最高的投资事件。

在细分赛道上,本周较受投资人追捧的有医疗器械、具身智能、半导体器件、工业机器人、光学元件、氢能、AI行业应用、无人机、半导体设备等。

作为对比,本周医疗器械、机器人概念、氢能二级市场表现如下表所示。

热门投资轮次
从投资轮次来看,除股权融资外,本周种子天使轮融资事件数最多,发生39起,占比约28%;其次是A轮,发生35起,占比约26%。从各轮次获投金额来看,A轮披露的融资总额最高,约27.20亿元;其次是B轮,约25.71亿元。

活跃投融资地区
从地区来看,本周广东、北京、上海、江苏、浙江等地公司较受青睐,融资事件数均在10起以上;广东以31起融资活跃度领先。从单个城市看,深圳有23家公司获投,位列第一;北京紧随其后,有22家公司获投。

活跃投资机构
本周部分活跃投资方列举如下:

值得关注的投资事件
强脑科技完成约20亿元融资
强脑科技成立于2015年,由创始人韩璧丞率领团队在哈佛大学创新实验室孵化而来,主要致力于非侵入式脑机接口技术的研发。截至目前,公司已推出智能仿生肢体、脑机智能安睡仪等多款产品。
企业创新评测实验室显示,强脑科技在人工智能领域的股权穿透科创能力评级为AA级,国家级专精特新小巨人企业,强脑科技及其控股子公司目前共有690余项公开专利申请,其中发明申请占比超68%,PCT申请24项,在7个国家/地区有专利布局,主要聚焦于计算机、肌电信号、仿生手、机器人、脑电信号、膝关节等技术领域。
近日,公司完成约20亿元融资,由IDG资本、华登国际、蓝思科技、韦尔股份、润泽科技、华住集团、好未来集团、中国香港及美国顶级家办等共同参与。据悉,该笔融资也是脑机接口领域除马斯克旗下Neuralink以外全球第二大规模融资。
根据财联社创投通—执中数据,以2026年1月为预测基准时间,强脑科技后续2年的融资预测概率为65.52%。

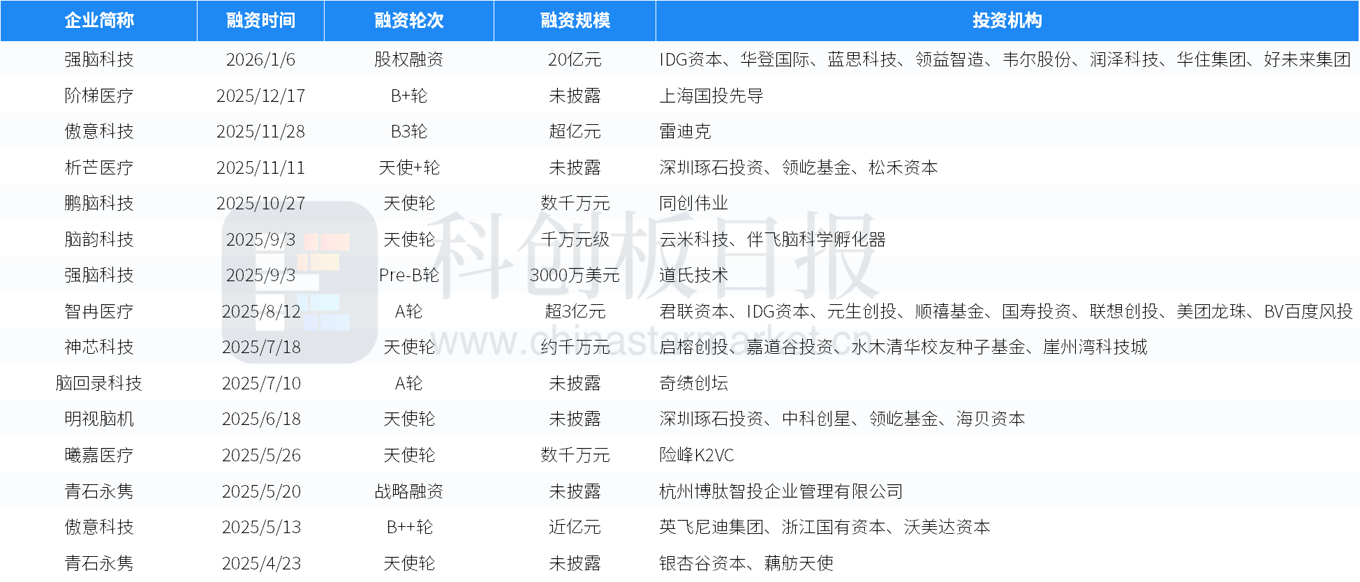
创投通数据显示,近一年来,国内脑机接口领域部分获投案例如下。

济煜医药完成近20亿元A轮融资
济煜医药2018年创立于上海浦东,专注于创新药物的研发、制造和商业转化,聚焦肿瘤、肾病、疼痛及自身免疫性疾病构成的“3+1”适应症矩阵。目前有1项引进品种上市销售,1条管线提交新药上市申请(NDA),4条管线(涵盖7项适应症)处于临床II期或概念验证(POC)阶段。
企业创新评测实验室显示,济煜医药在生物医药产业的全球科创能力评级为A级,济煜医药及其控股子公司目前共有630余项公开专利申请,其中发明申请占比超98%,PCT申请75项,在32个国家/地区有专利布局,主要专注于化合物、抑制剂、光学异构体、结合蛋白、雄激素受体等技术领域。
近日,公司宣布完成近20亿元A轮融资,本轮投资方包括国内大型保险直投基金、国泰君安创新投、锡创投、联新资本、瑞力资本、光华梧桐等,控股股东济烨生物继续追加投入。所融资金将主要用于主营业务发展。

创投通数据显示,近一年来,国内创新药领域部分获投案例如下。

东昇聚变完成数亿元天使轮融资
东昇聚变成立于2025年7月,依托复旦大学,致力于发展以“氘-氦3”为燃料的强磁场小型化聚变电站技术,也是首家采用“托卡马克位形+氘氦3燃料”技术路线的磁约束聚变企业。公司计划分三代装置冲击净能量增益(Q>1)的里程碑,目前,第一代“晨光”实验装置项目已正式启动。
近日,公司宣布完成数亿元天使轮融资,本轮融资由复旦科创、中科创星、国开科创、红杉中国、IDG资本、高瓴资本、鼎晖百孚、龙芯创投、上海科创基金、上海科创投集团等机构共同参与。
根据财联社创投通—执中数据,以2026年1月为预测基准时间,东昇聚变后续2年的融资预测概率为64.56%。

创投通数据显示,近年来,国内可控核聚变领域部分获投案例如下。

本周投融资事件列表

创投通:财联社及科创板日报旗下一级市场服务平台,于2022年4月挂牌上海数据交易所。通过星矿数据、一级市场投融资数据、企业创新评测实验室、创投风向标、拟上市公司早知道、IPO解禁收益、融资预测概率等矩阵数字化工具,为创新公司和创投机构提供从数据产品到解决方案的一站式服务体系。

