
一、商业航天|我国成功发射可重复使用试验航天器,机构预计2030年全球商业航天市场规模将达8000亿美元,这家公司的紧固件产品已实现为商业航天企业长期供货
据媒体报道,2月7日,我国在酒泉卫星发射中心使用长征二号F运载火箭,成功发射一型可重复使用试验航天器。试验航天器将按计划开展可重复使用试验航天器技术验证,为和平利用太空提供技术支撑。
点评:东吴证券指出,2025年全球商业航天市场规模预计突破5000亿美元,2030年预计达到8000亿美元,2025—2030年CAGR约10%。太空资源加速争夺下,我国加速商业航天发展,卫星申报数量超25万颗,商业航天市场空间广阔。
公司方面,振江股份在商业航天领域的紧固件产品已为一家客户长期供货,并且已与多家商业航天企业进行商务洽谈和技术对接。顺灏股份参股的轨道辰光的主要业务是通过将算力卫星发射至晨昏轨道,组建太空数据中心,为客户提供算力服务。中超控股近期接到某火箭单位40套推力室顶盖毛坯订单。
二、太空光伏|特斯拉计划在美多州建厂,以扩张太阳能电池制造版图,机构称2030年全球太空光伏市场规模将向万亿级别迈进,这家公司的光伏设备单晶炉市占率国际领先,且可提供智能无人工厂方案
据媒体报道,知情人士透露,特斯拉正评估美国多个选址,计划扩大太阳能电池制造业务,目标在未来三年内实现每年100吉瓦的太阳能制造能力。知情人士补充称,特斯拉计划扩大纽约州布法罗工厂产能至10吉瓦,并可能在纽约州建设第二座工厂,亚利桑那州和爱达荷州也在备选名单中。
点评:根据国金证券测算,到2030年,全球太空光伏市场规模将向万亿级别迈进。国泰海通证券认为,随着低轨卫星进入密集发射期+太空算力商业化趋势明显,有效驱动了光伏扩产需求,核心设备厂商有望率先受益。
公司方面,晶盛机电业务覆盖光伏全产业链关键装备、核心耗材及智能工厂整体解决方案,致力于为客户提供具备全球竞争力的产品与服务。公司的光伏设备单晶炉市占率国际领先,且可提供智能无人工厂方案。迈为股份在光伏领域产品主要为HJT异质结高效电池生产线以及可用于多种电池工艺路径的全自动太阳能电池片丝网印刷线。

一、热点题材

二、成交额>10亿个股概念分布

点评:市场相较于上个交易日缩量305亿元,两市成交10亿以上个股减少11家至474家。其中,前三的芯片、机器人、AI概念分别有157、115、111只个股,分别减少2、增加6、增加3只个股。周五指数早盘分歧延续低开探底后有所回流走高,临近尾盘再一次回落,情绪依然很差。市场主要围绕化工、商业航天、机器人、电池等,总体仍然属于快速轮动状态。化工作为最强方向,百川股份实现反包,定位是板块的情绪龙头,趋势核心则为闰土股份,业内人士认为,此次化工多个产品的集体涨价并非短期偶然波动,而是供需失衡、周期拐点、政策调控、与全球供应链波动等核心因素深度交织的必然结果。周五商业航天(太空光伏)开盘后巨力索具低开快速上板随后炸板,同时分支太空光伏的协鑫集成弱转强,泽润新能、奥特维等部分也走强,资金试图做修复,不过出于谨慎,未能实现板块大面积跟随。总的来说,市场呈现梯队缩容、支线弱势的特征,做多情绪比较低,节前大概率维持商业航天、算力、机器人等板块随机轮动行情。

一、历史新高个股

二、一年新高个股概念分布

点评:创一年新高个股较上个交易日减少3家至121家。其中,前三的光伏、机器人、芯片概念分别有22、21、13家个股创一年新高。历史新高个股占比机器人位列第一,国元证券认为,伴随技术持续迭代,国内外人形机器人落地应用有望加速,建议关注核心产业链。相关个股:维宏股份收购的汉姆电子以丝杆电机和无刷电机为主,目前主要应用在机器人灵巧手上;欧科亿用于人形机器人传动系统核心部件加工的旋风铣刀具、齿轮的滚齿刀具已通过部分下游客户验证并进入小批量供货阶段。

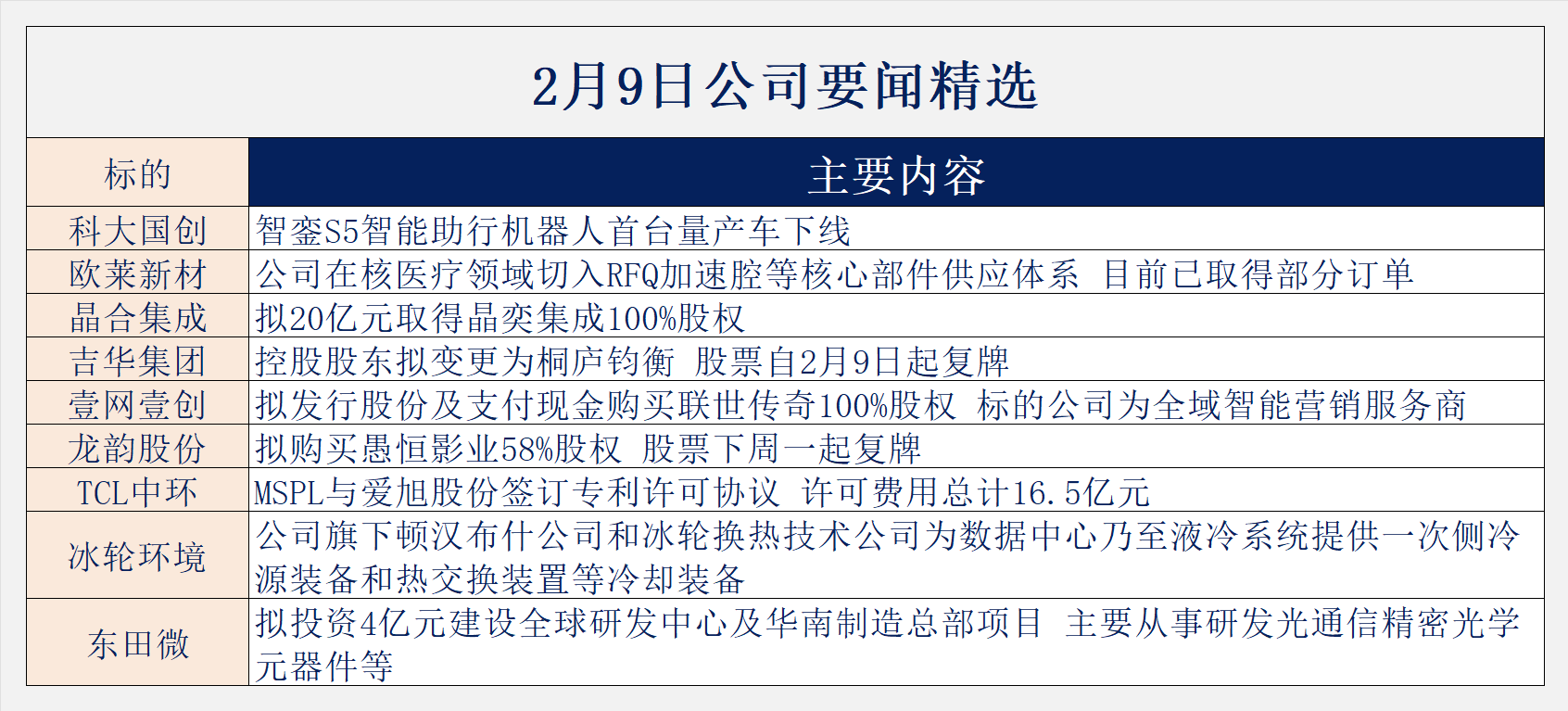
科大国创:智銮S5智能助行机器人首台量产车下线。点评:智銮S5作为科大国创深度融合自动驾驶技术与民生服务机器人打造的一款智能化产品,致力于推动“智能助行”全面升级。产品成功下线标志着公司首款民生领域智能出行产品正式迈入规模化量产与交付的新阶段。

拓日新能:公司是中国光伏行业中率先实现装备自制化、工艺自主化、产品多样化、市场全球化的自主创新型高新技术企业,是国内较早可同时生产三种太阳电池芯片并且拥有自主研发核心技术的新能源企业。公司拥有从硅料到组件再到光伏电站建设运营的全产业链一体化优势,纵向产业链布局涵盖上游拉晶铸锭、中游组件和支架制造、下游电站的开发、建设、运维,横向聚焦光伏玻璃和光伏胶膜等辅材领域。公司正在积极推进钙钛矿电池研发项目的研发和实验,公司承担了深圳市科创委的MW级薄膜硅/晶体硅异质结太阳电池研发项目,成功完成并通过验收。此外,公司光伏产品在多年前已经在商业卫星上使用,且在卫星运行多年后收到卫星运营商的关于公司产品表现卓越的感谢信,公司具备为卫星提供光伏产品的能力。周五4机构分别买入8866.50万、7461.83万、4745.54万、3764.92万,北上资金买入6990.47万。



VIP试读