【重点公告解读】
TCL中环:MSPL与爱旭股份签订专利许可协议 许可费用总计16.5亿元
TCL中环公告,公司控股子公司MaxeonSolar Technologies,Ltd.的全资子公司Maxeon Solar Pte.Ltd.(简称“MSPL”)与爱旭股份已于近日签署《专利许可协议》,MSPL拟向爱旭股份授权其“背接触”太阳能电池及组件相关的专利,授权其在全球范围内(美国地区除外)使用,授权期自协议签署之日起五年,许可费用总计16.5亿元,按照协议约定分五年支付。
点评:资料显示,TCL中环主营业务是光伏硅片、光伏电池及组件的研发、生产和销售,主要产品是光伏硅片、光伏组件、其他硅材料、光伏电站。其中,光伏硅片市占率全球第一。
根据2026年1月29日公司官微:TCL中环以"半导体+光伏"双产业路线赋能,以技术创新、制造升级与生态协同"三核驱动"破局,领航未来能源革命L中环将半导体级的高标准注入光伏制造,持续推动产业技术迭代 -- 从2003年率先引入多线切割技术,到2019年推出G12"夸父"大尺寸硅片,引领行业迈入大尺寸时代。如今,面对太空光伏新赛道,TCL中环凭借产品高纯度、高稳定性及规模化量产优势,已成为全球商业航天与太空光伏项目的核心材料供应商。
芯片领域,根据2025年9月11日互动易,公司半导体材料业务经营规模和综合竞争力国内行业领先,产品稳定供应国内主要集成电路厂商。HJT电池方面,中环股份已制定具体的措施和计划,将充分利用国电光伏修缮后的厂房以及新建厂房,实施5GW高效叠瓦组件项目、10GW高效太阳能电池用超薄硅单晶金刚线切片产业化项目、高效HIT电池研发生产线的改造升级等以及半导体产业投资。
TCL中环1月16日公告,拟投资一道新能源科技股份有限公司以发挥技术、规模、效率等相对优势,加速公司适度一体化战略推进。本次投资通过整合优化存量产能,实现公司产业链的纵向延伸和横向拓展,快速补齐业务短板;本次投资将协同公司控股子公司的BC专利技术和标的公司BC电池组件制程及产能优势,加速专利技术转化和构建完整的技术壁垒。一道新能源专业从事高效太阳能电池、光伏组件及系统应用的研发、制造和销售,2023年至今N型组件中标量全国排名靠前,在不同应用场景、BC电池技术等领域积累了多年的研发储备。
苏州固锝:对于2026年银包铜浆料出货的预期比较乐观
苏州固锝披露投资者关系活动记录表,目前,公司的银包铜产品已经在多 家Topcon 电池及BC电池客户端进行测试,其中一家客户已经实 现批量生产。此外,异质结电池产业在海外发展比较快,主要是 因为异质结电池的人工需求比高温浆料显著减少。多方面因素之 下,公司对于2026年银包铜浆料出货的预期比较乐观。此外,公司对光伏板块的应收账款风险进行了管控,并调整了客户结构,新开发了多家行业内Top10的客户,目前 部分客户已经形成了批量生产,预计2026年会进一步放量。
点评:资料显示,苏州固锝的主营业务是半导体及新能源材料的研发、生产及销售,主要产品是整流二极管、肖特基二极管、TVS、ESD保护二极管、开关二极管、稳压二极管、三极管、整流桥堆、光伏旁路模块、无引脚集成电路、MEMS传感器、PERC太阳能电池用背面电极银浆、太阳能电池正面主栅银浆、异质结电池用低温银浆与银包铜浆料。
苏州固锝1月28日接受机构调研时表示,苏州晶银从2017年开始研发异质结浆料,是国内最早研发及量产异质结浆料的公司。目前,公司已经攻破银含10%的银包铜浆料技术难关,5%银含的银包铜产品也在研发测试过程中。此外,公司还在扩展异质结浆料在其他领域的应用,例如在太空光伏上的浆料技术,对于太空地点、环境、辐射等难题都有针对性的研发。
根据1月7日互动易,公司的参股公司苏州明皜传感科技股份有限公司积极布局人形机器人市场,目前压力传感器产品已在头部客户小批量试产。此外,苏州固锝的电源模块类产品,广泛应用于航空航天、轨道交通等领域。公司具备一定的存储芯片封装能力。
根据1月15日互动易,目前,公司10%银含的银包铜产品已通过包括IEC标准在内的可靠性测试(如湿热、热循环测试等),并已实现稳定量产,在一系列严格的验证中表现出色。从HJT客户反馈信息看,组件功率和高银含产品基本持平。低银含产品主要应用于HJT及HBC客户,同时也适用于钙钛矿及叠层电池。2026年,公司将持续投入研发,确保在粉体处理、抗氧化处理和印刷适配性上的技术领先,同时加强开发低银含银包铜产品在TOPCon和TBC电池种子层+导电层叠印技术上的应用。
通光线缆:子公司预中标1.08亿元国家电网项目
通光线缆公告,公司全资子公司通光强能和通光光缆参与了国家电网有限公司相关项目的招标,并被列为中标候选人。其中,通光光缆在光缆项目中预中标金额为1912万元,通光强能在导线项目中预中标金额为6529万元,通光光缆在OPGW光缆和光缆附件项目中预中标金额分别为1881万元和504万元。预中标金额总计约为10826万元,约占公司2024年经审计营业收入总额的4.18%。此次中标对公司未来经营业绩有积极影响,但合同履行存在不确定性风险。
点评:资料显示,通光线缆是国内特种线缆行业的龙头企业,公司的主营产品包括光纤光缆、输电线缆、装备线缆三大类别,主要客户为各家电网公司、中国移动、中国联通、中国电信等三大运营商和军工行业企业、通信设备制造商。
商业航天方面,通光线缆装备线缆产品中航空航天用耐高温电缆产品已经形成批量供货,公司是中航集团、航天科技集团、航天科工集团和中国电子科技集团的各主机单位和科研院所等单位的合格供应商。机器人方面,公司柔性电缆产品应用于工业机器人及其拖链移动系统、港口机械和无人化码头、汽车自动化生产线以及铁路轨道车辆线缆等。
2025年6月13日微信公众号,通光携铝合金电缆、铝合金光伏线、光纤复合电缆等主打产品惊艳亮相,备受瞩目。随着全球对清洁能源的需求日益迫切,光伏产业迎来了前所未有的发展契机。
根据2024年4月24日公告,光缆产品制造和工业设计两个领域内形成了4项核心技术,并获得20多项专利,是国内少数拥有成熟电力光缆生产技术的企业,已经形成并确立了在该产品领域的技术领先地位。公司生产的OPGW成功运用于国家电网公司第一条交流750千伏超高压示范工程线路、第一条直流±800千伏特高压示范工程线路、第一条交流1,000千伏特高压示范工程线路、南方电网公司第一条500千伏超高压工程线路等国家重点示范工程。
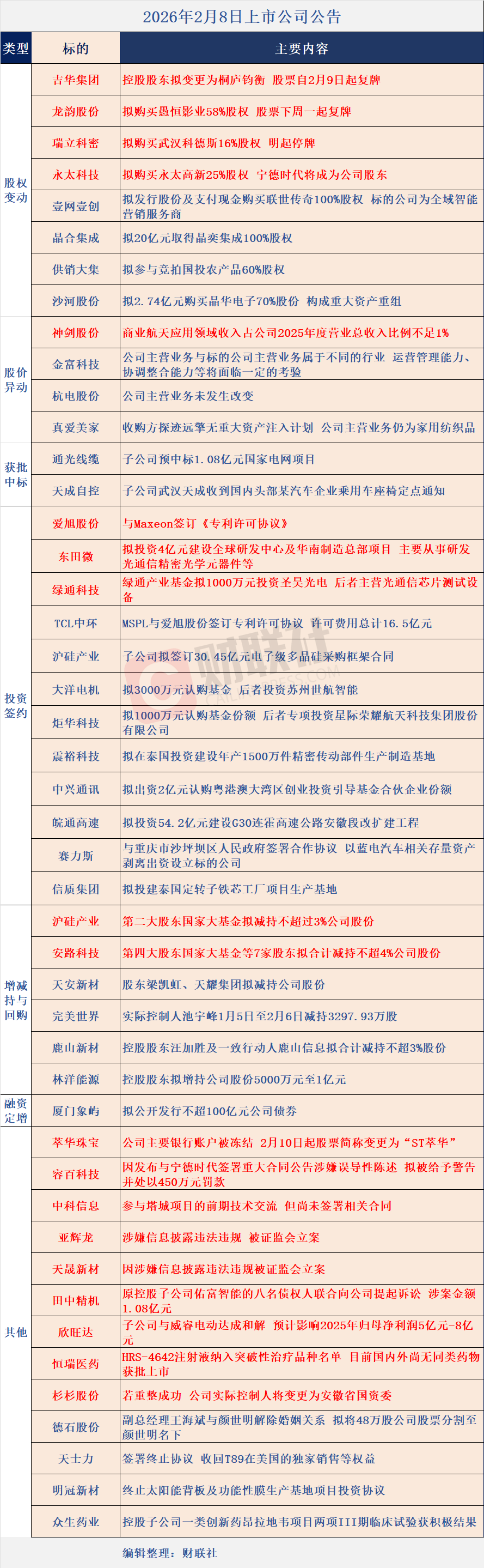
【一图看重要公告】




声明:
1、财联社VIP各专栏产品均系内容资讯服务,并非投资建议。栏目内容仅供参考,据此作出任何投资决策自行承担风险责任,与本公司及栏目作者无关;
2、财联社VIP专栏产品所发内容版权归财联社所有,未经书面授权任何商业机构、网站、公司及个人禁止转载或再利用文中信息,违者必究;
3、财联社VIP专栏产品为虚拟内容服务,一经订阅概不退款,请您理解。
