永太科技:终止向宁德时代购买永太高新25%股权 股票复牌

今日聚焦
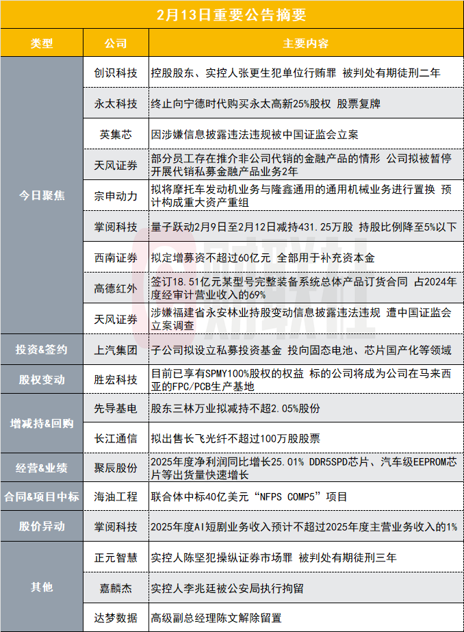
【创识科技:控股股东、实控人张更生犯单位行贿罪 被判处有期徒刑二年】
创识科技(300941.SZ)公告称,公司控股股东、实际控制人张更生因涉嫌行贿案被上海市浦东新区人民法院起诉。近日法院判决张更生犯单位行贿罪,判处有期徒刑二年,缓刑二年,并处罚金人民币三十万元。张更生未在公司担任职务,上述判决不影响其股东权利行使,罚没及罚金已由其个人全部缴纳,不会对公司生产经营产生重大不利影响。本次判决为一审判决,尚未生效,如张更生在法定期限内提起上诉,最终判决及后续执行结果尚存在不确定性。
【永太科技:终止向宁德时代购买永太高新25%股权 股票复牌】
永太科技(002326.SZ)公告称,公司原拟以发行股份方式购买宁德时代持有的邵武永太高新材料有限公司25%股权并募集配套资金。鉴于后续各相关方未能就交易方案达成一致意见,综合考虑公司实际情况及外部因素,经审慎评估并与相关方充分沟通,公司决定终止筹划本次交易事项,本次终止不会对公司的生产经营造成重大不利影响。公司股票自2月24日开市起复牌。
【英集芯:因涉嫌信息披露违法违规被证监会立案】
英集芯(688209.SH)公告称,公司于2026年2月13日收到中国证监会下发的《立案告知书》,因涉嫌信息披露违法违规,中国证监会决定对公司进行立案。目前公司各项经营活动和业务均正常开展,将积极配合调查,并及时履行信息披露义务。
【天风证券:涉嫌福建省永安林业持股变动信息披露违法违规 遭中国证监会立案调查】
天风证券(601162.SH)公告称,公司于近期收到中国证监会下发的《立案告知书》,因涉嫌福建省永安林业(集团)股份有限公司持股变动信息披露违法违规,根据相关法律法规,决定对公司立案。目前公司经营情况正常,在立案调查期间,将积极配合调查工作,并严格履行信息披露义务。
【5连板掌阅科技:第三大股东量子跃动2月9日至2月12日减持431.25万股 持股比例降至5%以下】
掌阅科技(603533.SH)公告称,量子跃动于2025年11月4日至2026年2月12日期间通过集中竞价方式减持公司股份541.25万股,占公司总股本的1.23%,其中于2026年2月9日至2026年2月12日减持431.25万股。减持后,量子跃动持有公司股份2194.47万股,持股比例由6.23%减少至4.999978%。
【西南证券:拟定增募资不超过60亿元 全部用于补充资本金】
西南证券(600369.SH)公告称,公司拟向包括重庆渝富控股集团及其一致行动人重庆水务环境控股集团在内的特定对象发行A股股票,募集资金总额不超过60亿元,扣除发行费用后拟全部用于补充公司资本金,具体用于财富管理业务、投资银行业务、资产管理业务、证券投资业务、增加子公司投入、信息技术与合规风控建设、偿还债务及补充其他营运资金。
【宗申动力:拟将摩托车发动机业务与隆鑫通用的通用机械业务进行置换 预计构成重大资产重组】
宗申动力(001696.SZ)公告称,公司拟将其持有的摩托车发动机业务相关资产与负债(以重庆宗申发动机制造有限公司股权为核心)与隆鑫通用持有的通用机械业务相关资产与负债(以重庆新隆鑫机电有限公司股权为核心)进行置换,置换资产交易作价的差额将由一方向另一方以现金方式补足。本次交易旨在解决宗申动力与隆鑫通用之间存在的同业竞争问题,推动双方实现业务清晰化、专业化发展。本次交易预计构成重大资产重组。
【天风证券:部分员工存在推介非公司代销的金融产品的情形 公司拟被暂停开展代销私募金融产品业务2年】
天风证券(601162.SH)公告称,公司及子公司天风天睿投资有限公司分别收到湖北证监局下发的事先告知书。天风天睿投资有限公司存在经营突破业务范围、管理的部分私募基金产品运作不规范等问题,拟被暂停新设私募基金产品1年及出具警示函。天风证券存在部分员工存在推介非公司代销的金融产品的情形、违规与武汉当代天信财富管理有限公司协同开展业务、违规销售福升安心稳健1号私募基金、经营决策不审慎等问题,拟被暂停开展代销私募金融产品业务2年、责令处分有关责任人员并报告结果、监管谈话。
【嘉麟杰:公司实际控制人李兆廷被公安局执行拘留】
嘉麟杰(002486.SZ)公告称,公司于2026年2月13日收到东旭集团有限公司的通知,公司实际控制人李兆廷被石家庄市公安局执行拘留,相关案件正在调查过程中。李兆廷除为公司实际控制人外,未在公司担任任何职务,公司董事和高级管理人员均正常履职,公司生产经营一切正常,上述事项不会对公司正常生产经营产生重大影响。
【高德红外:签订18.51亿元某型号完整装备系统总体产品订货合同 占2024年度经审计营业收入的69%】
高德红外(002414.SZ)公告称,近日与客户签订某型号完整装备系统总体产品订货合同,合同金额为18.51亿元,占公司2024年度经审计营业收入的69.15%,将对公司2026年一季度业绩以及同比增幅产生十分积极的影响。本次与客户签订的该型号项目产品在前次采购协议签订后按照机关要求备货、备产,已在2025年底完成全部数量的生产入库,成功实现“十四五”攻坚任务的如期交付,得到了机关的高度认可。
【正元智慧:实控人陈坚因操纵证券市场罪获刑三年 缓刑三年六个月】
正元智慧(300645.SZ)公告称,公司实际控制人陈坚因涉嫌操纵证券市场罪被判处有期徒刑三年,缓刑三年六个月,并处罚金人民币650万元。陈坚目前未在公司担任职务,公司日常经营运作正常,上述判决不会对公司生产经营活动产生影响。
投资&签约
【上汽集团:子公司拟设立私募投资基金 投向固态电池、芯片国产化等领域】
上汽集团(600104.SH)公告称,公司全资子公司上汽金控拟与国投先导、湖南金芙蓉、国孚领航等共同出资设立上海尚颀尚成二号私募投资基金合伙企业(有限合伙),基金首次认缴规模为25亿元,其中上汽金控认缴10亿元。该基金将重点投向固态电池、全栈电子架构、数字底盘、芯片国产化等重点领域,同时积极布局人工智能、具身智能、算力芯片等前沿技术。
股权变动
【胜宏科技:目前已享有SPMY100%股权的权益 标的公司将成为公司在马来西亚的FPC/PCB生产基地】
胜宏科技(300476.SZ)公告称,公司全资孙公司MFSS已按协议约定支付完毕收购SPMY100%股权的全部交易对价款,并与卖方共同完成了本次交易的全部交割工作。公司目前已通过MFSS享有SPMY100%股权的权益。未来,公司将对SPMY进行改建,将其与MFSS现有马来西亚子公司进行整合,整合完成后SPMY将成为公司在马来西亚的FPC/PCB生产基地。
增减持&回购
【先导基电:股东三林万业拟减持不超2.05%股份】
先导基电(600641.SH)公告称,第二大股东三林万业(上海)企业集团有限公司因自身资金需求,拟自2026年3月17日至2026年6月16日期间,通过集中竞价和大宗交易方式合计减持不超过19,110,000股,即不超过公司总股本的2.05%;其中集中竞价减持不超过9,110,000股,大宗交易减持不超过10,000,000股。
【长江通信:拟出售长飞光纤不超过100万股股票】
长江通信(600345.SH)公告称,公司持有长飞光纤118,837,010股股份,占其总股本的14.35%。公司拟通过证券交易所集中竞价方式出售长飞光纤不超过100万股股票,占长飞光纤总股本的比例为0.12%,交易价格根据市场价格确定。
【炬光科技:股东拟合计减持不超过2.33%公司股份】
炬光科技(688167.SH)公告称,股东西安中科因自身资金需求,拟减持不超过30万股股份,即不超过公司总股本的0.3339%;西高投与陕西集成电路作为一致行动人,拟减持不超过89.86万股股份,即不超过公司总股本的1%;股东王东辉因自身资金需求,拟减持不超过89.86万股股份,即不超过公司总股本的1%。
经营&业绩
【聚辰股份:2025年度净利润同比增长25.01% DDR5SPD芯片、汽车级EEPROM芯片等出货量快速增长】
聚辰股份(688123.SH)发布2025年度业绩快报,公司全年实现营业收入12.2亿元,归属于母公司所有者的净利润为3.63亿元,分别较上年同期增长18.73%和25.01%,均创历史同期最好成绩。公司DDR5SPD芯片、汽车级EEPROM芯片和高性能工业级EEPROM芯片的出货量较上年同期实现快速增长,光学防抖式(OIS)摄像头马达驱动芯片搭载在主流智能手机品牌的多款中高端机型实现商用,产品销售结构得到进一步优化,带动公司综合毛利率较上年同期增加2.46个百分点。
【影石创新:2025年归母净利润9.64亿元 同比下降3.08%】
影石创新2月13日发布的2025年度业绩快报显示,公司报告期内实现营业收入98.58亿元,同比增长76.85%;归属于上市公司股东的净利润9.64亿元,同比下降3.08%;基本每股收益2.53元。
合同&项目中标
【海油工程:联合体中标40亿美元“NFPS COMP5”项目】
海油工程(600583.SH)公告称,公司和Saipem公司组成的联合体为“NFPS COMP5”项目的中标人,中标金额总合同金额约40亿美元,其中公司份额逾8亿美元。项目业主方为卡塔尔能源液化天然气公司,作业地点位于卡塔尔North field气田。NFPS COMP5工期约5年,工作内容包括两座压缩机综合平台及其附属设施。公司在本项目中负责主体设施建造以及部分设计采办工作。本项目属于公司的主营业务,如本项目正式签约并顺利实施,将对公司业绩产生一定的积极影响。
股价异动
【5连板掌阅科技:2025年度AI短剧业务收入预计不超过2025年度主营业务收入的1%】
掌阅科技(603533.SH)发布异动暨风险提示公告,经公司自查,公司目前尚未发现可能或已经对公司股票交易价格产生重大影响的媒体报道或市场传闻,亦未涉及市场热点概念事项。公司注意到最近AI短剧关注度较高,公司2025年度AI短剧业务收入预计不超过2025年度主营业务收入的1%。敬请广大投资者注意投资风险,理性决策,审慎投资。
其他
【中国神华:清远二期4号机组正式投入商业运营】
中国神华(601088.SH)公告称,公司持股67%的控股子公司国能清远发电有限责任公司二期扩建工程项目4号发电机组顺利通过168小时试运行,正式投入商业运营。至此,清远二期2台100万千瓦超超临界二次再热燃煤发电机组全部建成投运。清远二期投运后,清远电力预计每年可提供约200亿千瓦时的清洁高效电能,将有效缓解粤港澳大湾区电力保供压力,助力地方经济高质量发展。
【侨银股份:终止人工智能产业生态总部项目】
侨银股份(002973.SZ)公告称,此前披露,公司与江苏省吴江东太湖生态旅游度假区管理办公室签署《侨银人工智能产业生态总部项目投资协议书》,拟出资不超过10亿元于当地落产。《投资协议》签署后,公司积极推进各项前期工作,在项目推进过程中,投资合作条件发生客观变化,截至目前,项目尚未实质性落地实施,双方未能就原有合作方案达成一致。为优化公司资源配置、提升资金使用效率,经审慎研究并与合作方友好沟通,在双方互相理解的基础上,公司已向江苏省吴江东太湖生态旅游度假区管理办公室发出《关于终止项目投资的函》,本次对外投资事项正式终止。
【达梦数据:高级副总经理陈文解除留置】
达梦数据(688692.SH)公告称,公司于2025年8月22日披露了《关于公司董事兼高级副总经理被立案调查的公告》,公司高级副总经理陈文被湖北省应城市监察委员会立案调查并实施留置措施。近日,公司收到湖北省应城市监察委员会出具的《解除留置通知书》,应城市监察委员会已解除对陈文的留置措施。目前公司生产经营管理情况正常,陈文已能正常履行高级副总经理职责。
【科泰电源:终止H股发行上市相关筹备工作】
科泰电源(300153.SZ)公告称,公司决定终止H股发行上市相关筹备工作。
【陕西华达:终止收购华经微电子】
陕西华达(301517.SZ)公告称,公司于2026年2月13日召开董事会,审议通过终止发行股份购买资产并募集配套资金暨关联交易事项。公司原拟通过发行股份的方式购买陕西华经微电子股份有限公司100%股份并募集配套资金。自筹划本次交易以来,公司严格按照相关法律法规及规范性文件要求,积极组织交易相关方推进本次重组工作。本次重组涉及标的资产交易结构、交易对价尚需进一步协商,原重组方案的整体时间安排存在不确定性。为确保合规稳妥推进相关事项,切实维护公司及全体股东利益,经审慎研究,公司决定终止本次发行股份购买资产并募集配套资金事项。
【通富微电:副总裁胡文龙因退休原因离任】
通富微电(002156.SZ)公告称,公司董事会近日收到副总裁胡文龙的离职报告,胡文龙因退休原因不再担任公司副总裁,离职后不再担任公司及下属子公司其他职务。
