①钨粉单月暴涨超40%,节后头部刀具厂密集调价,产能全负荷运行; ②下游需求升温,头部企业订单排单周期延长至2-3个月,国产刀具在高端领域的替代加速。
财联社2月26日讯(记者 黄路)“钨粉一直在涨价,今年已实施两次调价,节后预计很快还会发一次调价函。” 一位从事刀具制造的大型企业相关人士向财联社记者透露。
节后钨原料价格持续攀升,钨粉已突破1800元/公斤,刀具行业 “涨价潮” 仍在延续。部分头部刀具厂家继去年持续上调产品价格后,春节复工后再次进行调价,此系节后首次,也是年内至少第二次系统性提价,覆盖数控刀片、刀杆、整体硬质合金刀具等核心品类。
受访行业人士对财联社记者表示,产品调价幅度对于不同客户存在一些差异,但整体趋于统一。春节假期后订单积压,目前头部厂家在节后全线开工,产能已满负荷运行。在成本控制上,头部厂家能通过前期低价库存储备平滑成本波动,目前在高价位采购上保持谨慎,整体成本可控,产品调价后能保证公司产品毛利率。
刀具系列产品、硬质合金材料齐调价
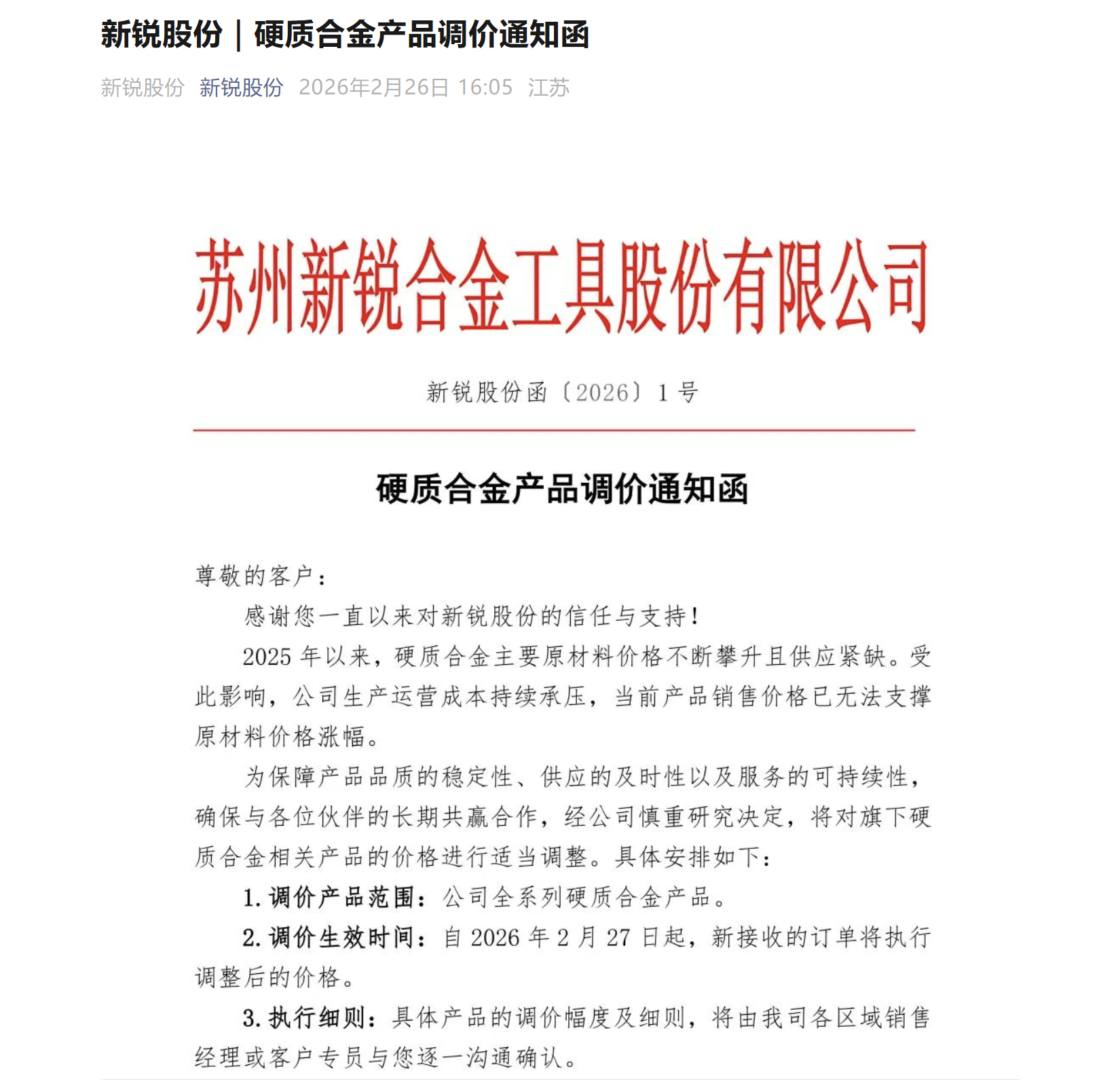
上游原料价格的涨价潮已同步传导至下游企业。2月26日,新锐股份(688257.SH)发布硬质合金产品调价通知函,调价产品范围包括公司全系列硬质合金产品。自2026年2月27日起,新接收的订单将执行调整后的价格。原因系硬质合金主要材料价格不断攀升且供应紧缺。

无独有偶,天工国际亦在官微发布粉末价格调整的通知:由于近期钨铁、钼铁等合金以及废钢持续涨价,结合当前粉末材料生产成本情况,为保证稳定供应,公司对2026年2月4日零时起接收的合同订单在原有价格基础上,钢材每含合金1%W的钢种,上调3000元/吨;每含合金1%Mo的钢种上调500元/吨。
据了解,天工的粉末即高合金粉末冶金工模具钢粉末,主要用于高端刀具、精密模具、3D 打印;因钨、钼是核心合金原料,其价格暴涨直接导致粉末按W/Mo含量阶梯涨价。值得一提的是,天工国际通知显示:“以上价格5天内有效,从2026年2月9日零时起接收的合同订单以当日合金价再做调整,新订单必须预付定金 30%(以预付款到账为准)。”
钨涨刀贵。2月25日,华锐精密(688059.SH)在公众号发布《数控刀具产品调价通知函》,宣布自2月26日起对数控刀具全系列产品销售价格上调。提及上调原因,其表示,近期以来,硬质合金原材料价格持续大幅上涨且供应紧张,导致公司生产成本显著攀升,现有销售价格已无法承受原材料的涨价幅度。“为保障产品质量稳定与供应体系可持续运转,结合行业市场以及公司自身实际情况,经公司审慎研究决定,自2026年2月26日起再次对数控刀具全系列产品销售价格上调。”
节后调价并不是个例,财联社记者从另一家刀具厂家获悉,公司自去年12月开始已对产品价格进行了两轮调价,节后还会下发一次调价函。
自2025年以来,全球钨产业链供需失衡加剧,叠加政策管控、需求爆发等多重因素,钨粉、钴粉、碳化钨粉价格开启持续暴涨模式,屡创历史新高。据中钨在线数据统计,截至 2026 年 1 月 23 日,钨粉已达 1270 元 / 公斤;截至 2026 年 2 月 25 日,钨粉已达 1800 元 / 公斤,1 个月内钨粉价格上涨幅度约为 41.7%。若拉长时间周期,2025 年 1 月钨粉价格为 316 元 / 公斤,对应最新价格 1800 元 / 公斤,期间涨幅为 469.6%。

财联社记者从业内人士了解到,钨粉成本一般占其原材料成本 80%,占总成本 40%-50%。若参照钨粉期间上涨幅度,第二轮产品调价 15% 以上基本能覆盖成本端的涨价压力,锁定刀具厂商产品毛利率。
节后产能拉满 订单周期延长
在碳化钨价格持续暴涨近一年的背景下,刀具行业正迎来提价潮与供给侧洗牌双重变革,头部企业凭借备货优势与规模效应锁定利润,中小企业陷入“无米下炊”困境,行业强者恒强格局显现。
财联社记者从华锐精密相关人士获悉,公司 2 月 24 日全面复工复产,目前,公司整体产能拉满,产线高效运转。公司相关人士对财联社记者表示,下游需求转旺,多个细分制造行业开工率走高,终端订单周期较以往有所延长。
据其介绍,硬质合金数控刀具作为消耗品,仅占机械加工制造成本的 1%-4%,机械加工企业在选择刀具供应商时,通常要结合自身生产线配置、被加工材料类型和加工工况进行反复测试和验证,一旦选定了合格的刀具供应商后不会轻易更换,具有一定的粘性。
“春节后全线开工,产能已满负荷运行。” 另一家头部刀具厂家也表达了类似的观点,春节休了一个多星期,春节假期后订单积压,目前仍在消化中,所以当下订单交付节奏非常紧张。
不只一家刀具厂商人士向财联社记者透露,随着下游需求增加,公司订单排单周期有所延长,之前排单周期为 1 个多月,现在根据产品交付的不同,分通用产品和非标定制产品,订单交付周期约为 2 到 3 个月。
“原材料价格上涨这么剧烈,我们也不敢接太多的订单,公司会合理分配现有产能,确保按期交付和锁定公司产品合理的利润。” 另有刀具业内人士对财联社记者坦言。
以欧科亿(688308.SH)为例,公司“数控刀具产业园项目”包括棒材1000吨(现有产能1300吨),整体硬质合金刀具300万支(目前产能已提升到600万支)、数控刀具20 万套、金属陶瓷刀片500万片。公司证券部人士对财联社记者表示,成本压力下,下游客户更愿意与刀具企业共同进行工艺优化与刀具选型设计,实现降本增效。新兴应用领域的爆发式增长将创造新的刀具需求,公司将跟随市场需求增长的节奏,规划并进一步扩大PCB钻针棒料的产能与供应。
多位头部刀具厂家相关人士对财联社记者表示,相对于国内中小厂商,国内头部刀具企业在原材料储备、采购等方面具有明显的资金和规模优势,能更从容地应对原料价格的大幅上涨。此外在性价比、服务响应、定制化开发上具有本土优势。原材料上涨使进口刀具成本同样攀升,国产刀具在高端领域的替代加速。
