双良节能:因涉嫌信息披露误导性陈述等违法违规行为 被证监会立案

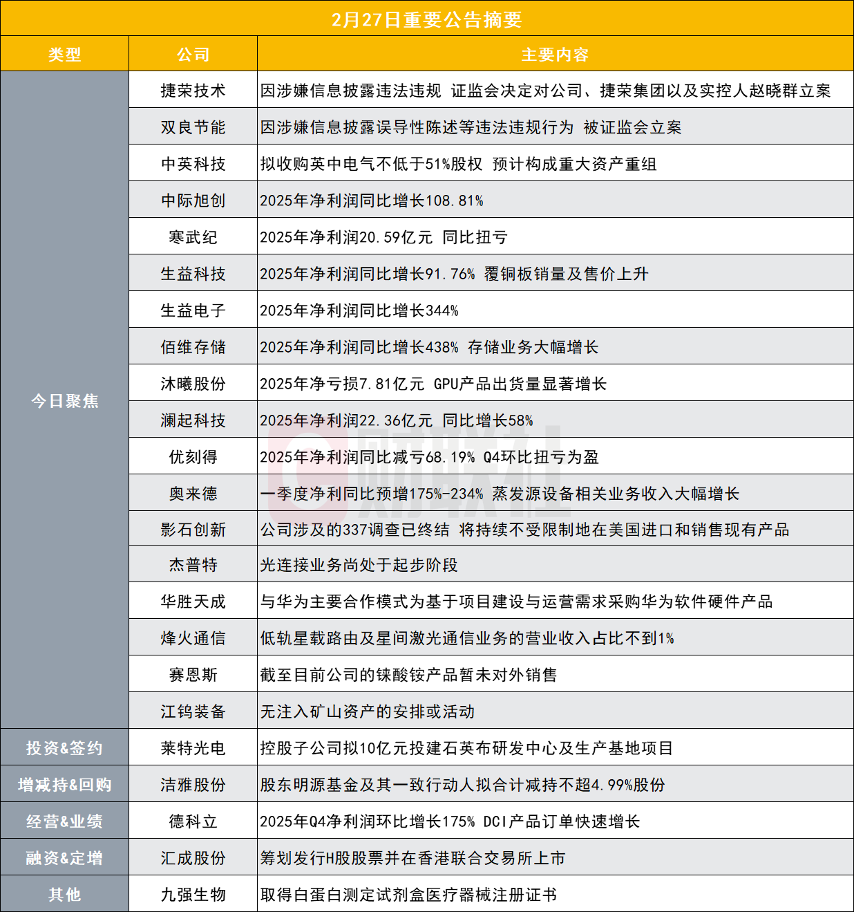
今日聚焦
【捷荣技术:因涉嫌信息披露违法违规 证监会决定对公司、捷荣集团以及实控人赵晓群立案】
捷荣技术(002855.SZ)公告称,公司、控股股东捷荣科技集团有限公司及实际控制人赵晓群于2026年2月26日收到中国证监会出具的《立案告知书》,因涉嫌信息披露违法违规,中国证监会决定对公司、捷荣集团及赵晓群立案。公司将积极配合中国证监会的立案调查工作,并持续关注相关事宜的进度。
【双良节能:因涉嫌信息披露误导性陈述等违法违规行为 被证监会立案】
双良节能(600481.SH)公告称,公司于2026年2月27日收到中国证监会下发的《立案告知书》,因公司涉嫌信息披露误导性陈述等违法违规行为,根据相关法律法规,决定对公司立案。目前公司经营情况正常,在立案调查期间,公司将积极配合调查工作,并严格履行信息披露义务。
【中英科技:拟收购英中电气不低于51%股权 预计构成重大资产重组】
中英科技(300936.SZ)公告称,公司正在筹划以现金方式购买常州市英中电气有限公司不低于51%的股份并取得控股权。交易完成后,英中电气将成为公司控股子公司。本次交易预计构成重大资产重组,构成关联交易。目前,各方已签署《股权收购意向协议》,但交易方案和条款仍需进一步协商。公司股票不停牌,将分阶段披露进展。标的公司为绝缘纤维材料及其成型制品的专业供应商,经过多年行业深耕,产品已覆盖了中低压、高压、超高压和特高压交直流电在内的全电压等级的输变电设备配套产品。
【中际旭创:2025年净利润同比增长108.81%】
中际旭创(300308.SZ)公告称,2025年实现营业总收入382.4亿元,同比增长60.25%;实现归属于上市公司股东的净利润107.99亿元,同比增长108.81%。报告期内,受益于终端客户对算力基础设施的强劲投入,公司产品出货快速增长,其中高速光模块占比持续提高,且随着产品方案不断优化、运营效率持续提升,公司营业收入与净利润较去年同期均实现较大增长。
【寒武纪:2025年净利润20.59亿元 同比扭亏】
寒武纪(688256.SH)发布2025年度业绩快报,报告期内公司实现营业收入64.97亿元,同比增长453.21%,归属于母公司所有者的净利润为20.59亿元,同比扭亏为盈。报告期内,受益于人工智能行业算力需求的持续攀升,公司凭借产品的优异竞争力持续拓展市场,积极推动人工智能应用场景落地,使得本期收入规模较上年同期大幅增长。
【生益科技:2025年净利润同比增长91.76% 覆铜板销量及售价上升】
生益科技(600183.SH)发布业绩快报,2025年度实现营业总收入284.31亿元,同比增长39.45%;净利润33.34亿元,同比增长91.76%。公司覆铜板销量及售价同比上升,覆铜板产品营业收入增加,同时持续优化产品结构提升毛利率,推动盈利水平提升。报告期内高附加值产品占比提升,使公司在中高端市场的竞争优势得到进一步巩固。
【生益电子业绩快报:2025年净利润同比增长344%】
生益电子(688183.SH)发布业绩快报,2025年实现营业总收入94.94亿元,同比增长102.57%;归母净利润14.73亿元,同比增长343.76%;基本每股收益1.8元。报告期内,营业总收入变动幅度较大,主要系公司聚焦高端领域市场拓展和推进提产扩产进程,同时强化质量管理,报告期内高附加值产品占比提升,巩固公司在中高端市场的竞争优势,实现产品销售增长所致。
【佰维存储:2025年净利润同比增长438% 存储业务大幅增长】
佰维存储(688525.SH)发布业绩快报,2025年实现营业收入112.96亿元,同比增长68.72%;实现归母净利润8.67亿元,同比增长437.56%。存储行业复苏,公司业务大幅增长。2025年公司紧紧把握行业上行机遇,大力拓展全球头部客户,实现了市场与业务的成长突破,产品销量同比大幅提升。
【沐曦股份:2025年净亏损7.81亿元 GPU产品出货量显著增长】
沐曦股份(688802.SH)发布2025年年度业绩快报,报告期内实现营业总收入16.44亿元,较上年同期增长121.26%。归属于母公司所有者的净利润为-7.81亿元。随着公司产品及服务获得下游客户的广泛认可与持续采购,公司GPU产品出货量显著增长,带动收入规模较上年同期实现显著增加。
【澜起科技:2025年净利润22.36亿元 同比增长58%】
澜起科技(688008.SH)发布业绩快报,2025年度,公司实现营业收入54.56亿元,较上年度增长49.94%,毛利率为62.23%,较上年度提升4.10个百分点;实现归属于母公司所有者的净利润22.36亿元,较上年度增长58.35%;实现归属于母公司所有者的扣除非经常性损益的净利润20.22亿元,较上年度增长61.95%。受益于AI产业趋势,行业需求旺盛,公司互连类芯片出货量显著增加,推动公司2025年度经营业绩较上年同期实现大幅增长。公司持续加大研发投入,随着公司布局的新产品品类增加,2025年度公司研发费用约为9.15亿元,较上年度增长20%。
【优刻得:2025年净利润同比减亏68.19% Q4环比扭亏为盈】
优刻得(688158.SH)发布2025年度业绩快报,营业总收入为17亿元,同比增加13.11%;实现归属于母公司所有者的净利润-7,668.32万元,同比减亏68.19%。公司在AIGC领域的持续投入使得智算产品收入持续增长,全年AI相关收入同比增长40%以上。此外,公司对参股企业的投资收益也有显著提升。
【影石创新:公司涉及的337调查已终结 将持续不受限制地在美国进口和销售现有产品】
影石创新公告,公司于2026年2月26日(美国时间)获悉美国国际贸易委员会(简称“ITC”)最终裁决结果,针对案涉6件专利,ITC确认3件GoPro主张的发明专利所涉及的指控产品不构成侵权且专利权利要求无效/部分无效、1件GoPro主张的发明专利所涉及的指控产品不构成侵权、1件GoPro主张的发明专利权利要求无效。公司仅部分出口美国产品落入1件GoPro主张的外观专利保护范围,但公司提出的新外观设计方案已由ITC再次认定未对该件专利构成任何权利侵犯。该落入GoPro主张的外观专利保护范围的上一代产品已经不再出口美国,当前产品均已由新外观设计方案取代。至此,公司涉及的337调查已终结,本次337调查未对公司生产、经营造成实质性影响。公司将持续不受限制地在美国进口和销售现有产品。
【奥来德:一季度净利同比预增175%-234% 蒸发源设备相关业务收入大幅增长】
奥来德(688378.SH)公告称,预计2026年第一季度归属于上市公司股东的净利润为7000万元至8500万元,同比增加175.20%-234.17%。归属于母公司所有者的扣除非经常性损益的净利润约5300万元至6500万元,同比增加298.49%至388.71%。业绩增长主要系公司在蒸发源设备领域的竞争优势持续凸显,设备相关业务收入大幅增长,推动公司盈利能力显著提升。
【杰普特:光连接业务尚处于起步阶段】
杰普特(688025.SH)发布异动公告称,公司注意到近期市场对“光通信”业务相关概念关注度较高,公司将相关情况澄清说明如下:公司围绕光连接/光通讯应用领域开发了MPO(Multi-fiber Push On)、光纤阵列单元(FAU)、MMC连接器及各类光纤组件产品,根据公司2025年前三季度经营数据,光通信相关业务收入占公司总营业收入的比例不足5%。公司光连接业务尚处于起步阶段,在该领域的发展前景受到下游需求变化、产品研发速度、产能释放规划、市场拓展、行业竞争等因素影响,存在一定不确定性,提醒投资者应基于专业和理性判断,预测行业和公司业务发展情况,在充分理性判断的基础上审慎投资。
【华胜天成:与华为主要合作模式为基于项目建设与运营需求采购华为软件硬件产品】
华胜天成(600410.SH)公告称,公司股票交易连续三个交易日内日收盘价格涨幅偏离值累计超过20%,属于股票交易异常波动情形。公司有关注到部分媒体对公司与华为算力合作关注度较高,现就相关事项说明如下:公司与华为主要合作模式为基于项目建设与运营需求采购华为软件硬件产品,前述业务确认收入占公司全球业务收入比例较小,对公司业绩不构成重大影响。除前述情况外,未发现对公司股票交易价格可能产生重大影响的其他媒体报道、市场传闻或热点概念。
【烽火通信:低轨星载路由及星间激光通信业务的营业收入占比不到1%】
烽火通信(600498.SH)公告称,公司A股股票交易连续两个交易日内日收盘价格涨幅偏离值累计超过20%,属于股票交易异常波动情形。公司目前的主营业务为信息技术与通信技术融合产品,致力于为运营商、政府、金融、交通等关键行业和部门提供安全可靠的光通信产品及服务。报告期内,公司主营业务未发生重大变化。公司本身不生产商业航天相关卫星,低轨星载路由及星间激光通信业务的营业收入占公司营业收入比例不到1%,对公司利润贡献较小,敬请广大投资者注意投资风险。
【赛恩斯:截至目前公司的铼酸铵产品暂未对外销售】
赛恩斯(688480.SH)公告称,公司股票连续3个交易日内收盘价格涨幅偏离值累计达到30%,属于股票交易异常波动情形。公司铼产业化进程受技术发展、行业政策、市场环境等多方面因素影响,未来市场应用与产业化落地存在不确定性,且需要一定的时间周期。截至目前公司的铼酸铵产品暂未对外销售;公司钼加工及销售业务,尚在业务前期阶段,2026年开展该业务将以净额法为原则,预计该业务对公司营业收入影响较小,同时在铼资源尚未实现收入和盈利之前,该业务短期内可能会对公司现金流、盈利能力造成一定的影响。
【7天5板江钨装备:无注入矿山资产的安排或活动】
江钨装备(600397.SH)发布股票交易风险提示性公告,针对有媒体发布相关报道称,公司可能择机注入矿山资产,经公司自查,公司无注入矿山资产的安排或活动,公司目前主营业务为磁选装备的研发、生产与销售,主营业务未发生变化。目前,公司股价累计涨幅较大,已累积巨大交易风险,现已严重偏离公司基本面,公司股价未来随时有快速下跌的可能。
投资&签约
【莱特光电:控股子公司拟10亿元投建石英布研发中心及生产基地项目】
莱特光电(688150.SH)公告称,拟通过控股子公司莱特夸石在西安市高新区开展“莱特光电石英布研发中心及生产基地”项目,主要进行石英纤维电子布(简称“Q布”“石英布”)的研发、生产与销售。项目计划总投资额为10亿元,包含土地出让金、厂房建设及设备购置费等,最终以实际投资额为准。项目拟分2-3个阶段投入,第1阶段投资规划约4亿元,后续投入根据产能及实际情况推进,全部建设投资预计2-3年完成。
【华盛昌:拟4.6亿元收购伽蓝特100%股权 后者专注于光通信模块和光芯片测试领域】
华盛昌(002980.SZ)公告称,公司拟以现金方式收购深圳市伽蓝特科技有限公司100%股权,整体估值暂定为4.6亿元。同时,公司控股股东袁剑敏拟向伽蓝特创始股东余新文协议转让公司5%股份,协议转让事项以目标公司收购事项完成为实施的前提条件。伽蓝特专注于仪器仪表测试测量行业中的光通信模块和光芯片测试领域,本次股权收购为公司产业布局横向延伸。本次交易预计不构成重大资产重组。
【国瓷材料:拟1.66亿澳元收购澳大利亚上市公司SDI100%股权】
国瓷材料(300285.SZ)公告称,公司拟通过北京国瓷科博科技有限公司或下属子公司以自有或/和自筹资金按照1.4澳元/股的价格(合计1.66亿澳元、约合8.16亿元人民币)收购澳大利亚上市公司SDI Limited及其下属公司(以下简称“SDI”或“目标公司”)100%的股权。目标公司拥有成熟的临床端牙科产品线,在牙科材料制造领域积累了丰富的技术与市场经验,公司将与目标公司在技术开发、产品生产、市场开拓等多方面开展合作,深入挖掘市场需求。
增减持&回购
【洁雅股份:股东明源基金及其一致行动人拟合计减持不超4.99%股份】
洁雅股份(301108.SZ)公告称,持股5%以上股东明源基金及其一致行动人中亿明源计划自公告披露之日起15个交易日后的3个月内(即2026年3月21日至2026年6月20日),以集中竞价方式合计减持不超过561.66万股,占公司总股本比例不超过4.99%;其中明源基金拟减持不超过540.27万股(不超过4.80%),中亿明源拟减持不超过21.39万股(不超过0.19%)。减持原因为股东自身管理需要,股份来源为首次公开发行前已持有的股份。
【美联新材:股东拟合计减持不超4%公司股份】
美联新材(300586.SZ)公告称,持股4.999995%的股东张盛业计划以集中竞价、大宗交易方式合计减持不超过公司总股本2%的股份;持股5.77%的股东张朝益计划以集中竞价、大宗交易方式合计减持不超过公司总股本2%的股份。
经营&业绩
【德科立:2025年Q4净利润环比增长175% DCI产品订单快速增长】
德科立(688205.SH)发布业绩快报,2025年实现营业收入9.34亿元,同比增长10.99%;归属于母公司所有者的净利润7316.87万元,同比下降27.16%。报告期内,受电信传输市场结构性需求放缓及部分产品竞争加剧影响,公司对成熟产品线进行价格策略调整,导致产品毛利率同比下降,经营业绩阶段性承压。与此同时,公司在数据通信市场取得有效突破。公司在成功切入多家头部企业具体项目的基础上,带动DCI产品订单快速增长,高速率数通光模块产品保持行业技术领先,数通产品线整体展现出强劲的发展潜力。
【菱电电控:2025年净利润同比增长745.02%】
菱电电控(688667.SH)发布业绩快报,2025年公司实现营业总收入11.94亿元,同比减少0.17%;实现归属于上市公司股东的净利润1.35亿元,同比增长745.02%。报告期内,公司营业收入与上期基本持平,利润同比大幅上涨,主要受益于公司核心产品盈利水平提升与费用端的有效管控;一方面,公司持续深化供应链优化与研发降本举措,核心产品盈利能力逐步改善。另一方面,股权激励费用同比大幅下降,同时公司推进降本增效,研发费用得到合理管控,综上共同推动公司经营利润等相关指标实现增长。
【亿联网络:2025年净利润26亿元 同比下降1.81%】
亿联网络(300628.SZ)公告称,2025年度公司实现营业总收入60.33亿元,同比增长7.33%;归母净利润26亿元,同比下降1.81%。报告期内,公司销售业务保持平稳,市场拓展及业务推进带动营业收入稳步增长。尽管国际贸易政策的扰动给市场环境带来了一定的不确定性,但公司在核心业务领域仍然保持了稳定的市场竞争力,经营质量持续提升。
【长盈精密:2025年净利润6亿元 同比下降22.28%】
长盈精密(300115.SZ)发布2025年度业绩快报,营业总收入为1,88.42亿元,同比增长11.27%;归属于上市公司股东的净利润为6亿元,同比下降22.28%。净利润下降主要因去年同期处置子公司股份有较高的非经常性收益,本年度无此事项收益。
【巨一科技:2025年净利润同比增长279.6%】
巨一科技(688162.SH)公告称,巨一科技发布2025年度业绩快报,营业总收入433,549.08万元,同比增长23.05%;归属于母公司所有者的净利润8,092.25万元,同比增长279.6%。本期交付的智能装备项目及电机电控零部件产品同比增加,实现营业收入增长;新能源汽车电机电控零部件毛利率得到改善;通过强化内部运营与客户信用管理,期末应收账款规模和结构得到有效改善,信用减值损失同比减少。
合同&项目中标
【中科海讯:中标某项目信息处理类设备研制项目 中标金额合计约2.88亿元】
中科海讯(300810.SZ)公告称,公司收到某项目信息处理类设备研制项目的《中标通知书》,中标金额合计约2.88亿元。其中,研制金额为9,585万元,订购金额为19,250万元。公司本次中标金额合计约2.88亿元人民币,占公司2024年度经审计主营业务收入达120%。若中标项目能够签订正式合同并顺利实施,预计将对公司未来经营业绩产生积极影响。
【万集科技:中选江苏移动信息系统集成有限公司某采购项目-27】
万集科技(300552.SZ)公告称,公司收到招标代理机构江苏省设备成套股份有限公司的《中选通知书》,成为“江苏移动信息系统集成有限公司某采购项目-27”的中选人,中选价为2,200万元。本项目属于公司智能网联业务,若能签订正式合同并顺利实施,将对公司经营业绩产生积极影响。但公司还需与招标人签订合同,合同条款及金额等尚存在一定不确定性。
融资&定增
【汇成股份:筹划发行H股股票并在香港联合交易所上市】
汇成股份(688403.SH)公告称,公司为深化国际化战略布局,壮大公司资本规模,持续吸引并聚集优秀人才,进一步提升公司综合竞争实力,正在筹划发行境外上市股份(H股)并在香港联合交易所有限公司上市。相关细节尚未确定,具体方案确定后需提请公司董事会和股东会审议,并经相关政府机构、监管机构备案或审核批准。该事项存在不确定性,公司将及时履行信息披露义务。
【合康新能:拟向特定对象发行股票 募资不超16.52亿元】
合康新能(300048.SZ)公告称,公司拟向特定对象发行股票,发行对象为美的集团,发行价格为5.73元/股,募资总额不超16.52亿元,扣除发行费用后的募集资金净额拟投入高压变频器研发及产业化项目、光伏并网逆变器研发及产业化项目等。本次发行完成后,美的集团及其一致行动人在上市公司拥有表决权的股份未超过上市公司已发行股票的30%,则认购方通过本次发行认购的股票自本次发行结束之日起18个月内不得转让。
【中富通:拟定增募资不超过6.43亿元】
中富通(300560.SZ)公告称,公司拟向特定对象发行A股股票,募集资金总额不超过6.43亿元,用于基于人工智能的公共安全平台产业化项目、通信服务网点升级改造项目、研发中心升级建设项目及补充流动资金。
其他
【九强生物:取得白蛋白测定试剂盒医疗器械注册证书】
九强生物(300406.SZ)公告称,公司近日收到北京市药品监督管理局颁发的《医疗器械注册证》,产品为白蛋白测定试剂盒(溴甲酚绿法),注册证编号为京械注准20262400050,注册类别为Ⅱ类,有效期至2031年2月12日。该试剂盒用于体外定量测定人血清和血浆中的白蛋白含量。此注册证的取得丰富了公司产品线,预计对公司未来的经营产生积极影响,但实际销售情况取决于市场推广效果,公司目前无法预测其对未来业绩的具体影响。
