2026年04月08日 09:53:15
“十五五”时期北京将实施100项重大工程 总投资超4万亿元
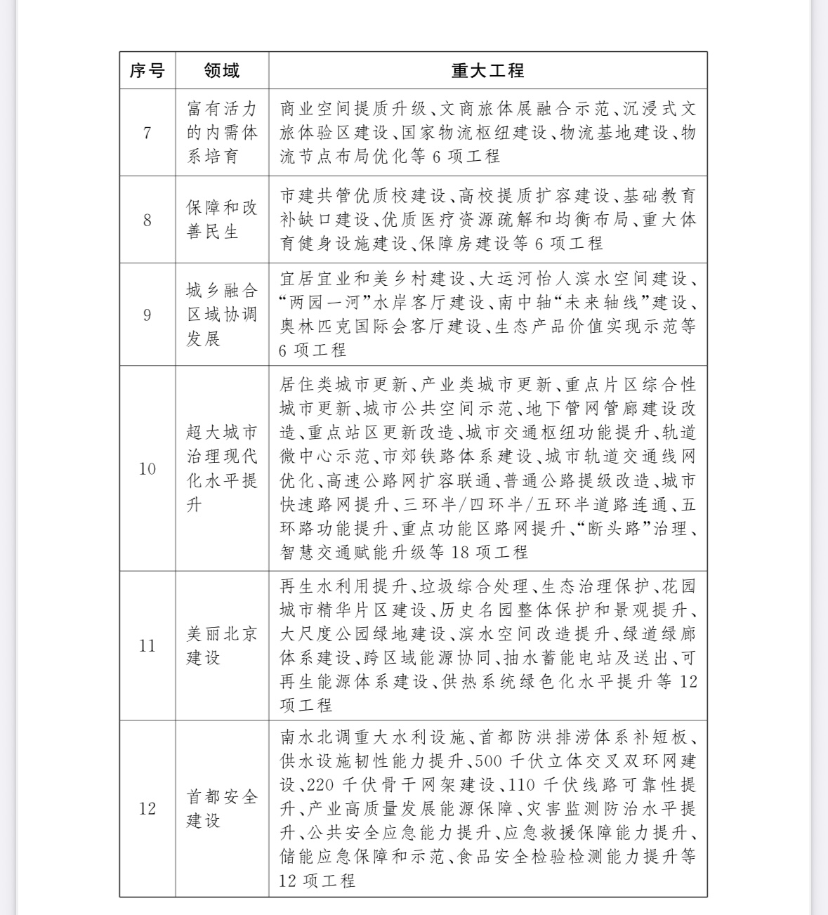
财联社4月8日电,《北京市国民经济和社会发展第十五个五年规划纲要》今天全文公开。记者从市发改委获悉,规划纲要坚持战略目标与落地实施有机衔接,对任务部署细化、具体化、项目化,谋划了12个领域100项重大工程,总投资超4万亿元,确保规划纲要目标任务落到实处。规划纲要进一步树牢高质量发展导向,强化目标指标衔接、任务举措集成、项目布局匹配,围绕经济社会发展重点领域和关键环节,部署了13个方面重大战略任务,注重以更高站位服务党和国家工作大局、以更大力度推动高质量发展、以更优服务增进民生福祉、以更实举措提高治理水平、以更高水平统筹发展和安全。 (北京日报)
收藏
59.62W
我要评论
图片
欢迎您发表有价值的评论,发布广告和不和谐的评论都将会被删除,您的账号将禁止评论。
发表评论
关于我们|网站声明|联系方式|用户反馈|网站地图|友情链接|举报电话:021-54679377转617举报邮箱:editor@cls.cn财联社举报
财联社 ©2018-2026上海界面财联社科技股份有限公司 版权所有沪ICP备14040942号-9沪公网安备31010402006047号互联网新闻信息服务许可证:31120170007沪金信备 [2021] 2号