德业股份:一季度净利同比预增56%-70% 储能逆变器、储能电池包产品销售收入同比大幅增长

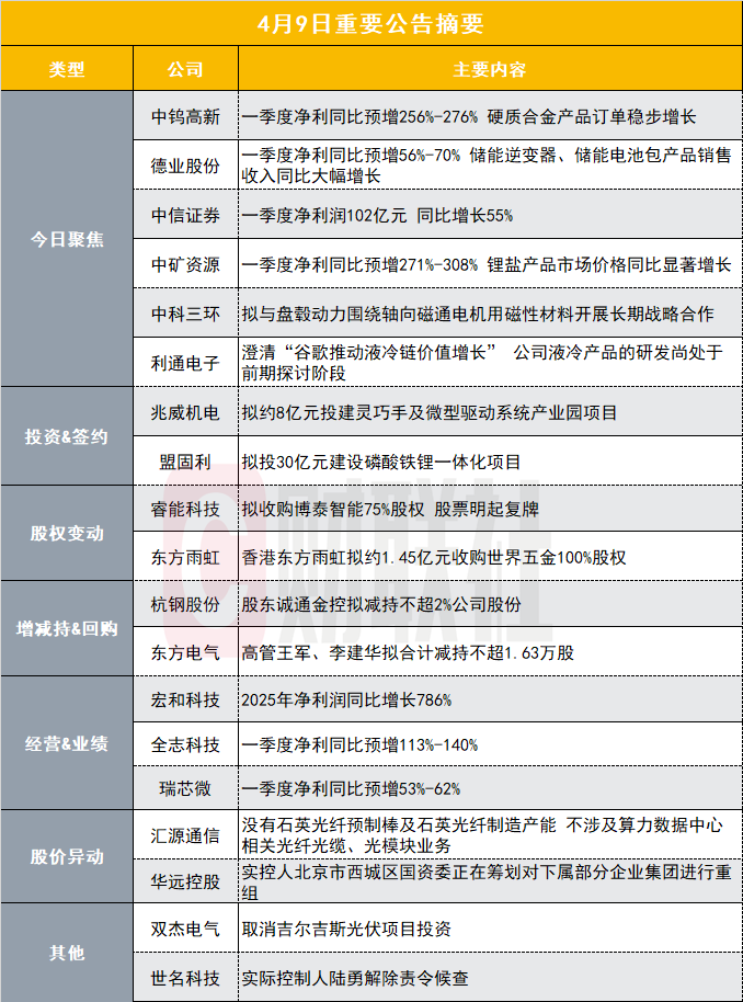
今日聚焦
【中钨高新:一季度净利同比预增256%-276% 硬质合金产品订单稳步增长】
中钨高新(000657.SZ)公告称,预计2026年一季度归属于上市公司股东的净利润为9亿元-9.5亿元,比上年同期增长256%-276%(重述后)。2026年一季度业绩与上年同期相比实现正向增长,主要原因是:报告期内,受钨原料市场整体供给偏紧、下游需求旺盛等因素影响,钨原料价格大幅上涨,销量同步增长;同时,公司依托全产业链优势,有效实现价格传导,叠加工程机械、高端制造下游行业需求上升,硬质合金产品订单稳步增长,实现量价齐升,显著提升整体盈利水平。受益于PCB刀具市场需求旺盛,公司紧抓行业发展机遇,持续优化产品结构,推动微型精密刀具等产品实现量价齐升,进一步增强盈利能力。小财注:中钨高新2025年Q4净利4.34亿元,据此计算,2026年Q1净利预计环比增长107.37%-118.89%。
【德业股份:一季度净利同比预增56%-70% 储能逆变器、储能电池包产品销售收入同比大幅增长】
德业股份(605117.SH)公告称,预计2026年第一季度实现归属于上市公司股东的净利润为11亿元-12亿元,同比增加55.91%-70.08%。2026年一季度公司归属于上市公司股东的净利润较上年同期实现较大幅度增长主要原因系受地缘政治波动影响,能源短缺及价格波动加剧,能源安全重要性提升,叠加多国储能相关补贴政策持续发力,欧洲、中东、东南亚等地区户用及工商业储能需求显著提升。报告期内,公司储能逆变器、储能电池包产品销售收入同比大幅增长,进而推动公司经营业绩增长。小财注:德业股份2025年Q4净利8.24亿元,据此计算,2026年Q1净利预计环比增长33.50%-45.63%。
【中信证券:一季度净利润102亿元 同比增长55%】
中信证券(600030.SH)发布业绩快报,2026年第一季度实现营业收入231.55亿元,同比增长40.91%;归属于上市公司股东的净利润为102.16亿元,同比增长54.60%。2026年一季度,资本市场保持良好发展态势,交易活跃度维持高位水平,公司积极把握市场机会,各项业务协同发力、稳步发展,推动经营业绩实现较快增长。小财注:中信证券2025年Q4净利69.17亿元,据此计算,2026年Q1净利环比增长47.46%。
【5连板汇源通信:没有石英光纤预制棒及石英光纤制造产能 不涉及算力数据中心相关光纤光缆、光模块业务】
汇源通信(000586)发布异动公告,公司注意到近期市场对光纤产品供需结构改善,及算力数据中心相关光纤光缆、光模块产品关注度较高。公司目前不存在前述领域业务、在手订单及技术储备。公司主营电力光缆、电力系统在线监测装置、塑料光纤等,没有石英光纤预制棒及石英光纤制造产能,电力光缆生产所需石英光纤均需外购。其中:电力光缆是应用于电力市场的配套光缆;塑料光纤系列主要用于装饰照明、工业控制、电力设备、消费电子等领域,而与塑料光纤通信配套用的工控光器件产品(速度在100兆以内)主要用于自动化生产线的传感器单元、高压变频器的控制信号传输等方面(非应用数据中心及AI算力等所需高速光模块)。
【兆威机电:拟约8亿元投建灵巧手及微型驱动系统产业园项目】
兆威机电(003021.SZ)公告称,公司计划参与竞买深圳市宝安区建设用地A317-0592宗地,并投资建设灵巧手及微型驱动系统产业园项目,扩大公司机器人板块的业务布局,进一步提升公司在微型驱动和灵巧手领域的行业地位与市场占有率。项目投资总额约为8亿元。
【杭钢股份:股东诚通金控拟减持不超2%公司股份】
杭钢股份(600126.SH)公告称,持股5%以上股东北京诚通金控投资有限公司因自身资金需求,计划通过大宗交易方式减持不超过6754.38万股公司股份,占公司总股本比例不超过2%。减持期间为2026年5月7日至2026年8月7日。
【睿能科技:拟收购博泰智能75%股权 股票明起复牌】
睿能科技(603933.SH)公告称,公司拟通过发行股份及支付现金的方式购买杨博、杨硕、鑫昂泰等9名股东持有的博泰智能75%股权,并向不超过35名符合条件的特定投资者发行股份募集配套资金 。截至本摘要签署日,标的公司的审计、评估工作尚未完成,本次交易的具体交易价格尚未确定。经向上海证券交易所申请,公司股票将于2026年4月10日(星期五)开市起复牌。
【中矿资源:一季度净利同比预增271%-308% 锂盐产品市场价格同比显著增长】
中矿资源(002738.SZ)公告称,预计2026年第一季度归属于上市公司股东的净利润为5亿元-5.5亿元,比上年同期增长270.97%-308.07%。受下游储能、动力电池需求增长推动,锂盐产品市场价格较上年同期显著增长,公司锂电新能源原料开发与利用业务利润较上年同期增长,公司整体盈利能力提升。公司所属纳米比亚Tsumeb冶炼厂与上年同期相比减亏。小财注:中矿资源2025年Q4净利2.534亿元,据此计算,2026年Q1净利预计环比增长97.32%-117.05%。
【中科三环:拟与盘毂动力围绕轴向磁通电机用磁性材料开展长期战略合作】
中科三环(000970.SZ)公告称,公司与上海盘毂动力科技股份有限公司于近日签署《战略合作框架协议》。双方将围绕轴向磁通电机用磁性材料的开发与供应开展长期战略合作,包括共建联合研发中心,研制超高端磁性材料,建立为期五年的战略采购供应关系,并基于研发成果择机设立合资公司,实现(超)高端磁材专业化生产。此外,双方还将联合承担国家级科研与产业化项目,探索产业链协同与市场拓展。
【宏和科技:2025年净利润同比增长786%】
宏和科技(603256.SH)公告称,2025年实现营业收入11.71亿元,同比增长40.31%;归属于上市公司股东的净利润为2.02亿元,同比增长785.55%。公司拟向全体股东每10股派发现金股利0.68元(含税)。报告期内普通电子级玻璃纤维布价格同比上涨,加上公司高性能特种低介电电子布、低热膨胀系数电子布2025年已开始批量生产并交付,附加值较好。小财注:Q3净利润0.51亿,据此计算,Q4净利润0.63亿,环比增长22%。
【利通电子澄清“谷歌推动液冷链价值增长”:公司液冷产品的研发尚处于前期探讨阶段】
利通电子(603629)发布股票交易异常波动公告,经公司自查,公司目前经营状况正常,公司主营业务为算力云服务,应用于液晶电视等液晶显示领域的精密金属结构件、电子元器件的设计、生产、销售,主营未发生变化,公司内外部经营环境或行业政策未发生重大变化,公司不存在影响公司股票交易价格异常波动的重大事项,公司不存在应披露而未披露的重大信息。对于市场传闻的“谷歌推动液冷链价值增长”,公司澄清如下:公司液冷产品的研发尚处于前期探讨阶段,公司目前并无相关液冷产品的具体开发与生产计划。
【3连板华远控股:实控人北京市西城区国资委正在筹划对下属部分企业集团进行重组】
华远控股(600743)公告称,公司股票连续三个交易日内(2026年4月7日、4月8日、4月9日)收盘价格涨幅偏离值累计达到20%,属于股票交易异常波动。经公司自查并向控股股东书面函证,公司实际控制人北京市西城区国资委正在筹划对下属部分企业集团进行重组(简称“本次重组”)。本次重组可能涉及本公司控股股东北京市华远集团有限公司(简称“华远集团”),截至本公告披露日,相关事项仍处于筹划阶段,交易各方尚未签署任何具有法律约束力的正式协议,尚存在不确定性。本次重组有关安排尚需履行程序,还需获得有关主管部门批准。本次重组不涉及本公司的重大资产重组事项,不会导致本公司实际控制人发生变更。
投资&签约
【盟固利:拟投30亿元建设磷酸铁锂一体化项目】
盟固利(301487.SZ)公告称,公司拟与达州高新技术产业园区管理委员会签署投资协议,并出资5亿元设立全资子公司四川盟固利新材料科技有限公司,实施四代及以上磷酸铁锂一体化项目。该项目包含磷酸铁锂及磷酸铁两个子项目,均分两期建设。其中,磷酸铁锂项目总投约18亿元,磷酸铁项目总投约12亿元,两项合计总投资规模约30亿元。项目一期预计于2027年3月31日前完成设备调试。项目二期在项目一期建成投产后适时启动。本次投资旨在完善公司产品矩阵,实现主流正极材料全覆盖。事项尚需提交股东会审议。
股权变动
【东方雨虹:香港东方雨虹拟约1.45亿元收购世界五金100%股权】
东方雨虹(002271.SZ)公告称,公司全资子公司香港东方雨虹拟以自有资金合计出资约1.6410亿港元(约合1.4476亿元人民币)收购世界五金塑胶厂有限公司100%股权。本次交易已经公司第九届董事会第六次会议审议通过,不构成关联交易及重大资产重组,无需提交股东会审议。标的公司主营CPVC、UPVC等管道及管件生产销售,旗下拥有中山环宇实业有限公司。此次收购旨在推进公司国际化战略,利用标的公司在香港市场的品牌及渠道优势,拓展海外建材市场布局,提升国际竞争力。本次交易尚需经中国境内相关部门履行备案审批程序。
增减持&回购
【东方电气:高管王军、李建华拟合计减持不超1.63万股】
东方电气(600875.SH)公告称,高级副总裁王军、李建华因个人资金需求,计划自公告披露之日起15个交易日后的3个月内,以集中竞价方式分别减持不超过800股、15,500股。
经营&业绩
【全志科技:一季度净利同比预增113%-140%】
全志科技(300458.SZ)公告称,预计2026年第一季度归属于上市公司股东的净利润为1.95亿元-2.20亿元,比上年同期增长112.99%-140.30%。报告期内,为应对存储等上游原材料及封装成本上涨影响,公司对产品销售价格进行了上调。同时,公司持续积极拓展各产品线业务及推动新产品量产,叠加下游客户因涨价预期增加备货。受上述因素影响,公司营业收入同比增长约45%。营收规模扩大,带动净利润增长。
【瑞芯微:一季度净利同比预增53%-62%】
瑞芯微(603893.SH)公告称,预计2026年第一季度实现归属于上市公司股东的净利润3.2亿元-3.4亿元,同比增长52.76%-62.31%。报告期内,公司RK3588、RK3576、RV11系列为代表的AIoT一系列算力平台增长强劲,预计实现营业收入约12.05亿元,同比增长约36.16%;毛利率随产品结构进一步优化,预计实现净利润3.2亿元~3.4亿元,同比增长52.76%~62.31%,创公司一季度业绩新高。
【钧达股份:一季度净利润1416.36万元 同比扭亏】
钧达股份披露一季报,公司2026年一季度实现营业收入16.94亿元,同比下降9.63%;归母净利润1416.36万元,同比扭亏为盈。净利润增长主要系报告期内电池片销售单价提升,本期盈利水平提升。
【ST智知:2025年度净利润同比增长78.12% 申请撤销其他风险警示】
ST智知(603869.SH)公告称,公司发布2025年年度报告摘要,实现营业收入6.81亿元,同比增长2.34%;归属于上市公司股东的净利润为3694.35万元,同比增长78.12%。公司拟向全体股东每股派发现金红利0.025元(含税)。经自查,公司2024年度内控缺陷已整改完毕,审计机构出具标准无保留意见的《2024年度内部控制审计报告》;收到证监会行政处罚决定书已满12个月,并完成相关年度财报追溯重述;针对投资者索赔事项,公司已审慎计提预计负债50.9万元,预计不会对财务状况产生重大不利影响。公司确认不存在触及退市风险警示及其他风险警示的情形,符合撤销条件,现向上交所申请撤销公司股票其他风险警示。
【中矿资源:2025年净利润4.58亿元 同比下降39.54%】
中矿资源(002738.SZ)发布2025年年度报告,实现营业收入65.45亿元,同比增长22.02%;归属于上市公司股东的净利润为4.58亿元,同比下降39.54%。公司拟以总股本721,491,877股为基数,向全体股东每10股派发现金红利5.00元(含税),送红股0股,不以公积金转增股本。
【湖南黄金:2025年净利润14.88亿元 同比增长75.77%】
湖南黄金(002155.SZ)发布2025年年度报告,实现营业收入501.81亿元,同比增长80.26%;归属于上市公司股东的净利润为14.88亿元,同比增长75.77%。公司拟以1,562,651,316股为基数,向全体股东每10股派发现金红利3.00元(含税),送红股0股(含税),不以公积金转增股本。
【高能环境:一季度净利润同比增长168.4%】
高能环境发布一季报,2026年第一季度营业收入49.92亿元,同比增长50.91%。净利润6.03亿元,同比增长168.40%。业绩增长主要系资源循环利用板块产能释放、工艺拉通,公司战略转型与产业布局成效显著;此外,公司抓住金属价格持续上行机遇,增强产品盈利能力。
【新希望:3月商品猪销售收入15.47亿元 环比增长16.62%】
新希望(000876.SZ)公告称,公司2026年3月销售商品猪130.47万头,环比变动32.83%,同比变动18.00%,环比变动较大主要因2月恰逢春节假期,销量基数较低。商品猪销售收入15.47亿元,环比变动16.62%,同比变动-19.86%。商品猪销售均价9.74元/公斤,环比变动-14.93%,同比变动-33.06%,同比变动较大主要是市场供过于求所致。
【华特气体:2025年度净利润1.35亿元 同比下降26.75%】
华特气体(688268.SH)公告称,公司发布2025年年度报告摘要,实现营业收入14.19亿元,同比增长1.70%;归属于上市公司股东的净利润为1.35亿元,同比下降26.75%。公司拟向全体股东每10股派发现金红利5.0元(含税)。
其他
【双杰电气:取消吉尔吉斯光伏项目投资】
双杰电气(300444.SZ)公告称,公司董事会审议通过《关于取消对外投资吉尔吉斯光伏项目的议案》,鉴于海外市场环境及实施条件变化,为控制风险,同意取消此前计划的吉尔吉斯共和国100MW光伏发电项目投资。该事项不会对公司生产经营及财务状况产生重大不利影响。同时,董事会审议通过《关于为香港全资子公司办理境外投资备案的议案》,决定保留在香港设立的全资子公司雙杰香港有限公司,并授权管理层依法办理境外投资备案手续。未来公司拟以该香港子公司为主体开展境外贸易及其他境外投资业务,以拓展海外布局,提升国际化经营能力。
【世名科技:实际控制人陆勇解除责令候查】
世名科技(300522.SZ)公告称,公司于2026年4月9日收到实际控制人、董事长、总裁陆勇的通知,其已收到启东市监察委员会签发的《解除责令候查通知书》,启东市监察委员会已解除对陆勇的责令候查措施。此前,陆勇于2025年7月被实施留置,同年10月解除留置并变更为责令候查。目前,公司生产经营情况正常,陆勇正常履职中。
