佛塑科技:预计一季度净利同比上升1993%-2664% 锂电池隔膜领域形成新的业务增长点

今日聚焦
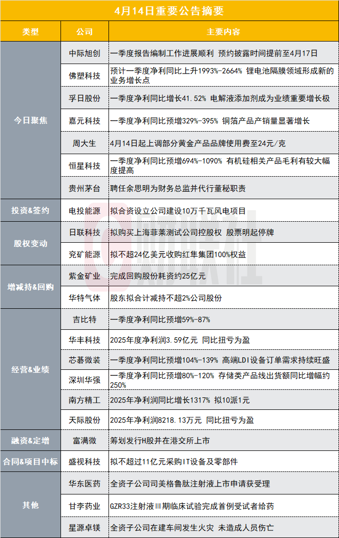
【中际旭创:一季度报告编制工作进展顺利 预约披露时间提前至4月17日】
中际旭创(300308.SZ)公告称,公司原定于2026年4月24日披露《中际旭创2026年第一季度报告》,现因公司第一季度报告编制工作进展顺利,为确保信息披露的及时性,经向深圳证券交易所申请公司将2026年第一季度报告披露时间提前至2026年4月17日。
【佛塑科技:预计一季度净利同比上升1993%-2664% 锂电池隔膜领域形成新的业务增长点】
佛塑科技(000973.SZ)公告称,预计2026年第一季度归属于上市公司股东的净利润为5.3亿元-7亿元,比上年同期(重组后)上升1,992.74%-2,663.99%。报告期内,公司完成本次交易,金力新能源成为公司全资子公司,自2026年2月起纳入公司合并报表范围,实现公司业务结构优化,锂电池隔膜领域形成新的业务增长点,主营业务盈利能力稳步提升,对公司经营业绩产生积极影响。小财注:佛塑科技Q1净利润预计5.3亿-7.0亿,2025年Q4净利润0.24亿,据此计算,Q1净利润预计环比变动2098%-2803%。
【孚日股份:一季度净利同比增长41.52% 电解液添加剂成为业绩重要增长极】
孚日股份公告称,2026年第一季度实现归属于上市公司股东的净利润1.8亿元,同比增加41.52%。电解液添加剂业务受益于动力电池、储能电池行业高景气,产品销量与价格保持稳健。报告期内产品销量1074吨,实现营业收入1.41亿元,同比增长92.26%;毛利率62.71%,同比提升59.56个百分点;实现净利润7986万元,成为业绩重要增长极。小财注:孚日股份2025年Q4净利1.32亿元,据此计算,2026年Q1净利环比增长36.19%。
【嘉元科技:一季度净利同比预增329%-395% 铜箔产品产销量显著增长】
嘉元科技(688388.SH)公告称,预计2026年第一季度实现归属于上市公司股东的净利润为1.05亿元-1.21亿元,同比增加329.33%-394.76%。业绩变动主要系下游市场景气度提高,铜箔产品产销量显著增长,产能利用率上升及单位成本降低推动毛利率提升;同时优化产品结构,高附加值产品占比增加,平均加工费上涨,以及技术创新深化降本增效,共同促进盈利能力提高。小财注:根据嘉元科技2025年度业绩快报估算,25Q4净利润1824.89万元,26Q1净利润环比增长475%-563%。
【吉比特:一季度净利同比预增59%-87%】
吉比特(603444.SH)公告称,预计2026年第一季度实现归属于上市公司股东的净利润4.5亿元-5.3亿元,同比增加59%到87%。业绩变动主要系《杖剑传说(大陆版)》《道友来挖宝》等产品于2025年第二至四季度陆续上线,相比上年同期贡献增量利润。小财注:吉比特2025年Q4净利5.8亿元,据此计算,2026年Q1净利预计环比下降8.62%至22.41%。
【华丰科技:2025年度净利润3.59亿元 同比扭亏为盈】
华丰科技(688629.SH)发布2025年年度报告,实现营业收入25.28亿元,同比增长131.50%;归属于上市公司股东的净利润为3.59亿元,上年同期净亏损1775.05万元,扭亏为盈。公司是较早一批在主流设备供应商布局的企业,较早成为华为、中兴、诺基亚的全球供应商,在烽火通信、新华三等公司成立之初即成为其合格供应商。公司聚焦背板连接器、电源连接器、射频连接器、线缆组件等产品技术,并形成了包含多种速率的高速背板连接器系列产品。业绩增长主要得益于公司持续优化业务结构,推动各业务板块协同发展:在通讯领域,公司通过深化技术布局与拓展增量市场,实现业务快速增长;同时,积极把握新能源汽车发展机遇,加速在新能源产品结构升级。小财注:公司Q4净利润1.35亿,Q3净利润0.72亿,据此计算,Q4净利润环比增长87%。
【周大生:4月14日起上调部分黄金产品品牌使用费至24元/克】
周大生(002867.SZ)公告称,为全面推进零售转型、产品升级并深度赋能加盟业务,提高公司品牌综合竞争力,结合当前黄金首饰消费市场发展态势、公司战略资源投入及品牌中长期发展规划,经公司研究决定,现就周大生主品牌、周大生经典加盟渠道按克工费计价类黄金产品的品牌使用费统一从12元/克调整为24元/克,按件计价类黄金产品品牌使用费标准维持不变,自2026年4月14日起按前述标准执行。此次部分产品品牌使用费的调整对公司未来业绩的影响具有不确定性。
【恒星科技:一季度净利同比预增694%-1090% 有机硅相关产品毛利有较大幅度提高】
恒星科技(002132.SZ)公告称,预计2026年第一季度归属于上市公司股东的净利润为4,500万元–6,750万元,比上年同期增长693.65%-1,090.48%。报告期内,受市场环境及行业供需格局改善的影响,有机硅行业主要产品的价格稳步回升,公司相关产品的毛利也有了较大幅度的提高,在一定程度上增强了公司报告期内的盈利能力。小财注:根据恒星科技2025年度业绩快报估算,25Q4净亏损174万元。
【日联科技:拟购买上海菲莱测试公司控股权 股票明起停牌】
日联科技(688531.SH)公告称,公司拟以发行股份、可转换公司债券及支付现金的方式购买上海菲莱测试技术有限公司的控股权并募集配套资金。本次交易尚处于筹划阶段,标的资产估值及定价尚未确定,预计不构成重大资产重组,不会导致公司控制权变更。公司已与部分交易对方签署《股权收购意向协议》。为保证公平信息披露,维护投资者利益,公司股票自2026年4月15日开市起停牌,预计停牌时间不超过10个交易日。停牌期间,公司将积极推进相关工作,待事项确定后及时披露并申请复牌。
【贵州茅台:聘任余思明为财务总监并代行董秘职责】
贵州茅台(600519.SH)公告称,2026年4月13日,公司以直接送达或电子邮件的方式,向全体董事发出召开第四届董事会2026年度第五次会议(简称“会议”)的通知,发出会议通知前全体董事一致同意豁免了提前通知的要求。2026年4月14日,会议以通讯表决方式召开,会议应出席董事7人,实际出席董事7人。会议的召开符合《中华人民共和国公司法》等法律、行政法规和《公司章程》的规定。会议决定,聘任余思明为公司财务总监,并指定余思明代行董事会秘书职责,公司董事长陈华不再代行董事会秘书职责。会议召开前,公司董事会提名委员会对余思明的任职资格进行了审查,同意将本议案提交董事会审议;公司董事会审计委员会也同意将本议案提交董事会审议。
【紫金矿业:完成回购股份耗资约25亿元】
紫金矿业(601899.SH)公告称,截至2026年4月14日,公司已完成股份回购方案。本次实际回购股份7747万股,占公司总股本的0.29%,回购价格区间为29.82元/股至34.72元/股,使用资金总额24.998亿元(不含交易费用)。本次回购股份将用于员工持股计划或股权激励。回购期间,公司董事、高管、控股股东等未买卖公司股票。本次回购股份使用的资金均为公司自有资金。
【华东医药:全资子公司司美格鲁肽注射液上市申请获受理】
华东医药(000963.SZ)公告称,公司全资子公司杭州中美华东制药江东有限公司收到国家药监局签发的《受理通知书》,其申报的司美格鲁肽注射液(研发代码:HDM1702)用于成人患者长期体重管理的上市许可申请获得受理。该药物为长效GLP-1受体激动剂,此前已完成体重管理适应症Ⅲ期临床研究,结果显示与原研药疗效相当且安全性良好。截至目前,公司在该项目(体重管理适应症)的研发直接投入总金额约为8551万元。本次申请获受理是产品研发的重要里程碑,有助于提升公司在内分泌治疗领域的核心竞争力。鉴于药品审评审批时间及结果存在不确定性,敬请投资者注意投资风险。
【兖矿能源:拟不超24亿美元收购红隼集团100%权益】
兖矿能源(600188.SH)公告称,公司控股子公司兖煤澳洲与卖方签署交易文件,拟以不超过24亿美元收购红隼集团100%权益,从而间接取得红隼煤矿80%权益。交易对价包括18.5亿美元首付现金及最高5.5亿美元或有现金对价。红隼煤矿位于昆士兰州鲍文盆地,是澳大利亚最大的在产井工煤矿之一,主产优质硬焦煤(约占80%),辅以半软焦煤与动力煤,产品以低灰分、高流动性、高塑性、有害元素含量低为特点,主要销往日本、韩国、印度及东南亚等亚洲钢铁企业市场。
【芯碁微装:一季度净利同比预增104%-139% 高端LDI设备订单需求持续旺盛】
芯碁微装(688630.SH)公告称,预计2026年第一季度实现归属于上市公司股东的净利润为1.06亿元-1.24亿元,与上年同期相比,同比增加104.45%至138.53%。在高端PCB赛道,AI算力革命与汽车电子化浪潮推动高多层、高密度PCB需求激增,公司作为全球直写光刻设备龙头,高端LDI设备精准卡位行业升级需求,订单需求持续旺盛,产能利用率始终维持高位运行。小财注:芯碁微装Q1净利润预计1.06亿-1.24亿,2025年Q4净利润0.91亿,据此计算,Q1净利润预计环比变动16%-35%。
【深圳华强:一季度净利同比预增80%-120% 存储类产品线出货额同比增幅约250%】
深圳华强(000062.SZ)公告称,预计2026年第一季度归属于上市公司股东的净利润为1.90亿元-2.32亿元,比上年同期增长80%-120%。报告期内,公司持续把握AI快速发展、存储需求增加等机遇,推动电子元器件授权分销业务收入增长,其中存储类产品线出货额同比增幅约250%;同时,公司依托丰富的供应渠道数据资源优势和长尾采购业务数字化系统优势,推动电子元器件长尾采购业务收入同比大幅增长,增幅约300%。小财注:深圳华强Q1净利润预计1.9亿-2.32亿,2025年Q4净利润1.02亿,据此计算,Q1净利润预计环比增长86%-128%。
投资&签约
【电投能源:拟合资设立公司建设10万千瓦风电项目】
电投能源(002128.SZ)公告称,公司为加快推进国家电投额济纳旗温图高勒10万千瓦风电项目前期和工程建设工作,拟与阿拉善盟基础设施建设投资经营有限责任公司签订合资协议,共同出资成立新能源项目公司。新设公司注册资本8000万元,其中电投能源持股90%,合作方持股10%。该项目位于内蒙古阿拉善盟额济纳旗,规划风电容量10万千瓦,配套建设220KV升压站1座,总投资约4亿元。本次投资不构成关联交易,旨在扩大公司在阿拉善地区的能源合理布局,对后续发展具有重要意义。
【行云科技:全资子公司与客户V公司正式签署服务器租赁协议】
行云科技(300209.SZ)公告称,公司全资子公司长沙悦云树科技有限公司近日与客户V公司正式签署《服务器租赁协议》。协议合计租赁期限为5年,含税总金额预计占公司最近一个会计年度经审计总资产280%以上,具体金额因涉及商业秘密豁免披露。公司已按约定支付履约保证金1亿元,并拟使用不超过2亿元募集(重整)资金及新增4.0993亿元闲置募集资金用于项目采购及周转。本次协议签订不构成关联交易,亦不构成重大资产重组。若协议顺利履行,将对公司本年度及未来年度经营业绩产生一定影响,有助于公司切入服务器租赁领域,推动业务转型升级。
增减持&回购
【华特气体:股东拟合计减持不超2%公司股份】
华特气体(688268.SH)公告称,股东厦门华弘多福、厦门华和多福、厦门华进多福投资合伙企业拟于2026年5月13日至2026年8月12日期间,通过大宗交易方式合计减持不超过240万股,占公司总股本比例不超过2%。减持原因为自身资金需求,股份来源为IPO前取得。若期间发生除权除息,减持计划将相应调整。
经营&业绩
【孩子王:一季度净利同比预增40%-80%】
孩子王(301078.SZ)公告称,预计2026年第一季度归属于上市公司股东的净利润为4,341.14万元—5,581.46万元,比上年同期增长40%—80%。业绩变动主要得益于公司“三扩”战略持续落地,加快下沉市场布局,大力推进自有品牌战略,以及并购丝域生物等积极因素影响。
【上海机场:3月浦东机场旅客吞吐量同比增长10.79%】
上海机场(600009.SH)公告称,公司发布2026年3月运输生产情况简报。数据显示,浦东国际机场本月飞机起降量47,395架次,同比增长4.65%;旅客吞吐量743.31万人次,同比增长10.79%;货邮吞吐量37.21万吨,同比增长8.13%。虹桥国际机场本月飞机起降量24,683架次,同比增长2.39%;旅客吞吐量444.58万人次,同比增长6.06%;货邮吞吐量3.57万吨,同比增长0.26%。上述数据源自公司内部统计,仅供投资者参考。
【泽宇智能:一季度净利同比预增106.32%-115.57%】
泽宇智能(301179.SZ)公告称,预计2026年第一季度归属于上市公司股东的净利润为2,500.00万元-2,600.00万元,比上年同期增长106.32%-115.57%。报告期内,公司加强了对各事业部的考核,同时对成本费用进行了管控,营业收入增长了11.54%,毛利率较同期上升了3.00%,销售费用、管理费用都有所下降。
【紫光股份:2025年净利润同比增长7.19% 拟10派0.65元】
紫光股份(000938.SZ)公告称,2025年实现营业收入967.48亿元,同比增长22.43%;归母净利润16.86亿元,同比增长7.19%。公司拟每10股派发现金红利0.65元(含税)。报告期内,公司深化推进“算力×联接”战略,集中优势资源,多措并举,推动公司业务高质量增长。小财注:公司Q4净利润2.82亿,Q3净利润3.63亿,据此计算,Q4净利润环比下降22%。
【南方精工:2025年净利润同比增长1317% 拟10派1元】
南方精工(002553.SZ)发布2025年年度报告,实现营业收入8.54亿元,同比增长8.93%;归属于上市公司股东的净利润为3.46亿元,同比增长1316.84%。公司拟以353,409,639股为基数,向全体股东每10股派发现金红利1元(含税),送红股0股,不以公积金转增股本。报告期内,公司不断开发新客户、新产品,使公司的产品不断拓展;多个重点项目新产品试验通过并开始量产,助推公司销售收入同比增长。小财注:公司Q4净利润-0.21亿,Q3净利润1.37亿,据此计算,Q4净利润由盈转亏。
【青木科技:2026年一季度净利同比预增199.52%-349.29%】
青木科技(301110.SZ)公告称,预计2026年第一季度归属于上市公司股东的净利润为3,000万元-4,500万元,比上年同期增长199.52%-349.29%。业绩变动原因主要是品牌孵化与管理业务、经销代理业务、电商代运营业务同比增长所致。
【天际股份:2025年净利润8218.13万元 同比扭亏为盈】
天际股份(002759.SZ)公告称,2025年实现营业收入29.63亿元,同比增长43.28%;归母净利润8218.13万元,上年同期亏损13.51亿元(调整后)。报告期内,公司六氟磷酸锂销售价格走出触底反转行情,公司因此受益,一举扭转前三季度亏损局面,并实现全年累计盈利。
【网宿科技:2025年净利润同比增长18.53% 拟10派2.5元】
网宿科技(300017.SZ)发布2025年年度报告,实现营业收入46.61亿元,同比下降5.50%;归属于上市公司股东的净利润为8亿元,同比增长18.53%。公司拟以现有总股本为基数,向全体股东每10股派发现金红利2.5元(含税),送红股0股,不以资本公积金转增股本。
融资&定增
【富满微:筹划发行H股并在港交所上市】
富满微(300671.SZ)公告称,公司为推进全球化战略布局,优化资本结构,正在筹划境外发行股份(H股)并申请在香港联合交易所有限公司上市。本次发行上市事项尚需提交公司董事会和股东会审议,并需取得中国证监会、香港证券及期货事务监察委员会和香港联交所等相关机构的批准、核准或备案。截至公告披露日,公司正与中介机构商讨相关工作,具体细节尚未确定。
合同&项目中标
【盛视科技:拟不超过11亿元采购IT设备及零部件】
盛视科技(002990.SZ)公告称,公司于2026年4月13日召开第四届董事会第七次会议,审议通过了《关于购买资产的议案》。为满足业务布局需要,公司拟向多家供应商分批采购IT设备及零部件,总金额不超过人民币11亿元。本次交易不构成重大资产重组,亦不构成关联交易,无需提交股东会审议。鉴于商业秘密及战略发展考虑,公司豁免披露交易对方具体信息。
其他
【甘李药业:GZR33注射液Ⅲ期临床试验完成首例受试者给药】
甘李药业(603087.SH)公告称,公司全资子公司自主研发的GZR33注射液正在中国开展适应症为2型糖尿病的Ⅲ期临床试验,于近日成功完成首例受试者给药。GZR33注射液为公司自主研发的长效基础胰岛素日制剂,相较已上市同类产品德谷胰岛素,具有血药浓度更平稳、药效持续时间更长等特点。该产品于2026年3月获国家药监局同意开展Ⅲ期临床试验反馈。截至2025年9月30日,公司在该项目中累计投入研发费用8426.35万元。鉴于医药产品研发周期长、环节多,存在不确定性风险,公司提示投资者注意防范投资风险。
【星源卓镁:全资子公司在建车间发生火灾 未造成人员伤亡】
星源卓镁(301398.SZ)公告称,公司全资子公司星源卓镁(宁波奉化)技术有限公司在建车间于4月13日上午发生火情引发火灾。事故发生后,公司立即启动应急预案并配合消防部门灭火,目前火情已扑灭,具体原因正在调查中。本次事故未造成人员伤亡,因涉事厂房尚未正式投入使用,火灾导致部分厂房、设备及材料不同程度受损,具体损失金额正在评估中。预计该事故将对公司2026年度经营业绩产生一定影响。截至公告披露日,公司本部生产经营情况正常。公司将全力配合调查,查明原因并加强安全管理,以将损失降至最低。
