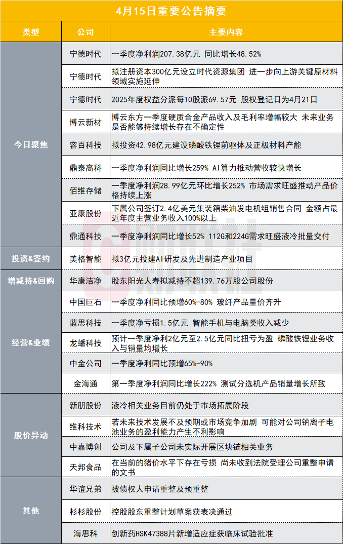
宁德时代:拟注册资本300亿元设立时代资源集团 进一步向上游关键原材料领域实施延伸

今日聚焦
【宁德时代:一季度净利润207.38亿元 同比增长48.52%】
宁德时代(300750.SZ)公告称,2026年第一季度实现营业收入1291.31亿元,同比增长52.45%;归属于上市公司股东的净利润为207.38亿元,同比增长48.52%。基本每股收益4.58元。小财注:25Q4净利润231.67亿,据此计算,26Q1净利润环比下降10%。
【宁德时代:拟注册资本300亿元设立时代资源集团 进一步向上游关键原材料领域实施延伸】
宁德时代(300750.SZ)公告称,公司第四届董事会第十五次会议审议通过《关于投资设立全资子公司的议案》,同意投资设立全资子公司时代资源集团(厦门)有限公司(暂定名)。该子公司拟定注册资本300亿元,由公司通过货币及股权方式出资,定位为新能源矿产领域的专业投资运营与管理平台。此举旨在进一步向上游关键原材料领域延伸,整合现有矿业资产,拓展海内外优质矿产资源项目,以保障供应链安全与稳定,构建产业链一体化竞争优势。本次投资不涉及关联交易,不构成重大资产重组,无需经股东会批准。
【宁德时代:2025年度权益分派每10股派69.57元 股权登记日为4月21日】
宁德时代(300750.SZ)公告称,公司实施2025年度A股权益分派方案,以剔除回购股份后的股本为基数,向全体股东每10股派发现金分红69.57元(含税)。本次实际派发A股现金分红总额约304.45亿元。不送红股,不进行资本公积金转增股本。股权登记日为2026年4月21日,除权除息日及现金红利发放日为2026年4月22日。
【3连板博云新材:博云东方一季度硬质合金产品收入及毛利率增幅较大 未来业务是否能够持续增长存在不确定性】
博云新材(002297)公告称,公司股票连续三个交易日收盘价格涨幅偏离值累计超过20%,属于股票交易异常波动。公司硬质合金产品2025年度营业收入占总营业收入的比重为64.34%。受主要原材料碳化钨价格持续大幅上涨影响,硬质合金产品价格上涨,使得博云东方2026年一季度硬质合金产品收入及毛利率增幅较大,未来业务是否能够持续增长存在不确定性。公司经营过程中,可能面临以下风险:1.市场风险。硬质合金产品被广泛应用于机械加工、航空航天、国防军工、电子工业及交通运输等领域,宏观经济环境将影响市场需求和硬质合金产品价格,进而影响公司经营业绩。2.原材料价格波动风险。国家对钨矿开采实施总量管控及配额生产,若原料价格出现大幅波动,将直接影响公司生产成本,进而对经营业绩造成影响。
【容百科技:拟投资42.98亿元建设磷酸铁锂前驱体及正极材料产能】
容百科技(688005.SH)公告称,公司拟投资共计约42.98亿元建设磷酸铁锂前驱体及正极材料产能。其中,六枝湿法项目预计投资约20.07亿元(固定投资11.68亿元,流动资金8.39亿元),毕节火法项目预计投资约22.91亿元(固定投资14.52亿元、流动资金8.39亿元)。两项目合计投资人民币42.98亿元(含固定资产投资及营运资金)。前驱体湿法项目是磷酸铁锂火法项目的前置工序,两个项目建成后,公司将拥有年产34万吨磷酸铁锂正极产能。
【鼎泰高科:一季度净利润同比增长259% AI算力推动营收较快增长】
鼎泰高科(301377.SZ)公告称,2026年第一季度实现营业收入8.14亿元,同比增长92.33%;归属于上市公司股东的净利润为2.61亿元,同比增长259.00%。业绩变动主要系主要受益于AI算力,推动营收实现较快增长。小财注:鼎泰高科Q1净利润2.61亿元,2025年Q4净利润1.513亿元,据此计算,Q1净利润预计环比增长72.2%。
【中国巨石:一季度净利同比预增60%-80% 玻纤产品量价齐升】
中国巨石(600176.SH)公告称,预计2026年第一季度实现归属于上市公司股东的净利润为11.69亿元-13.15亿元,同比增加60%至80%。2026年第一季度,玻纤主要下游应用领域需求增加,产品量价齐升。小财注:公司Q1净利润预计11.69亿-13.15亿,2025年Q4净利润7.17亿,据此计算,Q1净利润预计环比增长62%-83%。
【新朋股份:液冷相关业务目前仍处于市场拓展阶段】
新朋股份(002328)公告称,公司股票于4月13日至15日连续3个交易日收盘价格涨幅偏离值累计超过20%,属于股票交易异常波动。公司液冷相关业务目前仍处于市场拓展阶段,截至目前公司液冷相关传统金属结构件、机柜类产品已逐步进入生产供货阶段,公司液冷相关新兴产品仍处于客户测试验证阶段,目前尚无法准确预估客户验证完成及形成商业订单时间。截至2025年三季度,公司液冷业务营业收入共计213万元,占公司总营业收入比重很小,不会对公司2025年度的业绩造成重大影响。
【佰维存储:一季度净利润28.99亿元环比增长252% 市场需求旺盛推动产品价格持续上涨】
佰维存储(688525.SH)公告称,2026年第一季度实现营业收入68.14亿元,同比增长341.53%;归属于上市公司股东的净利润为28.99亿元,同比扭亏为盈。业绩变动主要系本期业绩大幅增长,主要受益于AI算力爆发,存储行业进入高景气周期,市场需求旺盛推动产品价格持续上涨。2026年公司紧紧把握行业上行机遇,大力拓展全球头部客户,实现了市场与业务的成长突破;公司在智能穿戴等AI新兴端侧领域深耕多年,构建了差异化的竞争优势,随着AI眼镜的放量,公司与Meta等重点客户的合作不断深入,推动公司智能穿戴存储业务的持续增长,2026年第一季度AI新兴端侧存储产品收入约11.75亿元,同比增长496.45%,环比增长53.19%。小财注:公司Q1净利润28.99亿,2025年Q4净利润8.23亿,据此计算,Q1净利润环比增长252%。
【蓝思科技:一季度净亏损1.5亿元 智能手机与电脑类收入减少】
蓝思科技(300433.SZ)公告称,2026年第一季度实现营业收入141.40亿元,同比下降17.13%;归属于上市公司股东的净利润为-1.50亿元,同比转亏。业绩变动主要系本期智能手机与电脑类收入减少,以及本期汇兑净损失增加、远期结售汇估值损失增加所致。小财注:公司Q1净利润-1.5亿,2025年Q4净利润11.75亿,据此计算,Q1净利润由盈转亏。
【华谊兄弟:被债权人申请重整及预重整】
华谊兄弟(300027.SZ)公告称,公司于2026年4月15日收到债权人北京泰睿飞克科技有限公司发来的《告知函》。申请人以公司不能清偿到期债务且明显缺乏清偿能力,但具备重整价值为由,向浙江省金华市中级人民法院申请对公司进行重整及预重整。截至公告披露日,公司尚未收到法院受理文件,是否进入程序存在重大不确定性。
【龙蟠科技:预计一季度净利2亿元至2.5亿元同比扭亏为盈 磷酸铁锂业务收入与销量均增长】
龙蟠科技(603906.SH)公告称,预计2026年第一季度营业收入33.00亿元至36.00亿元,比上年同期增长107.25%至126.09%,实现大幅度增长;预计实现归属于上市公司股东的净利润2.00亿元至2.50亿元,比上年同期增长870.75%至1063.44%,实现扭亏为盈。业绩变动主要系磷酸铁锂业务受行业上下游需求影响,收入与销量呈不同程度的增长,规模效益体现,盈利能力恢复;同时公司坚持产品创新与服务升级,把握市场机遇推动业务稳健增长。
【中金公司:一季度净利同比预增65%-90%】
中金公司(601995.SH)公告称,预计2026年第一季度实现归属于母公司股东的净利润为33.69亿元-38.80亿元,同比增加65%-90%。业绩变动主要系公司把握资本市场平稳向好、交易活跃度提升的有利时机,推动投资银行、财富管理等各项主业协同发力、均衡增长,经营业绩同比实现较大幅度提升。小财注:公司Q1净利润预计33.69亿-38.8亿,2025年Q4净利润32.24亿,据此计算,Q1净利润预计环比变动4%-20%。
【维科技术:若未来技术发展不及预期或市场竞争加剧 可能对公司钠离子电池业务的盈利能力产生不利影响】
维科技术(600152)公告称,公司股票于4月13日、14日、15日连续三个交易日内收盘价格涨幅偏离值累计超过20%,属于股票交易异常波动。钠离子电池行业仍处于产业化快速推进期,技术路线尚未完全成熟。钠离子电池在能量密度、循环寿命等方面与锂电池相比仍存在一定差距,市场竞争格局尚不明朗。若未来技术发展不及预期或市场竞争加剧,可能对公司钠离子电池业务的盈利能力产生不利影响。此外,若未来市场拓展不及预期或客户需求发生变化,也可能导致产能无法有效消化,进而影响公司经营业绩。
【6天5板中嘉博创:公司及下属子公司未实际开展区块链相关业务】
中嘉博创(000889.SZ)发布股票交易异常波动暨风险提示公告,公司主营业务为通信网络维护及信息智能传输,主要收入来源亦为上述两项业务;截至本公告披露日,公司及下属子公司未实际开展区块链相关业务。
【3连板天邦食品:在当前的猪价水平下存在亏损 尚未收到法院受理公司重整申请的文书】
天邦食品(002124)发布异动公告,商品猪市场价格的大幅波动、非洲猪瘟等疫病风险都可能会对公司的经营业绩产生重大影响。在当前的猪价水平下,公司存在亏损。目前,公司处于预重整阶段,截至本公告披露日,公司尚未收到法院受理公司重整申请的文书。如法院裁定受理公司的重整申请,公司将依法配合法院及管理人开展相关重整工作,并履行债务人的法定义务;同时,根据相关规定,公司股票将被实施退市风险警示(*ST)。若公司顺利实施重整并执行完毕重整计划,将有利于优化资产负债结构,提升持续经营和盈利能力;但若重整失败,公司则存在被宣告破产的风险。一旦法院裁定公司破产,公司股票将面临终止上市的风险。
【金海通:第一季度净利润同比增长222% 测试分选机产品销量增长所致】
金海通(603061.SH)公告称,2026年第一季度实现营业收入2.84亿元,同比增长120.77%;归属于上市公司股东的净利润为8250.24万元,同比增长221.54%。业绩变动主要系公司所在的半导体封装和测试设备领域需求增长等因素影响,测试分选机产品销量增长所致。小财注:公司Q1净利润0.83亿,2025年Q4净利润0.52亿,据此计算,Q1净利润环比增长60%。
【亚康股份:下属公司签订2.4亿美元集装箱柴油发电机组销售合同 金额占最近年度主营业务收入100%以上】
亚康股份(301085.SZ)公告称,公司下属子公司新加坡科技有限公司与供应商A公司签订两份《设备采购合同》,采购柴油发电机组、电力模块、中压方舱、直流配电方舱等设备,含税金额合计约2.34亿美元(折合人民币约15.98亿元);同时与客户B公司签订《设备采购合同》,向其销售集装箱柴油发电机组等设备,含税金额约2.40亿美元(折合人民币约16.38亿元)。销售合同金额占公司最近一个会计年度经审计主营业务收入100%以上。
【鼎通科技:一季度净利润同比增长52% 112G和224G需求旺盛液冷批量交付】
鼎通科技(688668.SH)公告称,2026年第一季度实现营业收入4.57亿元,同比增长20.78%;归属于上市公司股东的净利润为8032.74万元,同比增长51.86%。业绩变动主要由于通讯需求增加,112G和224G需求旺盛,液冷批量交付,营业收入增加,毛利率提升所致。小财注:公司Q1净利润0.8亿,2025年Q4净利润0.64亿,据此计算,Q1净利润环比增长25%。
投资&签约
【美格智能:拟3亿元投建AI研发及先进制造产业项目】
美格智能(002881.SZ)公告称,公司与江苏省南通市北高新技术产业开发区管理委员会签署《投资项目合作协议书》。公司或全资子公司拟在南通购置约46亩工业用地,建设美格智能AI研发及先进制造产业项目,包括研发中心及SIP封装等先进工艺中试、制造基地。项目总投资预计3亿元,其中设备投资不低于1.5亿元。项目实施主体拟为公司全资子公司上海美骁智能信息技术有限公司迁入或新设公司。
【诚志股份:子公司诚志新材料拟39.01亿元投资乙烯价值链延伸及高端光学新材料项目】
诚志股份(000990.SZ)公告称,公司全资子公司南京诚志的全资子公司诚志新材料,拟在南京江北新区投资建设乙烯价值链延伸及高端光学新材料项目。项目建设内容包括6万吨/年正丙醇、20万吨/年甲基丙烯酸甲酯(MMA)及10万吨/年聚甲基丙烯酸甲酯(PMMA)等装置。项目总投资约39.01亿元,资金来源为自有及自筹资金,预计建设期2.5年。该事项已经公司第八届董事会第十六次会议审议通过,无需提交股东会审议。此次投资旨在延伸化工新材料产业链,提升公司核心竞争力和抗风险能力,目前项目处于前期报批阶段。
【中远海能:拟10.18亿元投资建造两艘巴拿马型原油轮】
中远海能(600026.SH)公告称,公司及下属全资子公司海南海能拟与关联方启东海工签订建造合同,投资建造两艘巴拿马型原油轮。合同船价(含税)总额为10.18亿元,连同资本化费用总投资约10.43亿元。本次交易构成关联交易,已经公司董事会审议通过,无需提交股东会审议。新建船舶计划于2028年交付,将采用清洁动力系统,有助于优化公司船队结构,巩固市场份额,提升核心竞争力。公司将以自有资金及外部融资支付船款,预计不会对财务状况产生不利影响。
【特变电工:拟投资约11.9亿元建设西安高端智能制造园项目】
特变电工(600089.SH)公告称,公司全资子公司特变电工(西安)电气装备有限公司拟投资建设特变电工西安高端智能制造园电容电抗项目。项目总投资约118,951万元,其中建设投资111,195万元。为解决产能瓶颈及配合资产搬迁,公司将通过增资方式向项目实施主体注入资金,并以自有资金及银行贷款解决其余资金需求。项目建成后,预计具备油浸式电容器年产能约3000万kvar、干式电容器年产能约5000万kvar等生产能力。据测算,项目达产后年均营收约16.05亿元,年均利润总额约2.13亿元。本次投资事项已经公司董事会审议通过,无需提交股东会审议。
增减持&回购
【华康洁净:股东阳光人寿拟减持不超139.76万股公司股份】
华康洁净(301235.SZ)公告称,股东阳光人寿因经营发展需要,计划自本公告披露之日起3个交易日后的3个月内,通过集中竞价、大宗交易方式减持不超过1,397,646股,占公司总股本的1.2968%(占剔除公司回购专用账户股份后总股本的1.3391%)。股份来源为首次公开发行前已发行的股份。减持价格将根据市场情况确定。
经营&业绩
【新和成:2025年净利润67.64亿元 同比增长15.26%】
新和成(002001.SZ)发布2025年年度报告,实现营业收入222.51亿元,同比增长2.97%;归属于上市公司股东的净利润为67.64亿元,同比增长15.26%。公司拟向全体股东每10股派发现金红利8.00元(含税),送红股0股,不以资本公积金转增股本。小财注:公司Q4净利润14.43亿,Q3净利润17.17亿,据此计算,Q4净利润环比下降15%。
【宁波富邦:一季度净利同比预增392%-588%】
宁波富邦(600768.SH)公告称,预计2026年第一季度实现归属于上市公司股东的净利润为2,500万元到3,500万元,同比增长391.76%到588.46%。业绩变动主要系核心电接触产品业务受益于银价上涨等有利市场因素驱动,以及转让持有的宁波中华纸业有限公司股权确认了相关投资收益所致。小财注:公司Q1净利润预计0.25亿-0.35亿,2025年Q4净利润0.42亿,据此计算,Q1净利润预计环比变动-41%--17%。
【特变电工:2025年度净利润59.54亿元 同比增长43.69%】
特变电工(600089.SH)公告称,公司发布2025年年度报告摘要,实现营业收入972.27亿元,同比下降0.61%;归属于上市公司股东的净利润为59.54亿元,同比增长43.69%。公司拟向全体股东每10股派发现金红利3.60元(含税)。
【舍得酒业:第一季度净利润同比下降33.10%】
舍得酒业(600702.SH)公告称,2026年第一季度实现营业收入14.81亿元,同比下降6.01%;归属于上市公司股东的净利润为2.32亿元,同比下降33.10%。业绩变动主要系本期营业收入略有下滑、营业总成本略有增加所致。小财注:公司Q1净利润2.32亿,2025年Q4净利润-2.49亿,据此计算,Q1净利润扭亏为盈。
【圣晖集成:截至3月末 IC半导体行业在手订单余额为16.46亿元】
圣晖集成(603163.SH)公告称,截至2026年03月31日,公司在手订单余额为21.81亿元(未含税),比上年同期增长3.06%。其中,IC半导体行业在手订单余额为16.46亿元(未含税),精密制造行业在手订单余额为3.15亿元(未含税),光电及其他行业在手订单余额为2.20亿元(未含税)。
【正泰电器:第一季度净利润同比增长8.92%】
正泰电器(601877.SH)公告称,2026年第一季度实现营业收入213.03亿元,同比增长46.33%;归属于上市公司股东的净利润为12.67亿元,同比增长8.92%。业绩变动主要系户用电站业务增长所致。
【多氟多:2025年度净利润2.13亿元 同比扭亏为盈】
多氟多(002407.SZ)公告称,公司发布2025年年度报告,实现营业收入94.34亿元,同比增长14.37%;归属于上市公司股东的净利润为2.13亿元,较2024年净亏损3.08亿元实现扭亏为盈。公司拟向全体股东每10股派发现金红利2元(含税),不送红股,不以公积金转增股本。
【南网储能:一季度净利润同比增长21.34%】
南网储能(600995.SH)公告称,2026年第一季度实现营业收入18.49亿元,同比增长18.80%;归属于上市公司股东的净利润为4.54亿元,同比增长21.34%。业绩变动主要系调峰水电厂来水较好发电量增加,以及梅蓄二期投产和现货市场电量电费增加所致。小财注:公司Q1净利润4.54亿,2025年Q4净利润2.55亿,据此计算,Q1净利润环比增长77%。
其他
【杉杉股份:控股股东重整计划草案获表决通过】
杉杉股份(600884.SH)公告称,公司控股股东杉杉集团及其全资子公司朋泽贸易实质合并重整案第四次债权人会议表决期届满。职工债权组、税收债权组、有财产担保债权组、普通债权组及出资人组均表决通过《重整计划(草案)》。管理人将依法向法院申请裁定批准。若重整成功,公司控制权将发生变更,控股股东将变更为安徽皖维集团,实控人将变更为安徽省国资委。鉴于草案尚需法院裁定批准及完成经营者集中申报,结果存在不确定性。目前公司生产经营正常,该事项未对日常经营造成重大实质影响。
【韶能股份:湖南上调绿色小水电上网电价 预计增加公司2026年不含税营收349.39万元】
韶能股份(000601.SZ)公告称,近日湖南省发改委发布《关于绿色小水电上网电价及有关事项的通知》,对水利部认定为“绿色小水电示范电站”的小水电站,其上网电价在现行核定的电价基础上每千瓦时加价1分钱,自2026年5月1日起执行,有效期3年。经初步测算,按最新电价政策,公司位于湖南省的水电站2026年预计增加不含税营业收入349.39万元,2027年、2028年预计每年增加不含税营业收入524.08万元。
【海思科:创新药HSK47388片新增适应症获临床试验批准】
海思科(002653.SZ)公告称,公司近日收到国家药品监督管理局下发的《药物临床试验批准通知书》,同意公司自主研发的创新药HSK47388片(I)开展新增适应症的临床试验。该新增适应症为炎症性肠病,包括溃疡性结肠炎和克罗恩病。HSK47388片(I)属于化学药品1类,是一款口服、强效、高选择性药物。目前,该药品的银屑病适应症正处于Ⅱ期临床阶段。临床前研究显示,该药在肠炎模型中呈现显著药效,有望为消化系统疾病患者提供新的治疗选择。
【金陵药业:碳酸司维拉姆干混悬剂上市申请未获批准】
金陵药业(000919.SZ)公告称,公司分公司金陵制药厂近日收到国家药监局下发的《药品上市申请不予批准通知书》,其申报的碳酸司维拉姆干混悬剂(化学药品3类)上市申请未获批准。不予批准的原因为现有资料不能支持该药品体外生物等效性结论。截至目前,该项目累计研发投入约414.53万元,其中研究费用120.19万元已计入相应期间损益。本次药品上市申请未获批准不会对公司当期业绩产生重大影响。公司提醒投资者注意药品研发及审批过程中的不确定性风险。
