①曲周县农村信用联社因信贷资金被挪用等被处罚;②罚款金额370万元。
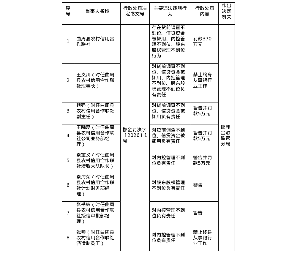
财联社4月22日讯 国家金融监督管理总局邯郸监管分局披露行政处罚信息,对曲周县农村信用合作联社及其多名时任责任人员作出处罚决定。
罚单显示,曲周县农村信用联社的主要违法违规行为:存在贷前调查不到位、信贷资金被挪用、内控管理不到位、股东股权管理不到位行为。
针对上述违法违规行为,邯郸金融监管分局对曲周县农村信用联社罚款370万元;对时任曲周县农村信用合作联社理事长王义川、时任曲周县农村信用合作联社派遣制员工张帅禁止终身从事银行业工作;对时任曲周县农村信用合作联社副主任魏强、时任曲周县农村信用合作联社公司业务部经理王晓磊、时任曲周县农村信用合作联社清收大队队长秦宝义警告并各处罚款5万元;对时任曲周县农村信用合作联社计划财务部经理秦海荣、时任曲周县农村信用合作联社授信审批部经理张书彬警告。

