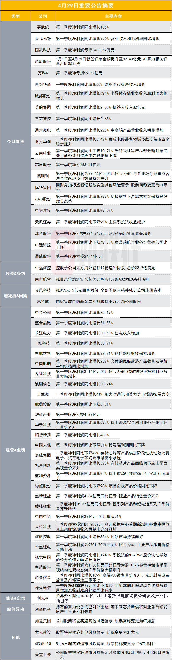
长飞光纤:第一季度净利润同比增长226% 营业收入和毛利率同比增长

今日聚焦
【寒武纪:第一季度净利润同比增长185%】
寒武纪(688256.SH)公告称,2026年第一季度实现营业收入28.85亿元,同比增长159.56%;归属于上市公司股东的净利润为10.13亿元,同比增长185.04%。业绩变动主要系报告期内受益于人工智能行业算力需求的持续攀升,公司凭借产品的优异竞争力持续拓展市场,积极推动人工智能应用场景落地,报告期内收入较上年同期大幅增长所致。小财注:公司Q1净利润10.13亿,2025年Q4净利润4.55亿,据此计算,Q1净利润环比增长122%。
【长飞光纤:第一季度净利润同比增长226% 营业收入和毛利率同比增长】
长飞光纤(601869.SH)公告称,2026年第一季度实现营业收入36.95亿元,同比增长27.70%;归属于上市公司股东的净利润为4.95亿元,同比增长226.40%。业绩变动主要系本报告期内公司营业收入和毛利率较上年同期增加所致。小财注:公司Q1净利润4.95亿,2025年Q4净利润3.44亿,据此计算,Q1净利润环比增长43%。
【国晟科技:第一季度净利润亏损3483.52万元】
国晟科技(603778.SH)公告称,2026年第一季度实现营业收入1.20亿元,同比增长25.02%;归属于上市公司股东的净利润亏损3483.52万元。小财注:公司Q1净利润-0.35亿,2025年Q4净利润-4.22亿,据此计算,Q1净利润环比持续亏损。
【芯原股份:1月1日至4月29日新签订单金额提升至82.40亿元 AI算力相关订单占比超九成】
芯原股份发布2026年第一季度报告,公告显示,2026年1月1日至2026年4月29日的新签订单金额进一步提升至82.40亿元,其中绝大部分为一站式芯片定制业务订单,AI算力相关订单占比91.37%,数据处理领域订单占比90.15%且主要来自于云侧AIASIC及IP。小财注:根据芯原股份于2026年4月21日披露的《关于新签订单的自愿性披露公告》,2026年1月1日至2026年4月20日,公司新签订单金额为45.16亿元。
【如意集团:公司股票将被实施其他风险警示 股票简称变更为ST如意】
如意集团(002193.SZ)公告称,公司收到山东证监局《行政处罚事先告知书》,因2022年年报及2024年半年报存在虚假记载,根据相关规定,公司股票将被实施其他风险警示。公司股票自2026年4月30日开市起停牌1天,自2026年5月6日开市起复牌,复牌后股票简称由“如意集团”变更为“ST如意”,股票代码不变,日涨跌幅限制变为5%。
【万科A:第一季度净亏损59.52亿元】
万科A(000002.SZ)公告称,2026年第一季度实现营业收入289.28亿元,同比下降23.86%;归属于上市公司股东的净利润为亏损59.52亿元,上年同期为亏损62.46亿元,同比减亏4.71%。业绩变动主要系开发业务亏损影响。小财注:公司Q1净利润-59.52亿,2025年Q4净利润-605.41亿,据此计算,Q1净利润环比持续亏损。
【世纪华通:一季度净利润同比增长50% 网络游戏板块收入增长】
世纪华通(002602.SZ)公告称,2026年第一季度实现营业收入110.10亿元,同比增长35.19%;归属于上市公司股东的净利润为20.27亿元,同比增长50.18%。业绩变动主要系本期公司网络游戏板块收入增长所致。小财注:公司Q1净利润20.27亿,2025年Q4净利润12.48亿,据此计算,Q1净利润环比增长62.42%。
【诚邦股份:第一季度净利润同比增长694% 半导体存储业务收入和利润大幅增长】
诚邦股份(603316.SH)公告称,2026年第一季度实现营业收入1.94亿元,同比增长100.47%;归属于上市公司股东的净利润为2349.26万元,同比增长693.74%。业绩变动主要系报告期内半导体存储业务收入和利润大幅增长,及生态环境建设业务部分已计提坏账的应收账款本期收回冲减信用减值损失所致。小财注:公司Q1净利润0.23亿,2025年Q4净利润-1.12亿,据此计算,Q1净利润环比扭亏为盈。
【美的集团:第一季度净利润同比增长2.03% 机器人收入82亿元】
美的集团(000333.SZ)公告称,2026年第一季度实现营业收入1310.99亿元,同比增长2.55%;归属于上市公司股东的净利润为126.75亿元,同比增长2.03%。业绩变动主要系公司楼宇科技、机器人与自动化及工业技术报告期收入分别为108亿元、82亿元、68亿元,分别同比增长10.1%、同比增长11.8%、同比下降11.7%。小财注:公司Q1净利润126.75亿,2025年Q4净利润60.62亿,据此计算,Q1净利润环比增长109%。
【三花智控:第一季度净利润同比增长2.68%】
三花智控(002050.SZ)公告称,2026年第一季度实现营业收入77.74亿元,同比增长1.36%;归属于上市公司股东的净利润为9.28亿元,同比增长2.68%。小财注:公司Q1净利润9.28亿,2025年Q4净利润8.21亿,据此计算,Q1净利润环比增长13%。
【通富微电:第一季度净利润同比增长225% 中高端产品营业收入明显增加】
通富微电(002156.SZ)公告称,2026年第一季度实现营业收入74.82亿元,同比增长22.80%;归属于上市公司股东的净利润为3.29亿元,同比增长224.55%。业绩变动主要系本期公司营业收入同比上升,特别是中高端产品营业收入明显增加;同时,公司准确把握产业发展趋势,围绕供应链及上下游布局产业投资,取得了较好的投资收益,增厚了公司本期业绩。小财注:公司Q1净利润3.29亿,2025年Q4净利润3.58亿,据此计算,Q1净利润环比下降8%。
【北方华创:一季度净利润同比增长3.42% 集成电路装备领域多款设备市占率稳步提升】
北方华创(002371.SZ)公告称,2026年第一季度实现营业收入103.23亿元,同比增长25.80%;归属于上市公司股东的净利润为16.35亿元,同比增长3.42%。业绩变动主要系公司集成电路装备领域刻蚀、薄膜沉积、热处理、湿法清洗、离子注入、涂胶显影、键合等多款设备市占率稳步提升,工艺覆盖度及市场占有率增长,营业收入同比增加;同时公司继续积极布局多款高端半导体设备研发,持续加大研发投入,2026年1-3月计入损益的研发费用为14.02亿元,同比增长36.64%,导致归母净利增幅低于收入增幅。小财注:公司Q1净利润16.35亿,2025年Q4净利润3.92亿,据此计算,Q1净利润环比增长317%。
【云南锗业:第一季度净利润同比下降10.71% 光纤级锗等产品部分新订单尚处于商务谈判过程中导致销量下降】
云南锗业(002428.SZ)公告称,2026年第一季度实现营业收入2.89亿元,同比增长20.31%;归属于上市公司股东的净利润为910.71万元,同比下降10.71%。由于本期下游高速光模块需求增加,使得化合物半导体销量同比增加;材料级锗产品本期按合同约定交付上年末待履约产品使得销量同比增加;本期光伏级锗产品、光纤级锗产品、红外级锗产品(镜头、光学系统)受上游原材料价格波动的影响,公司基于成本传导需求调整了定价策略,部分新订单尚处于商务谈判过程中,导致销量同比下降。小财注:公司Q1净利润0.09亿,2025年Q4净利润0.02亿,据此计算,Q1净利润环比增长355%。
【芯原股份:第一季度净亏损3.41亿元】
芯原股份(688521.SH)公告称,2026年第一季度实现营业收入8.36亿元,同比增长114.47%;归属于上市公司股东的净利润亏损3.41亿元,上年同期亏损2.20亿元。业绩变动主要系公司新签订单爆发式增长,研发资源随着订单转化逐步投入至客户项目中,营业收入大幅增长,但研发投入及股份支付费用增加导致净利润仍为亏损。小财注:公司Q1净利润-3.41亿,2025年Q4净利润-1.81亿,据此计算,Q1净利润环比持续亏损。
【德明利:第一季度净利润为33.46亿元同比扭亏为盈 与企业级存储重点客户合作落地项目数量持续提升】
德明利(001309.SZ)公告称,2026年第一季度实现营业收入75.38亿元,同比增长502.08%;归属于上市公司股东的净利润为33.46亿元,上年同期亏损6908.77万元,同比扭亏为盈。报告期内,在AI需求爆发式增长、AI应用快速落地背景下,行业供应整体保持偏紧态势,行业景气度持续上行,存储价格持续上涨,公司经营业绩大幅提升。公司与企业级存储重点客户合作不断深化,落地项目数量持续提升,相关业务收入规模稳定增长。小财注:公司Q1净利润33.46亿,2025年Q4净利润7.15亿,据此计算,Q1净利润环比增长367%。
【际华集团:因财务指标虚假记载被实施其他风险警示 股票简称变更为ST际华】
际华集团(601718.SH)公告称,公司收到证监会《行政处罚事先告知书》,因年度报告财务指标存在虚假记载,根据相关规定,公司股票自2026年4月30日开市起停牌1天,并于2026年5月6日起实施其他风险警示,股票简称由“际华集团”变更为“ST际华”,日涨跌幅限制为5%。公司董事会表示将积极采取措施,争取尽快撤销风险警示。
【杉杉股份:第一季度净利润同比增长899% 负极材料下游需求持续保持良好增长态势】
杉杉股份(600884.SH)公告称,2026年第一季度实现营业收入53.80亿元,同比增长11.99%;归属于上市公司股东的净利润为3.31亿元,同比增长898.85%。业绩变动主要系报告期内偏光片业务通过产品结构优化以及有效的成本管控,推动毛利率水平提升;负极材料下游需求持续保持良好增长态势,公司凭借优质的产品与服务、工艺优化提升产能与深化客户合作,实现销量较大幅度增长。此外,长期股权投资权益法核算的参股企业盈利能力同比改善。
【龙元建设:股票将被实施其他风险警示 简称变更为ST龙元】
龙元建设(600491.SH)公告称,因立信会计师事务所对公司出具了带有持续经营相关的重大不确定性段落的无保留意见审计报告,触及连续3个会计年度扣非净利润为负且持续经营能力存在不确定性的情形,公司股票自2026年4月30日开市起停牌1天,将于2026年5月6日开市起复牌并实施其他风险警示,A股简称变更为“ST龙元”,日涨跌幅限制变为5%。公司表示将积极采取措施改善经营能力。
【中信建投:第一季度净利润同比增长99.03%】
中信建投(601066.SH)公告称,2026年第一季度实现营业收入76.96亿元,同比增长62.26%;归属于母公司股东的净利润为36.67亿元,同比增长99.03%。业绩变动主要系公允价值变动损益、手续费及佣金净收入和利息净收入增加所致。
【天风证券:第一季度净利润同比下降99% 主要系投资收益减少】
天风证券(601162.SH)公告称,2026年第一季度实现营业收入4.37亿元,同比下降31.06%;归属于上市公司股东的净利润为22.36万元,同比下降99.07%。业绩变动主要系本期投资收益减少所致。小财注:天风证券2025年Q4净利0.03亿元,据此计算,2026年Q1净利环比下降91.73%。
【中金公司:第一季度净利润同比增长75.19%】
中金公司(601995.SH)公告称,2026年第一季度实现营业收入88.25亿元,同比增长54.26%;归属于母公司股东的净利润为35.77亿元,同比增长75.19%。业绩变动主要系手续费及佣金净收入以及金融工具投资产生的收益净额的增加。
【盛合晶微:第一季度净利润同比增长51.55%】
盛合晶微(688820.SH)公告称,2026年第一季度实现营业收入16.98亿元,同比增长13.13%;归属于上市公司股东的净利润为1.91亿元,同比增长51.55%。业绩变动主要由于公司销售规模增长,营业收入同比增加所致。
【天宜上佳:公司股票被实施退市风险警示及叠加其他风险警示 4月30日停牌一天】
*ST天宜(688033.SH)公告称,公司2025年度财务报告被中审众环出具无法表示意见的审计报告,触及退市风险警示情形;同时,2025年度财务报告内部控制被出具否定意见的审计报告,叠加其他风险警示。公司股票将于2026年4月30日停牌一天,自2026年5月6日起复牌并实施退市风险警示及其他风险警示,证券简称变更为“*ST天宜”。公司目前处于预重整阶段,董事会已采取措施争取撤销风险警示。
【长江电力:第一季度净利润同比增长30.50% 售电收入增加】
长江电力(600900.SH)公告称,2026年第一季度实现营业收入181.12亿元,同比增长6.44%;归属于上市公司股东的净利润为67.61亿元,同比增长30.50%。业绩变动主要系公司售电收入增加及所持金融资产浮盈所致。小财注:长江电力2025年Q4净利63.1亿元,据此计算,2026年Q1净利环比增长7.15%。
【沐曦股份:第一季度净亏损9884.24万元 GPU产品出货量显著增长】
沐曦股份(688802.SH)公告称,2026年第一季度实现营业收入5.62亿元,同比增长75.37%;归属于上市公司股东的净利润为-9884.24万元,上年同期净亏损2.33亿元。业绩变动主要系随着公司产品及服务获得下游客户的广泛认可与持续采购,公司GPU产品出货量显著增长,使得报告期内收入较上年同期大幅增长;归属于上市公司股东的净利润较上年同期亏损收窄所致。小财注:公司Q1净利润-0.99亿,2025年Q4净利润-4.44亿,据此计算,Q1净利润环比持续亏损。
【TCL科技:第一季度净利润同比增长53.71%】
TCL科技(000100.SZ)公告称,2026年第一季度实现营业收入434.54亿元,同比增长8.43%;归属于上市公司股东的净利润为15.56亿元,同比增长53.71%。业绩变动主要系半导体显示业务受益于全球LCD面板行业供需格局改善,电视面板价格上涨,以及公司均衡业务布局实现稳健增长所致。小财注:公司Q1净利润15.56亿,2025年Q4净利润14.7亿,据此计算,Q1净利润环比增长5%。
【海利生物:5月6日起实施退市风险警示 股票简称变更为“*ST海利”】
海利生物(603718.SH)公告称,公司2025年度经审计的利润总额、净利润及扣非净利润均为负值,且营业收入低于3亿元,触及退市风险警示情形。公司股票将于2026年4月30日停牌一天,自2026年5月6日起实施退市风险警示,股票简称变更为“*ST海利”。
【东鹏饮料:第一季度净利润同比增长28.31% 销售规模继续保持增长】
东鹏饮料(605499.SH)公告称,2026年第一季度实现营业收入58.88亿元,同比增长21.46%;归属于上市公司股东的净利润为12.57亿元,同比增长28.31%。业绩变动主要系公司销售规模继续保持增长,营业收入较上年同期稳定增长。小财注:公司Q1净利润12.57亿,2025年Q4净利润6.54亿,据此计算,Q1净利润环比增长92%。
【中远海控:控股子公司东方海外签订12份造船协议 总价22.2亿美元】
中远海控(601919.SH)公告称,公司控股子公司东方海外全资附属单船公司与沪东中华、中船贸易签订12份造船协议,订造12艘13,600TEU型LNG双燃料动力集装箱船,每艘造价1.85亿美元(约合人民币12.69亿元),总价22.2亿美元(约合人民币152.27亿元)。船舶预计于2028年第三季度至2030年第一季度交付。本次交易有助于提升船队运力规模,优化船队结构,巩固行业地位。
【中远海控:第一季度净利润同比下降49.75% 集装箱航运业务经营效益同比下降】
中远海控(601919.SH)公告称,2026年第一季度实现营业收入517.97亿元,同比下降10.63%;归属于上市公司股东的净利润为58.77亿元,同比下降49.75%。业绩变动主要系本集团集装箱航运业务经营效益同比下降所致。小财注:公司Q1净利润58.77亿,2025年Q4净利润37.99亿,据此计算,Q1净利润环比增长54%。
【中国船舶:第一季度净利润同比增长252% 交付的民船建造产品数量及单船平均价格同比增加】
中国船舶(600150.SH)公告称,2026年第一季度实现营业收入433.12亿元,同比增长54.90%;归属于上市公司股东的净利润为48.32亿元,同比增长251.64%。业绩变动主要系报告期内,公司把握船舶行业发展态势,进一步发挥主建船型批量建造优势,强化精益管理,深化成本管控,交付的民船建造产品数量及单船平均价格同比增加,经营业绩同比提升。
【2连板利通电子:持有的算力设备均已对外出租 若未来芯片断供将对业务后续发展产生重要不利影响】
利通电子(603629)公告称,公司股票于4月27日、28日、29日连续3个交易日内收盘价格涨幅偏离值累计达20%,属于股票交易异常波动。首先,公司算力行业客户集中度较高,若出现违约情况,极可能对公司业绩造成重大不利影响。其次,截至目前,公司持有的算力设备均已对外出租,若未来芯片断供,将对公司业务的后续发展产生重要不利影响。再次,越来越多的公司进入算力租赁行业,市场正在变得“拥挤”,公司不仅会逐渐失去先发优势,还有可能要面对毛利率下滑的经营风险。最后,如果未来AI场景运用的开发不及预期,势必会产生“降温”效应,影响公司算力业务的业绩。
【龙蟠科技:第一季度净利润2.14亿元同比扭亏为盈 磷酸铁锂正极材料业务量大幅增长】
龙蟠科技(603906.SH)公告称,2026年第一季度实现营业收入34.97亿元,同比增长119.61%;归属于上市公司股东的净利润为2.14亿元,上年同期亏损,同比扭亏为盈。业绩变动主要系公司磷酸铁锂正极材料业务量大幅增长,核心业务盈利能力增强所致。小财注:公司Q1净利润2.14亿,2025年Q4净利润-0.62亿,据此计算,Q1净利润环比扭亏为盈。
【浪潮信息:第一季度净利润同比增长30.74%】
浪潮信息(000977.SZ)公告称,2026年第一季度实现营业收入354.70亿元,同比下降24.30%;归属于上市公司股东的净利润为6.05亿元,同比增长30.74%。小财注:公司Q1净利润6.05亿,2025年Q4净利润9.31亿,据此计算,Q1净利润环比下降35%。
【通威股份:第一季度净亏损24.44亿元】
通威股份(600438.SH)公告称,2026年第一季度实现营业收入121.25亿元,同比下降23.90%;归属于上市公司股东的净亏损24.44亿元,上年同期亏损25.93亿元。业绩变动主要系业务规模缩减所致。小财注:公司2025年Q4净亏损42.83亿。
【士兰微:一季度净利润同比增长41% 加大对通讯和算力等市场的拓展力度】
士兰微(600460.SH)披露一季报,公司2026年一季度实现营业收入35.19亿元,同比增长17.31%;归母净利润2.09亿元,同比增长40.57%,主要系报告期内公司积极抢抓市场机遇,持续加大对大型白电、电动汽车、新能源(风光储充)、通讯和算力、工业等高门槛市场的拓展力度,使公司总体营收继续保持了较快的增长势头。小财注:公司Q1净利润2.09亿,2025年Q4净利润0.49亿,据此计算,Q1净利润环比增长322%。
【鹏鼎控股:第一季度净利润同比下降5.21%】
鹏鼎控股(002938.SZ)公告称,2026年第一季度实现营业收入79.86亿元,同比下降1.25%;归属于上市公司股东的净利润为4.63亿元,同比下降5.21%。小财注:公司Q1净利润4.63亿,2025年Q4净利润13.3亿,据此计算,Q1净利润环比下降65%。
【沪硅产业:第一季度净亏损4.83亿元】
沪硅产业(688126.SH)公告称,2026年第一季度实现营业收入10.84亿元,同比增长35.22%;归属于上市公司股东的净利润亏损4.83亿元,上年同期净亏损2.09亿元。业绩变动主要系公司报告期内营业收入较上年同期大幅增加35.22%,主要是由于300mm半导体硅片的销量较上年同期增幅超过90%,虽然价格较上年同期有所下降但收入规模仍较上年同期增幅超过60%;而200mm及以下半导体硅片(含SOI硅片)的销量较上年同期基本持平,虽然同样价格承压,但受益于产品结构的调整,收入较上年同期实现微增;与此同时,受消费类电子产品等终端市场影响,报告期内公司200mm半导体硅片的受托加工服务的需求未见回升,收入仍较上年同期大幅下降。公司报告期内亏损较上年同期有较大幅度的增加,主要是由于:1)虽报告期内公司的300mm半导体硅片的销量大幅增加,但是受持续投资扩产的影响,固定成本较上年同期有所增加,叠加价格因素影响,毛利未明显改善,存货减值承压;2)公司持续推进面向高规格产品、特殊规格产品以及国产化产业链建设等重大战略任务的研发项目,聚焦单晶生长、切割、研磨、抛光、外延与SOI等技术领域,特别加强面向射频、硅光、高压等应用的300mmSOI技术研发与工艺优化,研发投入始终保持高水平且投入力度持续加大,较上年同期增幅近80%;3)主要是受欧元贬值影响,公司报告期内汇兑损失增加,且借款余额同比上升导致利息支出增加,公司报告期内财务费用同比增加近1亿元。小财注:公司Q1净利润-4.83亿,2025年Q4净利润-8.76亿,据此计算,Q1净利润环比持续亏损。
【华宏科技:第一季度净利润同比增长595% 稀土资源综合利用业务产销两旺、量价齐升】
华宏科技(002645.SZ)公告称,2026年第一季度实现营业收入25.12亿元,同比增长74.93%;归属于上市公司股东的净利润为2.16亿元,同比增长595.21%。业绩变动主要系报告期内,国内主要稀土产品价格持续回升,同时公司前期技改扩能项目产能全面释放,公司稀土资源综合利用业务产销两旺、量价齐升。小财注:公司Q1净利润2.16亿,2025年Q4净利润0.08亿,据此计算,Q1净利润环比增长2680%。
【昭衍新药:第一季度净利润同比增长480%】
昭衍新药(603127.SH)公告称,2026年第一季度实现营业收入3.16亿元,同比增长10.02%;归属于上市公司股东的净利润为2.38亿元,同比增长479.67%。业绩变动主要系本报告期生物资产公允价值变动收益增加所致。
【中国人保:第一季度净利润同比下降31% 投资端利润同比下降】
中国人保(601319.SH)公告称,2026年第一季度实现营业总收入1485.36亿元,同比下降5.1%;归属于母公司股东的净利润为88.14亿元,同比下降31.4%。业绩变动主要受资本市场影响,报告期投资端利润同比下降,净利润较去年同期有所下降。小财注:公司Q1净利润88.14亿,2025年Q4净利润-1.76亿,据此计算,Q1净利润环比扭亏为盈。
【豪威集团:一季度净利同比下降42% 存储芯片等产品供需阶段性扰动致消费电子、汽车电子等终端市场需求承压】
豪威集团(603501.SH)公告称,2026年第一季度实现营业收入64.14亿元,同比下降0.90%;归属于上市公司股东的净利润为5.03亿元,同比下降41.92%。业绩变动主要系全球半导体产业在AI基础设施建设推动下,以存储芯片为代表的产品供需关系出现阶段性扰动,消费电子、汽车电子等终端市场需求承压,对公司当期营收规模形成一定影响;同时,半导体代理业务收入占比提升导致综合毛利率下降,以及研发费用和财务费用增加所致。小财注:公司Q1净利润5.03亿,2025年Q4净利润8.35亿,据此计算,Q1净利润环比下降39%。
【兆易创新:第一季度净利润同比增长523% 存储芯片产品面临供不应求局面实现量价齐升】
兆易创新(603986.SH)公告称,2026年第一季度实现营业收入41.88亿元,同比增长119.38%;归属于上市公司股东的净利润为14.61亿元,同比增长522.79%。业绩变动主要系报告期内,公司存储芯片产品面临供不应求局面,实现量价齐升;微控制器产品得益于工业、消费电子及汽车等多领域需求的带动,出货量大幅增长。小财注:公司Q1净利润14.61亿,2025年Q4净利润5.65亿,据此计算,Q1净利润环比增长158%。
【盛和资源:第一季度净利润同比增长94% 稀土市场行情震荡上行实现利润增长】
盛和资源(600392.SH)公告称,2026年第一季度实现营业收入33.83亿元,同比增长13.07%;归属于上市公司股东的净利润为3.27亿元,同比增长94.46%。业绩变动主要系本报告期内,稀土市场行情震荡上行,公司抢抓市场机遇、提质增效,实现利润增长。小财注:盛和资源2025年Q4净利0.51亿元,据此计算,2026年Q1净利环比增长536.69%。
【彩虹股份:第一季度净利润同比下降98% 液晶面板产品价格同比下降】
彩虹股份(600707.SH)公告称,2026年第一季度实现营业收入27.47亿元,同比下降7.39%;归属于上市公司股东的净利润为553.08万元,同比下降98.28%。业绩变动主要系液晶面板产品价格较上年同比下降导致毛利减少;管理费用中中介机构服务费较上年同比增加;公司转让控股子公司彩虹光电部分股权后持股比例减少,归属于上市公司股东的净利润相应减少。小财注:公司Q1净利润0.06亿,2025年Q4净利润-0.05亿,据此计算,Q1净利润环比扭亏为盈。
【盛新锂能:第一季度净利润4.64亿元同比扭亏 锂盐产品销售量价齐升】
盛新锂能(002240.SZ)公告称,2026年第一季度实现营业收入32.84亿元,同比增长378.58%;归属于上市公司股东的净利润为4.64亿元,同比扭亏为盈。业绩变动主要系报告期内,得益于新能源行业的快速发展,市场对锂盐产品的需求持续增长,锂盐产品的销售价格较上年同期有较大幅度上涨。叠加公司印尼工厂销售出货,公司锂盐产品销售量价齐升,使得公司营业收入,归属于上市公司股东的净利润等财务指标均较上年同期大幅上涨。小财注:公司Q1净利润4.64亿,2025年Q4净利润-1.36亿,据此计算,Q1净利润环比扭亏为盈。
【赣锋锂业:一季度净利18.37亿元同比扭亏 锂系列产品和锂电池系列产品价量齐升所致】
赣锋锂业(002460.SZ)公告称,2026年第一季度实现营业收入91.96亿元,同比增长143.81%;归属于上市公司股东的净利润为18.37亿元,上年同期亏损3.56亿元,同比扭亏为盈。业绩变动主要系本期锂系列产品和锂电池系列产品价量齐升所致。小财注:公司Q1净利润18.37亿,2025年Q4净利润15.87亿,据此计算,Q1净利润环比增长15%。
【中国中免:第一季度净利润23亿元 同比增长21%】
中国中免(601888.SH)公告称,2026年第一季度实现营业收入169.06亿元,同比增长0.96%;归属于上市公司股东的净利润为23.48亿元,同比增长21.18%。业绩变动主要系公司围绕核心市场和重点项目持续发力,整体经营稳中有进,海南地区实现营业收入125.85亿元,同比增长28.26%,以及公司国际化布局和品牌协同能力进一步增强所致。小财注:公司Q1净利润23.48亿,2025年Q4净利润5.34亿,据此计算,Q1净利润环比增长339%。
【大位科技:一季度净亏损3186.28万元 张北数据中心首期新增机柜集中投放且上架爬坡期收入贡献未充分释放】
大位科技(600589.SH)公告称,2026年第一季度实现营业收入1.25亿元,同比增长21.22%;归属于上市公司股东的净利润亏损3186.28万元,上年同期盈利5105.52万元,同比转亏。业绩变动主要系张北数据中心首期新增机柜集中投放,报告期内新增机柜尚处于客户机柜上架爬坡期,收入贡献尚未充分释放,短期内公司在成本费用方面承压明显,使得张北项目产生暂时性亏损。小财注:公司Q1净利润-0.32亿,2025年Q4净利润-0.57亿,据此计算,Q1净利润环比持续亏损。
【海航控股:第一季度净利润同比增长534% 民航市场持续向好】
海航控股(600221.SH)公告称,2026年第一季度实现营业收入184.73亿元,同比增长4.95%;归属于上市公司股东的净利润为17.25亿元,同比增长533.63%。业绩变动主要系2026年以来,民航市场持续向好,公司稳步推进生产安排,持续推进航线网络提质增效,公司生产经营较上年同期稳步增长。此外,因汇率波动,公司产生汇兑收益同比增加。小财注:公司Q1净利润17.25亿,2025年Q4净利润-8.65亿,据此计算,Q1净利润环比扭亏为盈。
【华盛锂电:第一季度净利润为9701.70万元同比扭亏为盈 主要产品销售价格大幅上涨】
华盛锂电(688353.SH)公告称,2026年第一季度实现营业收入3.27亿元,同比增长96.83%;归属于上市公司股东的净利润为9701.70万元,上年同期亏损4308.28万元,同比扭亏为盈。业绩变动主要系主要产品销售价格大幅上涨所致。小财注:公司Q1净利润0.97亿,2025年Q4净利润1.16亿,据此计算,Q1净利润环比下降16%。
【视觉中国:第一季度净利润同比增长1240% 系投资的MiniMax股价波动导致的公允价值大幅增长所致】
视觉中国(000681.SZ)公告称,2026年第一季度实现营业收入1.85亿元,同比下降2.15%;归属于上市公司股东的净利润为2.39亿元,同比增长1240.47%。业绩变动主要系公司投资的MiniMax(稀宇科技)股价波动导致其公允价值大幅增长所致。小财注:公司Q1净利润2.39亿,2025年Q4净利润0.09亿,据此计算,Q1净利润环比增长2640%。
【东芯股份:第一季度净利润为1.38亿元同比扭亏为盈 中小容量存储市场呈现结构性紧缺态势产品价格大幅攀升】
东芯股份(688110.SH)公告称,2026年第一季度实现营业收入4.79亿元,同比增长236.95%;归属于上市公司股东的净利润为1.38亿元,上年同期亏损,同比扭亏为盈。业绩变动主要系受益于半导体行业景气度持续回升,中小容量存储市场呈现结构性紧缺态势,产品价格大幅攀升,公司紧抓市场机遇,积极推动产品销售;同时,存储主业持续向好与业绩弹性释放,推动公司整体经营扭亏为盈。小财注:公司Q1净利润1.38亿,2025年Q4净利润-0.49亿,据此计算,Q1净利润环比扭亏为盈。
【芯碁微装:一季度净利同比增长109% 高端PCB设备量价齐升、先进封装设备放量及产能释放三重驱动】
芯碁微装(688630.SH)公告称,2026年第一季度实现营业收入5.15亿元,同比增长112.48%;归属于上市公司股东的净利润为1.08亿元,同比增长108.98%。业绩变动主要系高端PCB设备量价齐升、先进封装设备放量及产能释放三重驱动,叠加AI算力与先进封装的行业高景气。小财注:公司Q1净利润1.08亿,2025年Q4净利润0.91亿,据此计算,Q1净利润环比增长18%。
【烽火通信:一季度净利3839万元同比下降30.44% 本期汇率波动导致财务费用增加及收到政府补助同比减少】
烽火通信(600498.SH)公告称,2026年第一季度实现营业收入45.10亿元,同比增长11.40%;归属于上市公司股东的净利润为3839.25万元,同比下降30.44%。业绩变动主要系本期汇率波动导致财务费用增加以及收到的政府补助同比减少所致。小财注:公司Q1净利润0.38亿,2025年Q4净利润-0.77亿,据此计算,Q1净利润环比扭亏为盈。
投资&签约
【南方航空:拟目录价约213.78亿美元购买137架A320NEO系列飞机】
南方航空(600029.SH)公告称,公司及控股子公司厦门航空于2026年4月29日与空客公司签订协议,分别购买102架和35架A320NEO系列飞机,目录价格合计约213.78亿美元(约合人民币1466.70亿元)。实际交易价格将低于目录价格,飞机计划于2028年至2032年分批交付。本次交易不构成关联交易或重大资产重组,尚需提交股东会审议及国家有关部门批准。
增减持&回购
【金风科技:拟3亿元-5亿元回购股份 全部予以注销并减少公司注册资本】
金风科技(002202.SZ)公告称,公司拟通过集中竞价交易方式回购A股股份,回购资金总额不低于3亿元且不超过5亿元,回购价格上限为39.84元/股。回购的股份将全部予以注销并减少公司注册资本。该议案尚需提交公司临时股东会及类别股东会议审议。
【思特威:国家集成电路基金二期拟减持不超0.7%公司股份】
思特威(688213.SH)公告称,国家集成电路产业投资基金二期股份有限公司(以下简称“国家集成电路基金二期”)持有公司6.69%股份,拟通过集中竞价交易方式减持总数量不超过281.61万股,拟减持比例不超过公司总股本的0.7%。
经营&业绩
【京东方A:第一季度净利润同比增长5.78%】
京东方A(000725.SZ)公告称,2026年第一季度实现营业收入510.01亿元,同比增长0.80%;归属于上市公司股东的净利润为17.07亿元,同比增长5.78%。小财注:公司Q1净利润17.07亿,2025年Q4净利润12.55亿,据此计算,Q1净利润环比增长35%。
【通鼎互联:一季度净利润同比下降61.05% 光纤量价齐升】
通鼎互联(002491.SZ)公告称,2026年第一季度实现营业收入10.64亿元,同比增长61.13%;归属于上市公司股东的净利润为5127.40万元,同比下降61.05%。业绩变动主要系本期受市场行情影响,光纤量价齐升;本期新增并表子公司和本机电所致。小财注:公司Q1净利润0.51亿,2025年Q4净利润-0.11亿,据此计算,Q1净利润环比扭亏为盈。
【富春染织:第一季度净利润同比增长1415.88%】
富春染织(605189.SH)公告称,2026年第一季度实现营业收入8.73亿元,同比增长30.32%;归属于上市公司股东的净利润为7329.74万元,同比增长1415.88%。业绩变动主要系公司销售量增加,产品成本结构不断优化,叠加大宗商品棉花涨价所致。小财注:公司Q1净利润0.73亿,2025年Q4净利润0.53亿,据此计算,Q1净利润环比增长37%。
【西部黄金:第一季度净利润同比增长2103% 黄金销量、销售价格和电解锰销售价格同比增加】
西部黄金(601069.SH)公告称,2026年第一季度实现营业收入80.83亿元,同比增长316.28%;归属于上市公司股东的净利润为5.22亿元,同比增长2102.76%。业绩变动主要系本报告期公司黄金销量、销售价格较上年同期增加,电解锰销售价格较上年同期增加所致。小财注:公司Q1净利润5.22亿,2025年Q4净利润1.72亿,据此计算,Q1净利润环比增长204%。
【恒生电子:第一季度净利润同比增长342.87%】
恒生电子(600570.SH)公告称,2026年第一季度实现营业收入9.05亿元,同比下降11.75%;归属于上市公司股东的净利润为1.39亿元,同比增长342.87%。业绩变动主要系公司本期投资收益与公允价值变动收益比上年同期增加所致。
【豫能控股:第一季度净利润同比下降33.89%】
豫能控股(001896.SZ)公告称,2026年第一季度实现营业收入25.79亿元,同比下降15.01%;归属于上市公司股东的净利润为2927.93万元,同比下降33.89%。业绩变动主要原因是发电量及电价同比下降导致的发电业务利润减少。小财注:公司Q1净利润0.29亿,2025年Q4净利润1.03亿,据此计算,Q1净利润环比下降71%。
【片仔癀:第一季度净利润同比下降25.64%】
片仔癀(600436.SH)公告称,2026年第一季度实现营业收入27.41亿元,同比下降12.74%;归属于上市公司股东的净利润为7.43亿元,同比下降25.64%。
【华勤技术:第一季度净利润同比增长25.96%】
华勤技术(603296.SH)公告称,2026年第一季度实现营业收入407.46亿元,同比增长16.42%;归属于上市公司股东的净利润为10.61亿元,同比增长25.96%。小财注:公司Q1净利润10.61亿,2025年Q4净利润9.56亿,据此计算,Q1净利润环比增长10%。
【中国中车:第一季度净利润34亿元 同比增长11%】
中国中车(601766.SH)公告称,2026年第一季度实现营业收入538.19亿元,同比增长10.57%;归属于上市公司股东的净利润为33.78亿元,同比增长10.66%。业绩变动主要系本期公司铁路装备以及新产业收入增加所致。小财注:公司Q1净利润33.78亿,2025年Q4净利润32.17亿,据此计算,Q1净利润环比增长5%。
【新华保险:一季度净利润65亿元 同比增长10.5%】
新华保险(601336.SH)披露一季报,公司2026年一季度实现营业收入221.33亿元,同比下降33.7%;归母净利润65亿元,同比增长10.5%。受资本市场波动影响,公司2026年一季度交易性金融资产公允价值变动损益同比下降。小财注:公司Q1净利润65.01亿,2025年Q4净利润34.27亿,据此计算,Q1净利润环比增长89%。
【领益智造:一季度净利同比下降30.70% 受汇率波动及铜、铝等大宗原材料价格上涨等多重外部因素影响】
领益智造(002600.SZ)公告称,2026年第一季度实现营业收入126.43亿元,同比增长9.99%;归属于上市公司股东的净利润为3.92亿元,同比下降30.70%。业绩变动主要系公司持续加大AI硬件新产品的研发投入力度,依托技术创新优势提升市场份额,推动整体营业收入及毛利额同比稳步增长;受汇率波动及铜、铝等大宗原材料价格上涨等多重外部因素影响,公司净利润同比有所下降。小财注:公司Q1净利润3.92亿,2025年Q4净利润3.46亿,据此计算,Q1净利润环比增长13%。
【特变电工:第一季度净利润同比增长13.4%】
特变电工(600089.SH)公告称,2026年第一季度实现营业收入249.46亿元,同比增长6.80%;归属于上市公司股东的净利润为18.15亿元,同比增长13.40%。小财注:公司Q1净利润18.15亿,2025年Q4净利润4.7亿,据此计算,Q1净利润环比增长286%。
【鼎胜新材:一季度净利同比增长127% 产品毛利上升】
鼎胜新材(603876.SH)公告称,2026年第一季度实现营业收入72.61亿元,同比增长12.46%;归属于上市公司股东的净利润为1.94亿元,同比增长127.28%。业绩变动主要系本期公司产品毛利上升所致。
【广合科技:第一季度净利润同比增长63% AI算力需求驱动收入规模增长】
广合科技(001389.SZ)公告称,2026年第一季度实现营业收入19.14亿元,同比增长71.35%;归属于上市公司股东的净利润为3.93亿元,同比增长63.31%。业绩变动主要系2026年受AI算力需求驱动持续向上,从而推动收入规模增长。小财注:公司Q1净利润3.93亿,2025年Q4净利润2.92亿,据此计算,Q1净利润环比增长34%。
【招商证券:第一季度净利润同比增长42% 主要系自营业务和经纪业务收入增加】
招商证券(600999.SH)公告称,2026年第一季度实现营业收入69.73亿元,同比增长47.96%;归属于上市公司股东的净利润为32.71亿元,同比增长41.73%。业绩变动主要系自营业务和经纪业务收入增加所致。小财注:公司Q1净利润32.71亿,2025年Q4净利润34.78亿,据此计算,Q1净利润环比下降5%。
【维科技术:第一季度净利润亏损2519.73万元】
维科技术(600152.SH)公告称,2026年第一季度实现营业收入3.65亿元,同比增长33.27%;归属于上市公司股东的净利润亏损2519.73万元。业绩变动主要系销量增加以及售价上涨所致。小财注:公司Q1净利润-0.25亿,2025年Q4净利润-0.37亿,据此计算,Q1净利润环比持续亏损。
【拓普集团:第一季度净利润同比下降2.42%】
拓普集团(601689.SH)公告称,2026年第一季度实现营业收入66.28亿元,同比增长14.92%;归属于上市公司股东的净利润为5.52亿元,同比下降2.42%。小财注:公司Q1净利润5.52亿,2025年Q4净利润8.13亿,据此计算,Q1净利润环比下降32%。
融资&定增
【利元亨:拟募资不超过16.18亿元 用于消费锂电前段设备研发及产业化项目等】
利元亨(688499.SH)公告称,公司拟募集资金总额不超过16.18亿元,扣除发行费用后用于消费锂电前段设备研发及产业化项目、储能电池设备生产建设项目、智慧物流装备生产建设项目、固态电池设备关键技术研发建设项目及补充流动资金。
合同&项目中标
【中国中车:2025年12月至2026年4月签订约363.4亿元重大合同 约占2025年营业收入的13.3%】
中国中车(601766.SH)公告称,公司及下属企业于近期(主要为2025年12月至2026年4月)签订若干项重大合同,合计金额约363.4亿元,包括城轨车辆销售及维保合同约90亿元、风电及储能设备销售合同约78.7亿元、机车修理合同约54.7亿元、货车销售合同约52.2亿元、动力集中动车组销售合同约33.8亿元、货车修理合同约22.3亿元、动车组高级修合同约21.8亿元、机车销售合同约9.9亿元。上述合同总金额约占公司2025年营业收入的13.3%。
其他
【*ST华嵘:收到拟终止公司股票上市事先告知书】
*ST华嵘(600421.SH)公告称,公司收到上交所《关于拟终止湖北华嵘控股股份有限公司股票上市的事先告知书》,因公司2025年度净利润为负且营收低于3亿元,触及终止上市情形,上交所将据此作出终止上市决定。
【*ST华嵘:股票已触及终止上市情形 4月30日起停牌】
*ST华嵘(600421.SH)公告称,公司己于2026年4月30日披露了2025年年度报告,公司2025年度经审计的利润总额、净利润或者扣除非经常性损益后的净利润孰低者均为负值,且扣除与主营业务无关的业务收入和不具备商业实质的收入后的营业收入低于3亿元。立信中联会计师事务所(特殊普通合伙)对公司2025年度财务报表出具了带强调事项段的无保留意见的审计报告。根据《上海证券交易所股票上市规则(2026年4月修订)》(以下简称“《股票上市规则(2026年4月修订)》”)第9.3.7条相关规定,公司不符合撤销退市风险警示条件,已触及终止上市情形,请广大投资者注意投资风险。公司股票自2026年4月30日起停牌,上海证券交易所将在停牌后5个交易日内发出拟终止上市的事先告知书。
【迪瑞医疗:因2025年度内部控制被出具否定意见审计报告 公司股票交易将被实施其他风险警示】
迪瑞医疗(300396.SZ)公告称,公司股票自2026年4月30日开市起停牌1天,自2026年5月6日开市起复牌,并被实施其他风险警示,股票简称变更为“ST迪瑞”。大信所对公司2025年度财务报表及内部控制进行了审计,分别出具了保留意见审计报告及否定意见的内部控制审计报告。因2025年度内部控制被出具否定意见审计报告,公司股票交易被实施其他风险警示。若2026年度再次出现类似情形,公司股票可能被实施退市风险警示。
【*ST岩石:收到拟终止公司股票上市的事先告知书】
*ST岩石(600696.SH)公告称,公司收到上交所下发的《关于拟终止上海君道酒企业发展股份有限公司股票上市的事先告知书》。因公司2025年度经审计的利润总额、净利润和扣除非经常损益后的净利润均为负值,且扣除与主营业务无关的业务收入和不具备商业实质的收入后的营业收入低于3亿元,2025年度财务会计报告被出具保留意见的审计报告,内部控制被出具否定意见的审计报告,公司股票已触及终止上市条件。上交所将据此作出终止上市决定。
